ZHCSMW5 February   2021 BQ25303J

PRODUCTION DATA  

  1.   1
  2. 特性
  3. 应用
  4. 说明
  5. 修订历史记录
  6. 说明(续)
  7. 器件比较表
  8. 引脚配置和功能
  9. 规格
    1. 8.1 绝对最大额定值
    2. 8.2 ESD 等级
    3. 8.3 建议运行条件
    4. 8.4 热性能信息
    5. 8.5 电气特性
    6. 8.6 时序要求
    7. 8.7 典型特性
  10. 详细说明
    1. 9.1 概述
    2. 9.2 功能方框图
    3. 9.3 特性说明
      1. 9.3.1 器件上电
        1. 9.3.1.1 上电复位 (POR)
        2. 9.3.1.2 REGN 稳压器上电
        3. 9.3.1.3 充电器上电
        4. 9.3.1.4 通过 EN 引脚启用和禁用充电器
        5. 9.3.1.5 从输入源拔出器件
      2. 9.3.2 电池充电管理
        1. 9.3.2.1 电池充电曲线
        2. 9.3.2.2 预充电
        3. 9.3.2.3 充电终止
        4. 9.3.2.4 电池再充电
        5. 9.3.2.5 充电安全计时器
        6. 9.3.2.6 热敏电阻温度监测
      3. 9.3.3 充电状态指示灯 (STAT)
      4. 9.3.4 保护功能
        1. 9.3.4.1 电压和电流监测
          1. 9.3.4.1.1 输入过压保护
          2. 9.3.4.1.2 输入电压动态电源管理 (VINDPM)
          3. 9.3.4.1.3 输入电流限制
          4. 9.3.4.1.4 逐周期电流限制
        2. 9.3.4.2 热调节和热关断
        3. 9.3.4.3 电池保护
          1. 9.3.4.3.1 电池过压保护 (VBAT_OVP)
          2. 9.3.4.3.2 电池短路保护
        4. 9.3.4.4 ICHG 引脚开路和短路保护
    4. 9.4 器件功能模式
      1. 9.4.1 禁用模式、HiZ 模式、睡眠模式、充电模式、终止模式和故障模式
  11. 10应用和实施
    1. 10.1 应用信息
    2. 10.2 典型应用
      1. 10.2.1 典型应用
        1. 10.2.1.1 设计要求
        2. 10.2.1.2 详细设计过程
          1. 10.2.1.2.1 充电电压设置
          2. 10.2.1.2.2 充电电流设置
          3. 10.2.1.2.3 电感器选型
          4. 10.2.1.2.4 输入电容器
          5. 10.2.1.2.5 输出电容器
        3. 10.2.1.3 应用曲线
      2. 10.2.2 外部电源路径典型应用
        1. 10.2.2.1 设计要求
        2. 10.2.2.2 详细设计过程
        3. 10.2.2.3 应用曲线
  12. 11电源相关建议
  13. 12布局
    1. 12.1 布局指南
    2. 12.2 布局示例
  14. 13器件和文档支持
    1. 13.1 器件支持
      1. 13.1.1 第三方产品免责声明
    2. 13.2 接收文档更新通知
    3. 13.3 支持资源
    4. 13.4 商标
    5. 13.5 静电放电警告
    6. 13.6 术语表
  15. 14机械、封装和可订购信息

封装选项

机械数据 (封装 | 引脚)
散热焊盘机械数据 (封装 | 引脚)
订购信息

说明

BQ25303J 是一款高度集成的独立型开关模式电池充电器,适用于 1 节锂离子锂聚合物电池。BQ25303J 支持 4.1V 至 17V 输入电压和 3A 快速充电电流。该器件的集成电流检测拓扑可实现高充电效率和低 BOM 成本。此器件具有出色的 200nA 低静态电流,可节省电池电量并更大限度地延长便携式设备的货架有效期。BQ25303J 采用 3x3 WQFN 封装,适用于简易的 2 层布局和空间有限的应用。

器件信息
器件型号(1) 封装 本体尺寸(标称值)
BQ25303J RTE 3.00mm x 3.00mm
如需了解所有可用封装,请参阅数据表末尾的可订购产品附录。
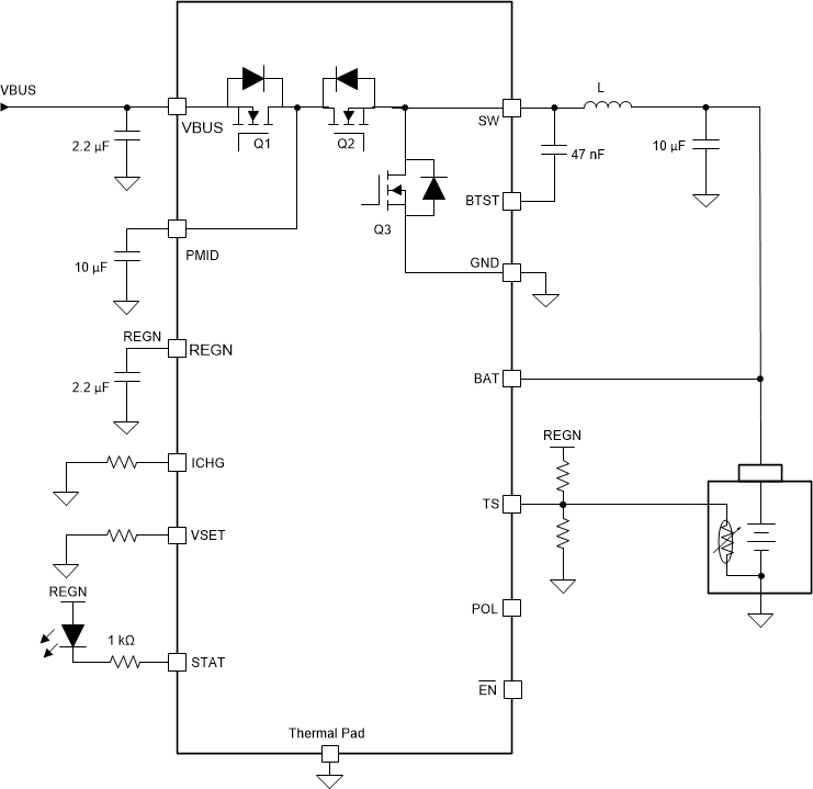
BQ25303J 简化版应用简化版应用