ZHCUCZ2B March   2025  – November 2025 THS3470

 

  1.   1
  2.   说明
  3.   特性
  4.   4
  5. 1评估模块概述
    1. 1.1 简介
    2. 1.2 套件内容
    3. 1.3 规格
    4. 1.4 器件信息
  6. 2配置详细信息
    1. 2.1 散热器使用情况
    2. 2.2 电源连接
    3. 2.3 输入和输出连接
    4. 2.4 输出电流限制
    5. 2.5 电源控制模式
    6. 2.6 裸片温度和输出电流读数
  7. 3快速入门说明
    1. 3.1 进行基本评估所需的设备
    2. 3.2 标准交流或直流评估的步骤
    3. 3.3 使用多个电源
    4. 3.4 TI 评估设置图像
  8. 4硬件设计文件
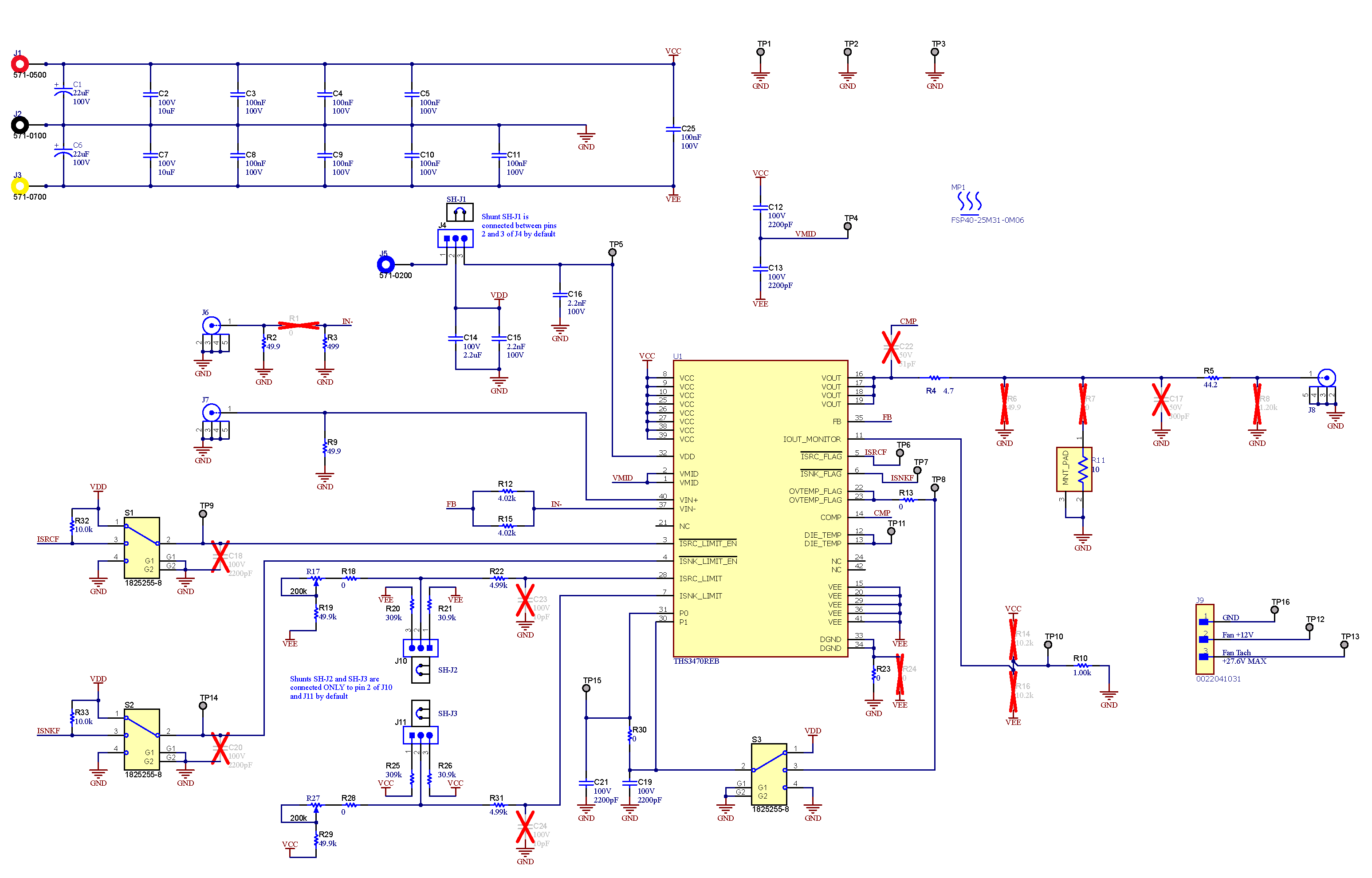
    1. 4.1 原理图
    2. 4.2 PCB 布局
    3. 4.3 物料清单 (BOM)
  9. 5其他信息
    1. 5.1 商标
  10. 6Revision History

原理图

THS3470REBEVM THS3470REBEVM 原理图图 4-1 THS3470REBEVM 原理图