ZHCUAE2A March   2020  – March 2021 AMC3306M05 , AMC3306M25 , AMC3336 , AMC3336-Q1

 

  1.   AMC3306 和 AMC3336 评估模块
  2.   商标
  3. 1EVM 概览
    1. 1.1 特性
    2. 1.2 引言
  4. 2模拟接口
    1. 2.1 模拟输入
    2. 2.2 数字输入和输出
  5. 3电源
    1. 3.1 VDD 输入
  6. 4EVM 操作
    1. 4.1 模拟输入:J2
    2. 4.2 用户电源和数字输入和输出:J1 和 J3
    3. 4.3 器件操作
  7. 5布局、BOM 和原理图
    1. 5.1 布局
    2. 5.2 物料清单
    3. 5.3 原理图
  8.   修订历史记录

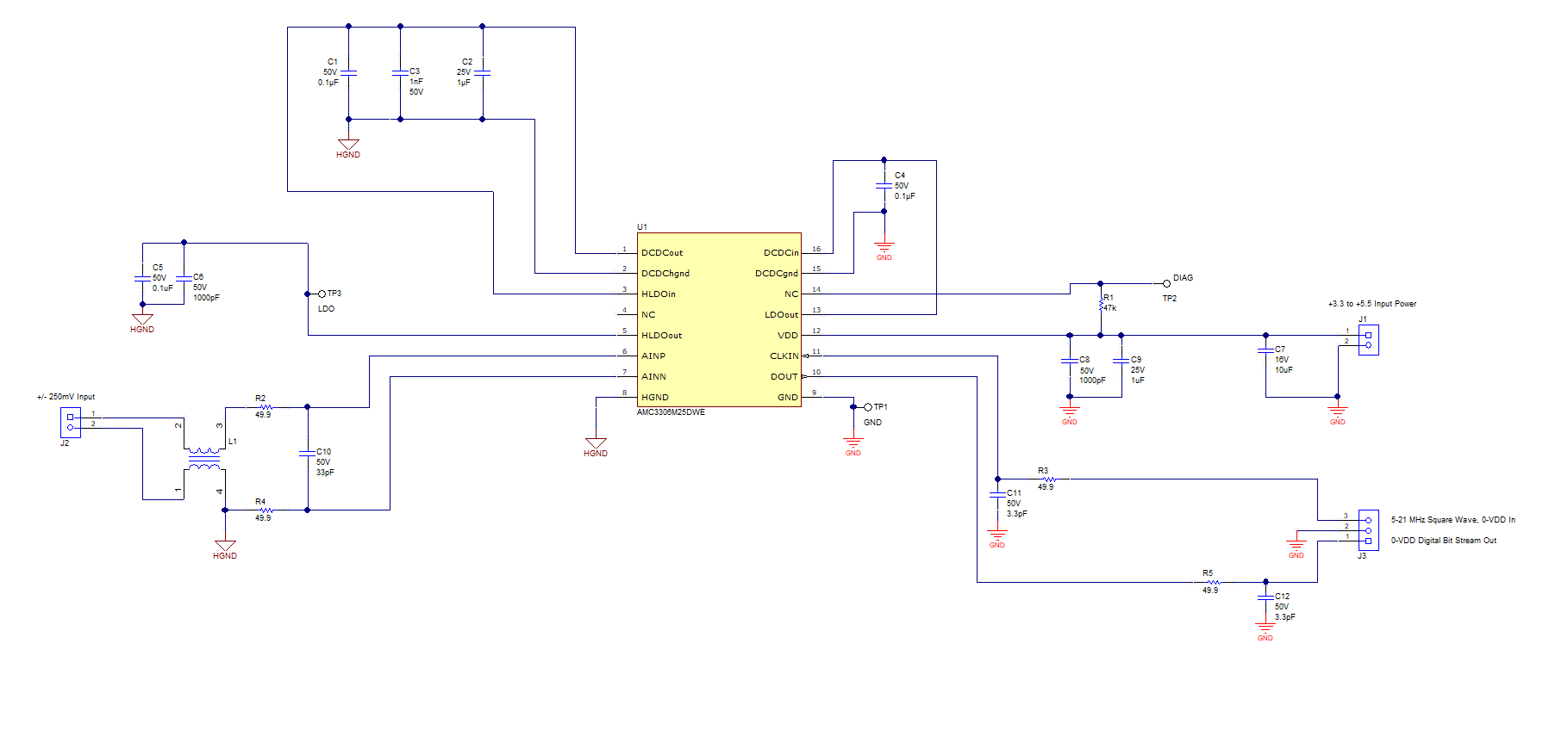
原理图

图 5-2 展示了 AMC3306EVM 的原理图。

GUID-3D92A5A6-B34B-4060-B8B5-668B785F0208-low.png图 5-2 AMC3306EVM 原理图