ZHCUAC9A January   2021  – May 2021 TPS62901 , TPS62902 , TPS62903

 

  1.   TPS6290xEVM-069 评估模块
  2.   商标
  3. 1引言
    1. 1.1 性能规格
    2. 1.2 更改
      1. 1.2.1 输入和输出电容器
      2. 1.2.2 可配置的使能电压阈值
      3. 1.2.3 SS/TR 电容器
      4. 1.2.4 前馈电容器
      5. 1.2.5 MODE/S-CONF 电阻器
      6. 1.2.6 环路响应测量
  4. 2设置
    1. 2.1 输入/输出连接器说明
  5. 3安全说明
  6. 4 测试结果
  7. 5 电路板布局
  8. 6原理图和物料清单
    1. 6.1 原理图
    2. 6.2 物料清单
  9. 7修订历史记录

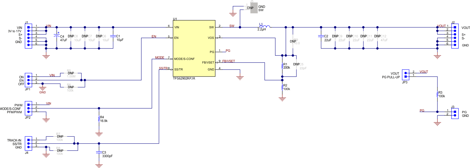
原理图

图 6-1图 6-2图 6-3 展示了 EVM 原理图。

GUID-20210106-CA0I-GLLJ-4B0M-0LXSD1KGWZDC-low.gif图 6-1 TPS62903EVM-069 原理图
GUID-20210106-CA0I-VKWV-MF3Q-XPMSTL7L9FGB-low.gif图 6-2 TPS62902EVM-069 原理图
GUID-20210106-CA0I-58RM-BJP7-WMTDWMR6RL41-low.gif图 6-3 TPS62901EVM-069 原理图