ZHCU967B july   2021  – july 2023

 

  1.   1
  2.   摘要
  3.   商标
  4. 1引言
    1. 1.1 相关文档
    2. 1.2 TPS38700-Q1 应用
  5. 2原理图、物料清单和布局
    1. 2.1 TPS38700Q1EVM 原理图
    2. 2.2 TPS38700Q1EVM 物料清单
    3. 2.3 布局和元件放置
    4. 2.4 布局
  6. 3EVM 连接器
    1. 3.1 EVM 测试点
    2. 3.2 EVM 跳线
  7. 4EVM 设置和操作
    1. 4.1 设置和 GUI 安装
    2. 4.2 GUI
    3. 4.3 快速入门
  8. 5修订历史记录

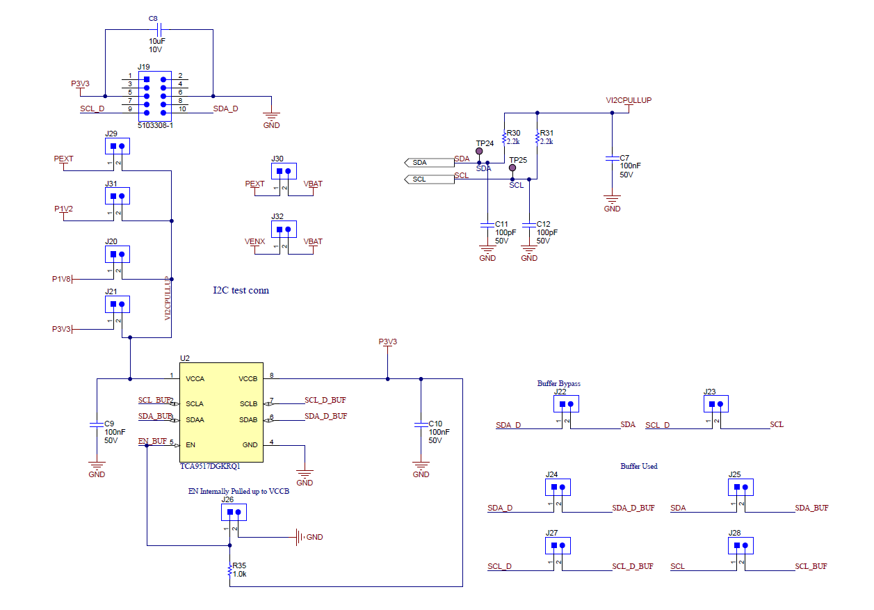
TPS38700Q1EVM 原理图

GUID-20220823-SS0I-G36P-QMGP-1W9G2Q25X5ML-low.gif图 2-1 TPS38700Q1EVM 原理图 1,共 2
GUID-20210503-CA0I-LFZZ-CT9S-GMM7C367V2DB-low.png图 2-2 TPS38700Q1EVM 原理图 2,共 2