ZHCU821A February   2016  – March 2021 SN55HVD233-SEP , TCAN1042-Q1 , TCAN1042G-Q1 , TCAN1042GV-Q1 , TCAN1042H , TCAN1042H-Q1 , TCAN1042HG , TCAN1042HG-Q1 , TCAN1042HGV , TCAN1042HGV-Q1 , TCAN1042HV , TCAN1042HV-Q1 , TCAN1042V-Q1 , TCAN1051-Q1 , TCAN1051G-Q1 , TCAN1051GV-Q1 , TCAN1051H , TCAN1051H-Q1 , TCAN1051HG , TCAN1051HG-Q1 , TCAN1051HGV , TCAN1051HGV-Q1 , TCAN1051HV , TCAN1051HV-Q1 , TCAN1051V-Q1

 

  1.   商标
  2. 1引言
    1. 1.1 概述
    2. 1.2 CAN EVM
      1.      5
      2.      6
  3. 2EVM 设置和操作
    1. 2.1 概述和基本操作设置
      1. 2.1.1  VCC 电源(TB1、TP9 或 JMP2)
      2. 2.1.2  I/O 电源 VRXD 或 VIO(JMP2、JMP6 或 TP8)
      3. 2.1.3  主电源和 I/O 接头 (JMP2)
      4. 2.1.4  TXD 输入(JMP2 或 TP1)
      5. 2.1.5  RXD 输出(JMP2 或 TP7)
      6. 2.1.6  模式选择或引脚 8(JMP1、JMP2 或 TP3)
      7. 2.1.7  MODE - JMP1 配置(3 路跳线)
      8. 2.1.8  JMP2 配置
      9. 2.1.9  TP3 配置
      10. 2.1.10 引脚 5(JMP6,JMP2 或 TP8)
      11. 2.1.11 引脚 5 – JMP6 配置(4 向跳线)
      12. 2.1.12 JMP2 配置
      13. 2.1.13 TP8 配置
    2. 2.2 使用 CAN 总线负载、端接和保护配置
    3. 2.3 使用客户可安装的 I/O 选项进行限流、上拉/下拉和噪声过滤
  4. 3TCAN1042-Q1 的 CAN EVM 配置(出厂时已安装)
  5. 4修订历史记录

TCAN1042-Q1 的 CAN EVM 配置(出厂时已安装)

TCAN10xx 系列器件按照 ISO 11898 标准将CAN 协议控制器与物理总线连接起来。这些器件与 ISO 11898 高速 CAN(控制器局域网)物理层标准兼容:11898-2。标准版本专为CAN 网络中 1 兆位/秒 (Mbps) 的数据速率而设计,其他器件旨在满足 CAN FD 网络中至少 2 Mbps 的数据速率。这些器件包括很多保护特性,提供器件和CAN网络稳健性。

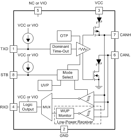
GUID-F8C09D40-BF88-426E-AF5A-6A54DAADC82D-low.gif图 3-1 TCAN1042 基本方框图
表 3-1 TCAN1042 的 EVM 连接设置
连接说明
JMP1模式选择:上拉至 VCC 为静默模式,下拉至 GND 为正常模式
JMP2如果由测试设备从外部驱动或连接到处理器 EVM,则连接以访问所有关键数字 I/O,电源和 GND。注意:如果使用 JMP2 ,请确保 JMP1、JMP6 和 TB1 设置不与 JMP2 相冲突。
JMP3如果将 EVM连接到至 CAN 网络,则根据需要连接CAN 总线 (CANH,CANL) 和 GND
JMP4如有必要,连接单个CAN 网络终端
JMP5如有必要,则与 JMP4 并联连接以获得 60Ω 负载来测量 CAN 参数
JMP6TCAN1042 VIO - 为需要 3.3V 操作的应用提供电平转换。对 5V 应用连接 5V 电源,对 3.3V 应用连接 3.3V 电源。