ZHCSXJ3A December 2024 – August 2025 LM51770 , LM517701
PRODUCTION DATA
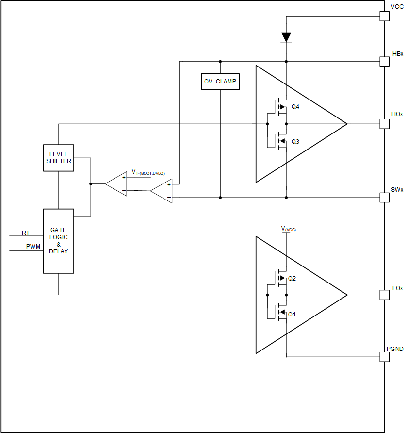
LM51770x 具有四个内部逻辑电平 nMOS 栅极驱动器。这些驱动器可以维持降压/升压运行所需的两个半桥的高频开关。如果器件处于升压或降压模式,则另一个半桥高侧开关需要持久导通。内部栅极驱动器通过共享来自另一个正在开关的半桥的电流来实现该功能。因此,无需额外的内部电荷泵,该器件具有低静态电流额定值。由于具有高驱动电流,它支持各种外部功率 FET 并且可以并联运行这些 FET。
LO 和 HO 输出受击穿保护,可确保两个输出不会同时导通。如果降压/升压转换器的 PWM 调制逻辑将 LOx 引脚关断,则在满足以下所有条件(与非或)之前不会导通 HOx 引脚:
栅极驱动器的高侧电源电压由一个额外的自举 UVLO 比较器进行监测。该比较器会监测 SWx 和 HBx 之间的差分电压。如果电压降至阈值以下,降压/升压转换器将关闭。在通过软启动方案达到正向阈值后,该器件会自动重新启动。
此外,LM51770x 还会监测 SWx 和 HBx 之间的上限电压。如果该电压超过钳位电路的阈值电压,它会激活内部电流源来拉低电压。

外部栅极驱动器支持
LM51770x 通过 HOX_LL 引脚支持使用外部栅极驱动器操作。这些引脚提供两个以接地为基准的高侧栅极驱动信号。通过将 HOX_LL 和 LOx 信号连接到外部栅极驱动器,外部功率 FET 由外部栅极驱动器控制。如果没有可用的逻辑电平 FET,并且应用需要将栅极电压驱动至高于集成式栅极驱动所提供的电压,此特性将非常有用。
继续将外部自举电容器放置在 HBx 上,因为内部电流检测放大器由这些引脚供电。保持 HOx 引脚悬空。确保每个外部栅极驱动器的电源电压 V(extGD) 满足 4 开关降压/升压的必要要求。例如,100% 占空比以及全桥每侧之间的隔离。参阅外部栅极驱动器支持的简化版原理图查看功能方框图,该图展示了示例栅极驱动器的一种可能连接方式。
图 8-22 外部栅极驱动器支持的简化版原理图