ZHCSLM9C August 2020 – January 2026 LP8866S-Q1
PRODUCTION DATA
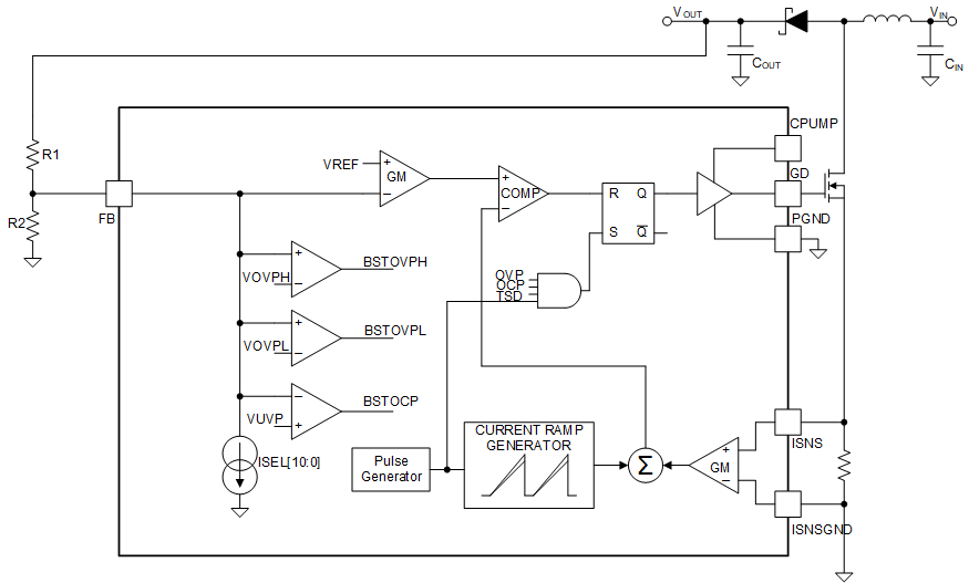
典型 FB 引脚电路在升压输出电压和接地之间使用一个双电阻分压器电路。
图 6-5 双电阻 FB 分压器电路最大升压电压可以用公式 2 计算。在 OPEN 灯串检测期间或所有 LED 灯串都保持断开状态时,可以达到最大升压电压。

其中
最小升压电压必须小于最小 LED 灯串电压。最小升压电压通过公式 3 计算:

其中
当达到升压 OVP_LOW 电平时,升压控制器停止开关升压 FET,并且 BSTOVPL_STATUS 位会被设置。在这种情况下,LED 驱动器仍处于活动状态,升压输出电平下降后,升压将恢复正常的开关操作。升压 OVP 低电压阈值随着电流升压电压动态变化。它通过公式 4 计算:

其中
当达到升压 OVP_HIGH 电平时,升压控制器将进入故障恢复模式,并且 BSTOVPH_STATUS 位会被设置。升压 OVP 高压阈值也会随电流升压电压动态变化,在公式 5 中计算:

其中
当达到升压 UVP 级别时,升压控制器启动一个 110ms OCP 计数器。LP8866S-Q1 器件进入故障恢复模式,并在计时器到期之前升压电压未上升到 UVP 阈值以上时设置 BSTOCP_STATUS 位。升压 UVP 电阈值也会随电流升压电压动态变化,在公式 6 中计算:

其中