ZHCSHO1D November   2018  – January 2019 LMG1210

PRODUCTION DATA.  

  1. 特性
  2. 应用
  3. 说明
    1.     Device Images
      1.      简化的典型应用
  4. 修订历史记录
  5. Pin Configuration and Functions
    1.     Pin Functions
  6. Specifications
    1. 6.1 Absolute Maximum Ratings
    2. 6.2 ESD Ratings
    3. 6.3 Recommended Operating Conditions
    4. 6.4 Thermal Information
    5. 6.5 Electrical Characteristics
    6. 6.6 Switching Characteristics
    7. 6.7 Typical Characteristics
    8. 6.8 Timing Diagrams
  7. Detailed Description
    1. 7.1 Overview
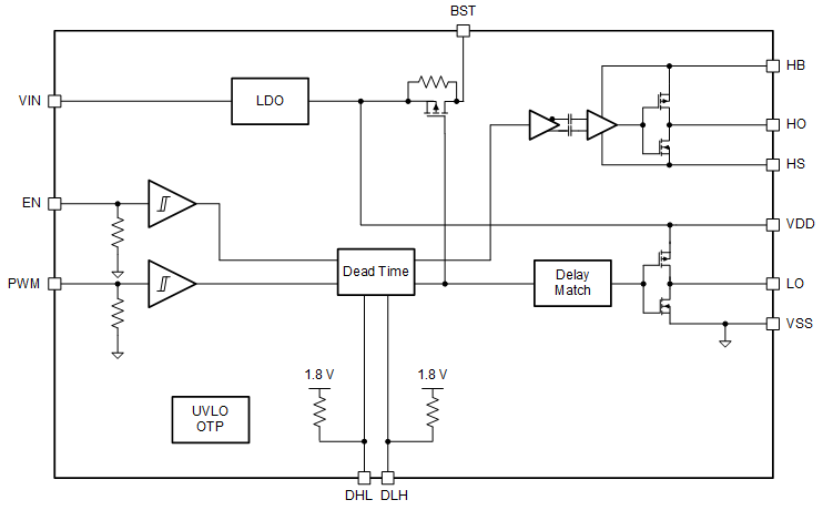
    2. 7.2 Functional Block Diagram
    3. 7.3 Feature Description
      1. 7.3.1 Bootstrap Diode Operation
      2. 7.3.2 LDO Operation
      3. 7.3.3 Dead Time Selection
      4. 7.3.4 Overtemperature Protection
      5. 7.3.5 High-Performance Level Shifter
      6. 7.3.6 Negative HS Voltage Handling
    4. 7.4 Device Functional Modes
  8. Application and Implementation
    1. 8.1 Application Information
    2. 8.2 Typical Application
      1. 8.2.1 Design Requirements
      2. 8.2.2 Detailed Design Procedure
        1. 8.2.2.1 Bypass Capacitor
        2. 8.2.2.2 Bootstrap Diode Selection
        3. 8.2.2.3 Handling Ground Bounce
        4. 8.2.2.4 Independent Input Mode
        5. 8.2.2.5 Computing Power Dissipation
      3. 8.2.3 Application Curves
    3. 8.3 Do's and Don'ts
  9. Power Supply Recommendations
  10. 10Layout
    1. 10.1 Layout Guidelines
    2. 10.2 Layout Example
  11. 11器件和文档支持
    1. 11.1 文档支持
      1. 11.1.1 相关文档
    2. 11.2 接收文档更新通知
    3. 11.3 社区资源
    4. 11.4 商标
    5. 11.5 静电放电警告
    6. 11.6 术语表
  12. 12机械、封装和可订购信息

Functional Block Diagram

LMG1210 functional_block_diagram_snosd12.gif