ZHCABQ2A January 2022 – July 2022 DP83TD510E , ESDS302 , LM5155 , LM66100 , MSP430FR2476 , TL431LI , TLV3012
PD 必须以安全的方式将电源与 SPE 链路上的电源和数据路径相分离,同时允许数据透明地传递到 10BASE-T1L PHY 并且不影响信号完整性。此外,IEEE 802.3cg 标准规定 PD 可以通过交换电源输入引脚的两种模式来接收电力。
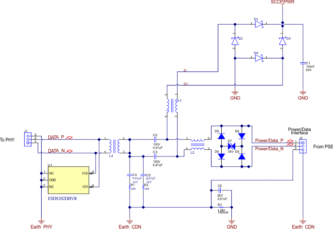
表 3-1 详细介绍了 PD 引脚排列。
| 接触放电 | 模式 A | 模式 B |
|---|---|---|
| 1 | PI+ | PI– |
| 2 | PI– | PI+ |
为了保护 PD 并以不受电源极性影响的方式实现它,PD 将一个整流桥纳入其中。肖特基二极管经过精心挑选,可在整流器上提供低压降。
CDN 的工作模式如下:在 SPE 电缆上输送电力和数据。在保护电路(二极管 D5 到 D9)之后,共模扼流圈 (CMC) L2 抑制共模噪声,电容器 C2 和 C3 提供必要的阻尼。必须在不影响差分信号完整性的情况下滤除共模噪声。为此,选择了在 10kHz 范围内具有大共模阻抗和小差模阻抗的 CMC。
然后,变压器 L3 提供隔离,并包含 ESD 二极管用于 ESD 保护。根据应用、所需的隔离等级以及在适当频率范围内的良好性能来选择变压器。变压器的电感对压降有直接影响。
来自 CMC 的低 DCR 差模电感 (DMI) L1 允许直流电流通过整流器(二极管 D1 到 D4)。无论电缆方向如何,整流器都能确保 PD 的极性正确。DMI 的饱和电流必须足以应对所需的功率等级(对于 12 级,至少为 632mA),并且 DCR 应尽可能低,以最大限度地提高效率和降低压降,尤其是在设计 1km 电缆长度时。DMI 的电感必须足够高,以免对数据造成太大的阻尼。
图 3-2 显示了 PD 耦合网络和去耦网络。

其他注意点是 CDN 接地和 PD 接地之间的端接以尽可能减少 EMI(R3 和 C6)以及共模端接(C4、C5、R1 和 R2)。