SNAU274 December   2021

 

  1. 1ADC128S102EVM Overview
    1. 1.1 Analog Input Circuit
    2. 1.2 Power Supply
    3. 1.3 Digital Bus Connections
  2. 2Hardware and Software Installation
  3. 3Graphical User Interface (GUI)
    1. 3.1 User Configuration
      1. 3.1.1 Interface Configuration
      2. 3.1.2 Clock Frequency and Sample Data Rate
    2. 3.2 Time Domain
    3. 3.3 Spectral Analysis
    4. 3.4 Histogram Analysis
  4. 4Board Layout
  5. 5Schematics
  6. 6ADC128S102EVM Bill of Materials

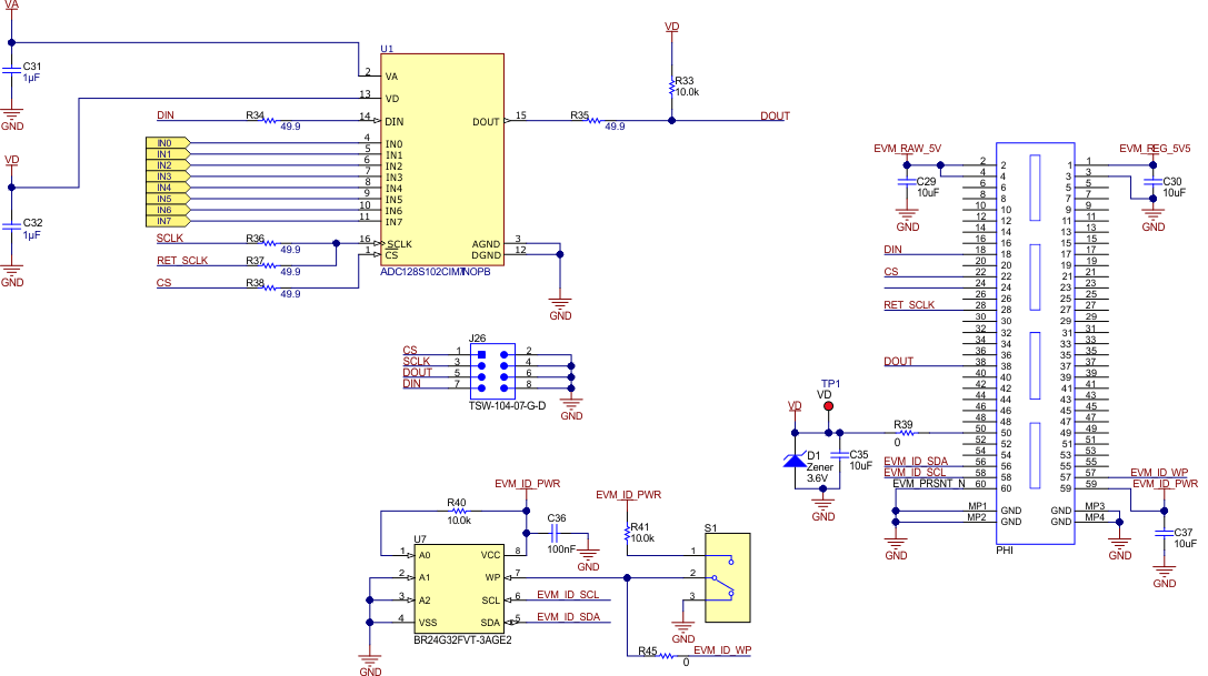
Schematics

Figure 5-1 through Figure 5-3 illustrate the schematics for the ADC128S102EVM.

GUID-20211110-SS0I-PXGP-RZXM-1GMVC2WDXZMQ-low.gif Figure 5-1 ADC128S102EVM Schematic Page 1: Analog Inputs
GUID-20211110-SS0I-VXNC-FMJP-HMHMZTVLC2QT-low.gif Figure 5-2 ADC128S102EVM Schematic Page 2: ADC and Digital Communications
GUID-20211110-SS0I-8QMS-ZQ8C-XTNNBMCSCBSK-low.gif Figure 5-3 ADC128S102EVM Schematic Page 3: Power Tree