SLUUC21A July   2019  – July 2021 TPS62866

 

  1. 1Introduction
    1. 1.1 Performance Specification
    2. 1.2 Modifications
  2. 2Setup
    1. 2.1 Input/Output Connector Descriptions
    2. 2.2 Setup
  3. 3TPS62866EVM-051 Test Results
  4. 4Board Layout
  5. 5Schematic and List of Materials
    1. 5.1 Schematic
    2. 5.2 List of Materials
  6. 6Software User Interface
    1. 6.1 Software Setup
    2. 6.2 Interface Hardware Setup
    3. 6.3 User Interface Operation
      1. 6.3.1 Home Screen
      2. 6.3.2 Settings Screen
      3. 6.3.3 Register Map Screen
  7. 7Revision History

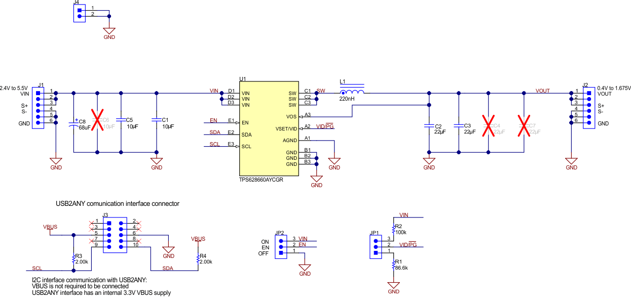
Schematic

Figure 5-1 illustrates the EVM schematic.

GUID-B72D89A6-88C3-4893-80ED-5AABC6C06D21-low.gifFigure 5-1 TPS62866EVM-051 Schematic