ZHCSLD8G April   1999  – April 2025 UCC2813-0 , UCC2813-1 , UCC2813-2 , UCC2813-3 , UCC2813-4 , UCC2813-5 , UCC3813-0 , UCC3813-1 , UCC3813-2 , UCC3813-3 , UCC3813-4 , UCC3813-5

PRODUCTION DATA  

  1.   1
  2. 特性
  3. 应用
  4. 说明
  5. 器件比较表
  6. 引脚配置和功能
  7. 规格
    1. 6.1 绝对最大额定值
    2. 6.2 ESD 等级
    3. 6.3 建议运行条件
    4. 6.4 热性能信息
    5. 6.5 电气特性
    6. 6.6 典型特性
  8. 详细说明
    1. 7.1 概述
    2. 7.2 功能方框图
    3. 7.3 特性说明
      1. 7.3.1  详细引脚说明
        1. 7.3.1.1 COMP
        2. 7.3.1.2 CS
        3. 7.3.1.3 FB
        4. 7.3.1.4 GND
        5. 7.3.1.5 OUT
        6. 7.3.1.6 RC
        7. 7.3.1.7 REF
        8. 7.3.1.8 VCC
      2. 7.3.2  欠压锁定 (UVLO)
      3. 7.3.3  自偏置,低电平有效输出
      4. 7.3.4  基准电压
      5. 7.3.5  振荡器
      6. 7.3.6  同步
      7. 7.3.7  PWM 生成器
      8. 7.3.8  最小关断时间调整(死区时间控制)
      9. 7.3.9  前缘消隐
      10. 7.3.10 最小脉冲宽度
      11. 7.3.11 电流限制
      12. 7.3.12 过流保护和全周期重启
      13. 7.3.13 软启动
      14. 7.3.14 斜率补偿
    4. 7.4 器件功能模式
      1. 7.4.1 正常运行
      2. 7.4.2 UVLO 模式
      3. 7.4.3 软启动模式
      4. 7.4.4 故障模式
  9. 应用和实施
    1. 8.1 应用信息
    2. 8.2 典型应用
      1. 8.2.1 设计要求
      2. 8.2.2 详细设计过程
        1. 8.2.2.1  大容量电容器计算
        2. 8.2.2.2  变压器设计
        3. 8.2.2.3  MOSFET 和输出二极管选型
        4. 8.2.2.4  输出电容器计算
        5. 8.2.2.5  电流检测网络
        6. 8.2.2.6  栅极驱动电阻器
        7. 8.2.2.7  REF 旁路电容器
        8. 8.2.2.8  RT 和 /CT
        9. 8.2.2.9  启动电路
        10. 8.2.2.10 电压反馈补偿程序
          1. 8.2.2.10.1 功率级增益、零点和极点
          2. 8.2.2.10.2 环路补偿
      3. 8.2.3 应用曲线
    3. 8.3 电源相关建议
    4. 8.4 布局
      1. 8.4.1 布局指南
      2. 8.4.2 布局示例
  10. 器件和文档支持
    1. 9.1 文档支持
      1. 9.1.1 相关文档
    2. 9.2 相关链接
    3. 9.3 接收文档更新通知
    4. 9.4 支持资源
    5. 9.5 商标
    6. 9.6 静电放电警告
    7. 9.7 术语表
  11. 10修订历史记录
  12. 11机械、封装和可订购信息

封装选项

请参考 PDF 数据表获取器件具体的封装图。

机械数据 (封装 | 引脚)
  • D|8
  • PW|8
散热焊盘机械数据 (封装 | 引脚)
订购信息

过流保护和全周期重启

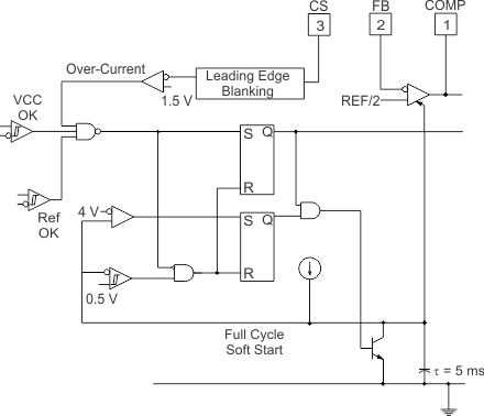
UCCx813-x 器件中单独的过流比较器可处理电源输出短路或严重过载的情况。该过流比较器具有 1.5V 阈值,还由前沿消隐信号进行选通,以防止误触发。触发后,过流比较器会使用内部软启动电容器,在尝试重试之前产生延迟。此延迟时间通常被称为断续,用于显著降低主转换器和开关元件的输入功率和耗散功率。全周期软启动确保在故障条件下,连续尝试运行之间有超过 3ms 的可预测延迟。图 7-18 中所示的电路和 图 7-19 中的时序图显示 IC 如何响应严重故障,例如饱和电感器。当首次检测到峰值电流故障时,内部软启动电容器会立即放电并保持放电状态,直到故障清除。同时,PWM 输出关闭并保持关断。当故障清除时,电容器会缓慢充电并允许误差放大器输出 (COMP) 上升。当 COMP 高到足以启用输出时,另一个故障发生,锁存 PWM 输出,但软启动电容器在放电之前仍会继续上升到 4V,并允许启动新的周期。这意味着对于严重故障,连续重试次数的间隔为软启动电容器充满电所需的时间。TI 建议在高频应用中使用低泄漏变压器设计,以激活过流保护功能。否则,开关电流可能无法充分上升,不能在前沿消隐持续时间内触发过流比较器。这种情况会导致逐周期电流限制比较器(而不是过流比较器)持续循环触发。这将导致主转换器在开关频率下出现短暂的高功耗持续时间。过流比较器的目的是将这些条件下的有效重试率降低到几毫秒,从而显著降低转换器的短路功率耗散。

UCC2813-0 UCC2813-1 UCC2813-2 UCC2813-3 UCC2813-4 UCC2813-5 UCC3813-0 UCC3813-1 UCC3813-2 UCC3813-3 UCC3813-4 UCC3813-5 过流保护的详细方框图图 7-18 过流保护的详细方框图
UCC2813-0 UCC2813-1 UCC2813-2 UCC2813-3 UCC2813-4 UCC2813-5 UCC3813-0 UCC3813-1 UCC3813-2 UCC3813-3 UCC3813-4 UCC3813-5 CS 处重复故障时的器件行为图 7-19 CS 处重复故障时的器件行为