ZHCSLD1F May   2004  – April 2025 UCC2813-0-Q1 , UCC2813-1-Q1 , UCC2813-2-Q1 , UCC2813-3-Q1 , UCC2813-4-Q1 , UCC2813-5-Q1

PRODUCTION DATA  

  1.   1
  2. 特性
  3. 应用
  4. 说明
  5. 器件比较表
  6. 引脚配置和功能
  7. 规格
    1. 6.1 绝对最大额定值
    2. 6.2 ESD 等级
    3. 6.3 建议运行条件
    4. 6.4 热性能信息
    5. 6.5 电气特性
    6. 6.6 典型特性
  8. 详细说明
    1. 7.1 概述
    2. 7.2 功能方框图
    3. 7.3 特性说明
      1. 7.3.1  详细引脚说明
        1. 7.3.1.1 COMP
        2. 7.3.1.2 CS
        3. 7.3.1.3 FB
        4. 7.3.1.4 GND
        5. 7.3.1.5 OUT
        6. 7.3.1.6 RC
        7. 7.3.1.7 REF
        8. 7.3.1.8 VCC
      2. 7.3.2  欠压锁定 (UVLO)
      3. 7.3.3  自偏置,低电平有效输出
      4. 7.3.4  基准电压
      5. 7.3.5  振荡器
      6. 7.3.6  同步
      7. 7.3.7  PWM 生成器
      8. 7.3.8  最小关断时间调整(死区时间控制)
      9. 7.3.9  前沿消隐
      10. 7.3.10 最小脉冲宽度
      11. 7.3.11 电流限制
      12. 7.3.12 过流保护和全周期重启
      13. 7.3.13 软启动
      14. 7.3.14 斜率补偿
    4. 7.4 器件功能模式
      1. 7.4.1 正常运行
      2. 7.4.2 UVLO 模式
      3. 7.4.3 软启动模式
      4. 7.4.4 故障模式
  9. 应用和实施
    1. 8.1 应用信息
    2. 8.2 典型应用
      1. 8.2.1 设计要求
      2. 8.2.2 详细设计过程
        1. 8.2.2.1  大容量电容器计算
        2. 8.2.2.2  变压器设计
        3. 8.2.2.3  MOSFET 和输出二极管选型
        4. 8.2.2.4  输出电容器计算
        5. 8.2.2.5  电流检测网络
        6. 8.2.2.6  栅极驱动电阻器
        7. 8.2.2.7  REF 旁路电容器
        8. 8.2.2.8  RT 和/CT
        9. 8.2.2.9  启动电路
        10. 8.2.2.10 电压反馈补偿程序
          1. 8.2.2.10.1 功率级增益、零点和极点
          2. 8.2.2.10.2 环路补偿
      3. 8.2.3 应用曲线
    3. 8.3 电源相关建议
    4. 8.4 布局
      1. 8.4.1 布局指南
      2. 8.4.2 布局示例
  10. 器件和文档支持
    1. 9.1 文档支持
      1. 9.1.1 相关文档
    2. 9.2 相关链接
    3. 9.3 接收文档更新通知
    4. 9.4 支持资源
    5. 9.5 商标
    6. 9.6 静电放电警告
    7. 9.7 术语表
  11. 10修订历史记录
  12. 11机械、封装和可订购信息

封装选项

请参考 PDF 数据表获取器件具体的封装图。

机械数据 (封装 | 引脚)
  • D|8
散热焊盘机械数据 (封装 | 引脚)
订购信息

电源相关建议

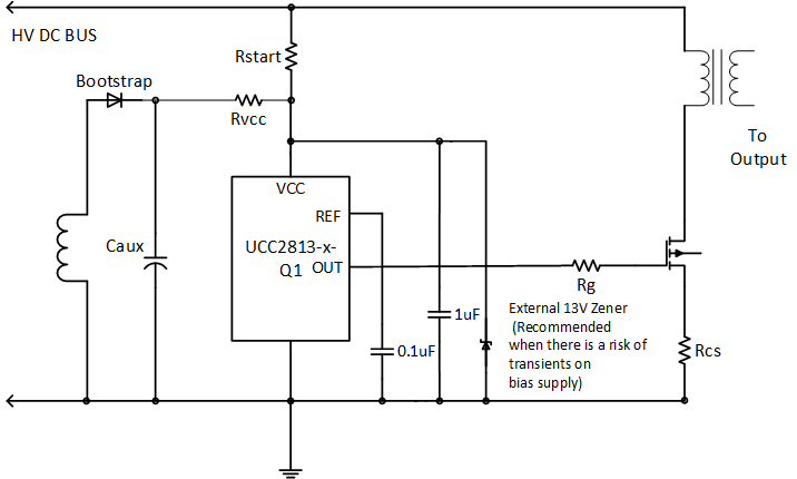
UCC2813-x-Q1 系列的每个成员中都集成了一个内部 VCC 并联稳压器,以便将电源电压限制为约 13.5V。在输入电压高于 12V 时,VCC 和输入电源之间需要一个串联电阻器,以便限制并联稳压器电流。最多 10mA 可由内部稳压器分流到接地端。内部稳压器结合器件的低启动和工作电流,可极大简化器件供电,并在许多应用中可能无需稳压自举辅助电源和绕组。电源电压与 MOSFET 栅极电平兼容,并且无需外部齐纳二极管或带有限流输入电源的稳压器保护。UVLO 启动阈值比 UCC2813-[2,4]-Q1 器件上的并联稳压器电平低 1V,以确保正常启动。重要的是,分别使用 0.1µF 至 1µF 陶瓷电容器,将器件电源 (VCC) 和参考电压 (REF) 引脚旁路至接地。电容器必须尽可能靠近实际引脚连接,以实现最佳的噪声滤除效果。在离线应用中,可能还需要第二个更大的滤波电容器,以便在启动期间将电源电压 (VVCC) 保持在 UVLO 关断阈值以上。

UCC2813-[2,4]-Q1 器件的 UVLO 启动阈值范围为 11.5V 至 13.5V,而保护齐纳电压可以在 12V 至 15V 之间变化。但是,IC 的绝对最大电源电压指定为 12V。该绝对最大值是从低阻抗(电压)源驱动时可能的最低齐纳电压。齐纳电压始终高于 UVLO 启动电压。这两个参数相互跟踪,并且芯片经过测试,确保齐纳电压永远不会低于启动电压。为了限制内部钳位齐纳二极管中的电流,必须添加一个串联电阻。如果未能在辅助电压源和控制器的 Vcc 引脚之间提供串联电阻,未能将电流和电压应力限制在 Vcc 引脚的额定电平范围内,可能会对控制器造成永久性损坏。在汽车或工业应用中,存在高功率负载瞬变的风险,可能导致为 PWM 控制器供电的 Vcc 导轨上出现瞬态或电压偏移,建议在 Vcc 引脚上外接齐纳二极管进行保护。外部齐纳二极管对 Vcc 源和 Vcc 引脚之间的串联电阻所提供的阻抗起到额外保护作用。

UCC2813-0-Q1 UCC2813-1-Q1 UCC2813-2-Q1 UCC2813-3-Q1 UCC2813-4-Q1 UCC2813-5-Q1 上电建议图 8-11 上电建议

通过将电阻器 Rg 与 MOSFET 的栅极串联,可以调节 MOSFET 开关速度,还可用于将峰值栅极驱动电流保持在控制器的指定限制范围内。