ZHCSIL2C July   2018  – March 2022 UCC24624

PRODUCTION DATA  

  1. 特性
  2. 应用
  3. 说明
  4. Revision History
  5. 说明(续)
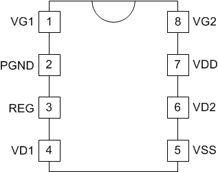
  6. Pin Configuration and Functions
    1.     Pin Functions
  7. Specifications
    1. 7.1 Absolute Maximum Ratings
    2. 7.2 ESD Ratings
    3. 7.3 Recommended Operating Conditions
    4. 7.4 Thermal Information
    5. 7.5 Electrical Characteristics
    6. 7.6 Timing Requirements
    7. 7.7 Typical Characteristics
  8. Detailed Description
    1. 8.1 Overview
    2. 8.2 Functional Block Diagram
    3. 8.3 Feature Description
      1. 8.3.1 Power Management
      2. 8.3.2 Synchronous Rectifier Control
      3. 8.3.3 Turn-off Threshold Adjustment
      4. 8.3.4 Noise Immunity
        1. 8.3.4.1 On-Time Blanking
        2. 8.3.4.2 Off-Time Blanking
        3. 8.3.4.3 Two-Channel Interlock
        4. 8.3.4.4 SR Turn-on Re-arm
        5. 8.3.4.5 Adaptive Turn-on Delay
      5. 8.3.5 Gate Voltage Clamping
      6. 8.3.6 Standby Mode
    4. 8.4 Device Functional Modes
      1. 8.4.1 UVLO Mode
      2. 8.4.2 Standby Mode
      3. 8.4.3 Run Mode
  9. Application and Implementation
    1. 9.1 Application Information
    2. 9.2 Typical Application
      1. 9.2.1 Design Requirements
      2. 9.2.2 Detailed Design Procedure
        1. 9.2.2.1 MOSFET Selection
        2. 9.2.2.2 Snubber Design
      3. 9.2.3 Application Curves
  10. 10Power Supply Recommendations
  11. 11Layout
    1. 11.1 Layout Guidelines
    2. 11.2 Layout Example
  12. 12Device and Documentation Support
    1. 12.1 Device Support
      1. 12.1.1 Development Support
        1. 12.1.1.1 Custom Design With WEBENCH® Tools
    2. 12.2 Receiving Notification of Documentation Updates
    3. 12.3 Community Resources
    4. 12.4 Trademarks

封装选项

机械数据 (封装 | 引脚)
散热焊盘机械数据 (封装 | 引脚)
订购信息

Pin Configuration and Functions

GUID-72B6EF67-76ED-422C-ADE0-8395D4BC8F5E-low.gifFigure 6-1 D Package8-Pin SOICTop View