ZHCSL68C April   2017  – December 2020 TPS7A84A

PRODUCTION DATA  

  1. 特性
  2. 应用
  3. 说明
  4. Revision History
  5. Pin Configuration and Functions
  6. Specifications
    1. 6.1 Absolute Maximum Ratings
    2. 6.2 ESD Ratings
    3. 6.3 Recommended Operating Conditions
    4. 6.4 Thermal Information
    5. 6.5 Electrical Characteristics: General
    6. 6.6 Electrical Characteristics: TPS7A8400A
    7. 6.7 Electrical Characteristics: TPS7A8401A
    8. 6.8 Typical Characteristics: TPS7A8400A
    9. 6.9 Typical Characteristics: TPS7A8401A
  7. Detailed Description
    1. 7.1 Overview
    2. 7.2 Functional Block Diagrams
    3. 7.3 Feature Description
      1. 7.3.1 Voltage Regulation Features
        1. 7.3.1.1 DC Regulation
        2. 7.3.1.2 AC and Transient Response
      2. 7.3.2 System Start-Up Features
        1. 7.3.2.1 Programmable Soft Start (NR/SS)
        2. 7.3.2.2 Internal Sequencing
          1. 7.3.2.2.1 Enable (EN)
          2. 7.3.2.2.2 Undervoltage Lockout (UVLO) Control
          3. 7.3.2.2.3 Active Discharge
        3. 7.3.2.3 Power-Good Output (PG)
      3. 7.3.3 Internal Protection Features
        1. 7.3.3.1 Foldback Current Limit (ICL)
        2. 7.3.3.2 Thermal Protection (Tsd)
    4. 7.4 Device Functional Modes
      1. 7.4.1 Regulation
      2. 7.4.2 Disabled
  8. Application and Implementation
    1. 8.1 Application Information
      1. 8.1.1 External Component Selection
        1. 8.1.1.1 Adjustable Operation
        2. 8.1.1.2 ANY-OUT Programmable Output Voltage
        3. 8.1.1.3 ANY-OUT Operation
        4. 8.1.1.4 Increasing ANY-OUT Resolution for LILO Conditions
        5. 8.1.1.5 Current Sharing
        6. 8.1.1.6 Recommended Capacitor Types
        7. 8.1.1.7 Input and Output Capacitor Requirements (CIN and COUT)
        8. 8.1.1.8 Feed-Forward Capacitor (CFF)
        9. 8.1.1.9 Noise-Reduction and Soft-Start Capacitor (CNR/SS)
      2. 8.1.2 Start-Up
        1. 8.1.2.1 Circuit Soft-Start Control (NR/SS)
          1. 8.1.2.1.1 Inrush Current
        2. 8.1.2.2 Undervoltage Lockout (UVLO)
        3. 8.1.2.3 Power-Good (PG) Function
      3. 8.1.3 AC and Transient Performance
        1. 8.1.3.1 Power-Supply Rejection Ratio (PSRR)
        2. 8.1.3.2 Output Voltage Noise
        3. 8.1.3.3 Optimizing Noise and PSRR
          1. 8.1.3.3.1 Charge Pump Noise
        4. 8.1.3.4 Load Transient Response
      4. 8.1.4 DC Performance
        1. 8.1.4.1 Output Voltage Accuracy (VOUT)
        2. 8.1.4.2 Dropout Voltage (VDO)
          1. 8.1.4.2.1 Behavior When Transitioning From Dropout Into Regulation
      5. 8.1.5 Sequencing Requirements
      6. 8.1.6 Negatively Biased Output
      7. 8.1.7 Reverse Current Protection
      8. 8.1.8 Power Dissipation (PD)
        1. 8.1.8.1 Estimating Junction Temperature
        2. 8.1.8.2 Recommended Area for Continuous Operation (RACO)
    2. 8.2 Typical Applications
      1. 8.2.1 Low-Input, Low-Output (LILO) Voltage Conditions
        1. 8.2.1.1 Design Requirements
        2. 8.2.1.2 Detailed Design Procedure
        3. 8.2.1.3 Application Curves
  9. Power Supply Recommendations
  10. 10Layout
    1. 10.1 Layout Guidelines
    2. 10.2 Layout Example
  11. 11Device and Documentation Support
    1. 11.1 Device Support
      1. 11.1.1 Development Support
        1. 11.1.1.1 Evaluation Models
        2. 11.1.1.2 Spice Models
    2. 11.2 Documentation Support
      1. 11.2.1 Related Documentation
    3. 11.3 接收文档更新通知
    4. 11.4 支持资源
    5. 11.5 Trademarks
    6. 11.6 静电放电警告
    7. 11.7 术语表

封装选项

机械数据 (封装 | 引脚)
散热焊盘机械数据 (封装 | 引脚)
订购信息

ANY-OUT Operation

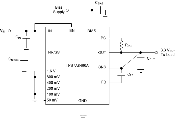
Considering the use of the ANY-OUT internal network (where the unit resistance of 1R, see , is equal to 6.05 kΩ) the output voltage is set by grounding the appropriate control pins, as shown in Figure 8-2. When grounded, all control pins add a specific voltage on top of the internal reference voltage (VNR/SS = 0.8 V). The output voltage can be calculated by Equation 4 and Equation 5. Figure 8-2 and Figure 8-3 show a 0.9-V output voltage, respectively, that provide an example of the circuit usage with and without bias voltage.

GUID-A5D20612-DD68-40C1-990F-B849DD335956-low.gifFigure 8-2 ANY-OUT Configuration Circuit (TPS7A8400A) (3.3-V Output, No External Bias)
Equation 4. VOUT(nom) = VNR/SS + 1.6 V + 0.8 V + 0.1 V = 0.8 V + 1.6 V + 0.8 V + 0.1 V = 3.3 V
GUID-77CD5EA2-4BD5-4A25-A31B-6EE9DD9DDDA2-low.gifFigure 8-3 ANY-OUT Configuration Circuit (0.9-V, 0.55-V Output with Bias)
Equation 5. VOUT(nom) = VNR/SS + 0.1 V = 0.8 V + 0.1 V = 0.9 V