ZHCS835G March   2012  – October 2023 TPS7A7200

PRODUCTION DATA  

  1.   1
  2. 特性
  3. 应用
  4. 说明
  5. Pin Configurations
  6. Specifications
    1. 5.1 Absolute Maximum Ratings
    2. 5.2 ESD Ratings
    3. 5.3 Recommended Operating Conditions
    4. 5.4 Thermal Information
    5. 5.5 Electrical Characteristics
    6. 5.6 Typical Characteristics
  7. Detailed Description
    1. 6.1 Overview
    2. 6.2 Functional Block Diagram
    3. 6.3 Feature Description
      1. 6.3.1 User-Configurable Output Voltage
      2. 6.3.2 Traditional Adjustable Configuration
      3. 6.3.3 Undervoltage Lockout (UVLO)
      4. 6.3.4 Soft-Start
      5. 6.3.5 Current Limit
      6. 6.3.6 Enable
      7. 6.3.7 Power-Good
    4. 6.4 Device Functional Modes
      1. 6.4.1 Normal Operation
      2. 6.4.2 Dropout Operation
      3. 6.4.3 Disabled
  8. Application and Implementation
    1. 7.1 Application Information
    2. 7.2 Typical Application
      1. 7.2.1 Design Requirements
      2. 7.2.2 Detailed Design Procedure
        1. 7.2.2.1 ANY-OUT Programmable Output Voltage
        2. 7.2.2.2 Traditional Adjustable Output Voltage
        3. 7.2.2.3 Input Capacitor Requirements
        4. 7.2.2.4 Output Capacitor Requirements
      3. 7.2.3 Application Curves
    3. 7.3 Power Supply Recommendations
    4. 7.4 Layout
      1. 7.4.1 Layout Guidelines
        1. 7.4.1.1 Thermal Considerations
        2. 7.4.1.2 Power Dissipation
        3. 7.4.1.3 Estimating Junction Temperature
      2. 7.4.2 Layout Example
  9. Device And Documentation Support
    1. 8.1 Documentation Support
      1. 8.1.1 Related Documentation
    2. 8.2 接收文档更新通知
    3. 8.3 支持资源
    4. 8.4 Trademarks
    5. 8.5 静电放电警告
    6. 8.6 术语表
  10. Revision History
  11. 10Mechanical, Packaging, And Orderable Information

封装选项

机械数据 (封装 | 引脚)
散热焊盘机械数据 (封装 | 引脚)
订购信息

Traditional Adjustable Configuration

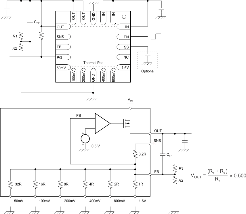
For any output voltage target that is not supported in the User-Configurable Output VoltageUser-Configurable Output Voltage section, a traditional adjustable configuration with external-feedback resistors can be used with the TPS7A7200. Figure 6-7 shows how to configure the TPS7A7200 as an adjustable regulator with an equation and Table 6-2 lists recommended pairs of feedback resistor values.

Note:

The bottom side of feedback resistor R2 in Figure 6-7 must be in the range of 27 kΩ to 33 kΩ to maintain the specified regulation accuracy.

GUID-1B31DC0A-794B-449B-BA45-E568C50859AE-low.gif Figure 6-7 Traditional Adjustable Configuration With External Resistors
Table 6-2 Recommended Feedback-Resistor Values
VOUT(TARGET)
(V)
E96 SERIES R40 SERIES
R1 (kΩ) R2 (kΩ) R1 (kΩ) R2 (kΩ)
1 30.1 30.1 30 30
1.2 39.2 28 43.7 31.5
1.5 61.9 30.9 60 30
1.8 80.6 30.9 80 30.7
1.9 86.6 30.9 87.5 31.5
2.5 115 28.7 112 28
3 147 29.4 150 30
3.3 165 29.4 175 31.5
5 280 30.9 243 27.2