ZHCSNA2 October   2021 TPS563212

PRODUCTION DATA  

  1. 特性
  2. 应用
  3. 说明
  4. Revision History
  5. Pin Configuration and Functions
  6. Specifications
    1. 6.1 Absolute Maximum Ratings
    2. 6.2 ESD Ratings
    3. 6.3 Recommended Operating Conditions
    4. 6.4 Thermal Information
    5. 6.5 Electrical Characteristics
    6. 6.6 Typical Characteristics
  7. Detailed Description
    1. 7.1 Overview
    2. 7.2 Functional Block Diagram
    3. 7.3 Feature Description
      1. 7.3.1 Advanced Emulated Current Mode Control
      2. 7.3.2 Mode Selection and PG/SS Pin Function Configuration
      3. 7.3.3 Power Good (PG)
      4. 7.3.4 Soft Start and Pre-Biased Soft Start
      5. 7.3.5 Output Discharge Through PG/SS Pin
      6. 7.3.6 Precise Enable and Adjusting Undervoltage Lockout
      7. 7.3.7 Overcurrent Limit and Undervoltage Protection
      8. 7.3.8 Overvoltage Protection
      9. 7.3.9 Thermal Shutdown
    4. 7.4 Device Functional Modes
      1. 7.4.1 Shutdown Mode
      2. 7.4.2 Active Mode
      3. 7.4.3 FCCM Operation
      4. 7.4.4 CCM Operation
      5. 7.4.5 DCM Operation and Eco-mode Operation
      6. 7.4.6 On-Time Extension for Large Duty Cycle Operation
  8. Application and Implementation
    1. 8.1 Application Information
    2. 8.2 Typical Application
      1. 8.2.1 Design Requirements
      2. 8.2.2 Detailed Design Procedure
        1. 8.2.2.1 Custom Design With WEBENCH® Tools
        2. 8.2.2.2 Output Voltage Resistors Selection
        3. 8.2.2.3 Output Inductor Selection
        4. 8.2.2.4 Output Capacitor Selection
        5. 8.2.2.5 Input Capacitor Selection
        6. 8.2.2.6 Bootstrap Capacitor Selection
        7. 8.2.2.7 Undervoltage Lockout Set Point
      3. 8.2.3 Application Curves
  9. Power Supply Recommendations
  10. 10Layout
    1. 10.1 Layout Guidelines
    2. 10.2 Layout Example
  11. 11Device and Documentation Support
    1. 11.1 Device Support
      1. 11.1.1 第三方产品免责声明
      2. 11.1.2 Development Support
        1. 11.1.2.1 Custom Design With WEBENCH® Tools
    2. 11.2 接收文档更新通知
    3. 11.3 支持资源
    4. 11.4 Trademarks
    5. 11.5 Electrostatic Discharge Caution
    6. 11.6 术语表
  12. 12Mechanical, Packaging, and Orderable Information

封装选项

机械数据 (封装 | 引脚)
散热焊盘机械数据 (封装 | 引脚)
订购信息

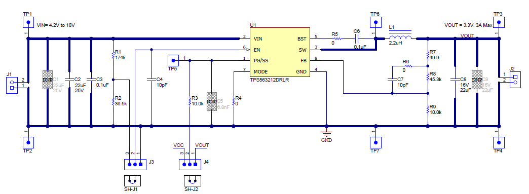
Typical Application

The application schematic of Figure 8-1 was developed to meet the requirements of the device. This circuit is available as the TPS563212EVM evaluation module. The design procedure is given in this section.

GUID-20211009-SS0I-WGDX-NZVZ-FKJRMWMHRN2T-low.png Figure 8-1 TPS563212 3.3-V, 3-A Reference Design