ZHCSK91A August   2019  – September 2019 TPS23882

PRODUCTION DATA.  

  1. 特性
  2. 应用
  3. 说明
    1.     Device Images
      1.      简化原理图
  4. 器件比较表
  5. 引脚配置和功能
    1.     引脚功能
    2. 5.1 详细引脚 说明
  6. 规格
    1. 6.1 绝对最大额定值
    2. 6.2 ESD 额定值
    3. 6.3 建议运行条件
    4. 6.4 热性能信息
    5. 6.5 电气特性
    6. 6.6 典型特性
  7. 参数测量信息
    1. 7.1 时序图
  8. 详细 说明
    1. 8.1 概述
      1. 8.1.1 工作模式
        1. 8.1.1.1 自动
        2. 8.1.1.2 自主
        3. 8.1.1.3 半自动
        4. 8.1.1.4 手动/诊断
        5. 8.1.1.5 关闭
      2. 8.1.2 3 类 2 线对 PoE
      3. 8.1.3 请求的 分级与分配的 分级
      4. 8.1.4 功率分配和功率降级
    2. 8.2 功能方框图
    3. 8.3 功能 说明
      1. 8.3.1 端口重映射
      2. 8.3.2 端口功率优先级
      3. 8.3.3 模数转换器 (ADC)
      4. 8.3.4 I2C 看门狗
      5. 8.3.5 电流折返保护
    4. 8.4 器件功能模式
      1. 8.4.1 检测
      2. 8.4.2 分级
      3. 8.4.3 直流断开
    5. 8.5 I2C 编程
      1. 8.5.1 I2C 串行接口
    6. 8.6 寄存器映射
      1. 8.6.1 完整寄存器组
      2. 8.6.2 详细的寄存器说明
        1. 8.6.2.1  中断寄存器
          1. Table 5. 中断寄存器字段说明
        2. 8.6.2.2  中断屏蔽寄存器
          1. Table 6. 中断屏蔽寄存器字段说明
        3. 8.6.2.3  电源事件寄存器
          1. Table 7. 电源事件寄存器字段说明
        4. 8.6.2.4  检测事件寄存器
          1. Table 8. 检测事件寄存器字段说明
        5. 8.6.2.5  故障事件寄存器
          1. Table 9. 故障事件寄存器字段说明
        6. 8.6.2.6  启动/ILIM 事件寄存器
          1. Table 10. 启动/ILIM 事件寄存器字段说明
        7. 8.6.2.7  电源和故障事件寄存器
          1. Table 11. 电源和故障事件寄存器字段说明
          2. 8.6.2.7.1 检测到 SRAM 故障和“安全模式”
        8. 8.6.2.8  通道 1 发现寄存器
        9. 8.6.2.9  通道 2 发现寄存器
        10. 8.6.2.10 通道 3 发现寄存器
        11. 8.6.2.11 通道 4 发现寄存器
          1. Table 12. 通道 n 发现寄存器字段说明
        12. 8.6.2.12 电源状态寄存器
          1. Table 13. 电源状态寄存器字段说明
        13. 8.6.2.13 引脚状态寄存器
          1. Table 14.  引脚状态寄存器字段说明
          2. 8.6.2.13.1 自主模式
        14. 8.6.2.14 工作模式寄存器
          1. Table 16. 工作模式寄存器字段说明
        15. 8.6.2.15 断开使能寄存器
          1. Table 19. 断开使能寄存器字段说明
        16. 8.6.2.16 检测/分级使能寄存器
          1. Table 20. 检测/分级使能寄存器字段说明
        17. 8.6.2.17 功率优先级/2 线对 PCUT 禁用寄存器名称
          1. Table 21. 功率优先级/2P-PCUT 禁用寄存器字段说明
        18. 8.6.2.18 时序配置寄存器
          1. Table 23. 时序配置寄存器字段说明
        19. 8.6.2.19 通用屏蔽寄存器
          1. Table 24. 通用屏蔽寄存器字段说明
        20. 8.6.2.20 检测/分级重启寄存器
          1. Table 26. 检测/分级重启寄存器字段说明
        21. 8.6.2.21 电源使能寄存器
          1. Table 27. 电源使能寄存器字段说明
        22. 8.6.2.22 复位寄存器
          1. Table 31. 复位寄存器字段说明
        23. 8.6.2.23 ID 寄存器
          1. Table 33. ID 寄存器字段说明
        24. 8.6.2.24 连接检查和 Auto Class 状态寄存器
          1. Table 34. 连接检查和 Auto Class 字段说明
        25. 8.6.2.25 2 线对管制通道 1 配置寄存器
        26. 8.6.2.26 2 线对管制通道 2 配置寄存器
        27. 8.6.2.27 2 线对管制通道 3 配置寄存器
        28. 8.6.2.28 2 线对管制通道 4 配置寄存器
          1. Table 35. 2 线对管制寄存器字段说明
        29. 8.6.2.29 电容(传统 PD)检测
          1. Table 37. 电容检测寄存器字段说明
        30. 8.6.2.30 加电故障寄存器
          1. Table 38. 加电故障寄存器字段说明
        31. 8.6.2.31 端口重映射寄存器
          1. Table 39. 端口重映射寄存器字段说明
        32. 8.6.2.32 通道 1 和 2 多位优先级寄存器
        33. 8.6.2.33 通道 3 和 4 多位优先级寄存器
          1. Table 40. 通道 n MBP 寄存器字段说明
        34. 8.6.2.34 端口功率分配寄存器
          1. Table 42. 功率分配寄存器字段说明
        35. 8.6.2.35 温度寄存器
          1. Table 44. 温度寄存器字段说明
        36. 8.6.2.36 输入电压寄存器
          1. Table 45. 输入电压寄存器字段说明
        37. 8.6.2.37 通道 1 电流寄存器
        38. 8.6.2.38 通道 2 电流寄存器
        39. 8.6.2.39 通道 3 电流寄存器
        40. 8.6.2.40 通道 4 电流寄存器
          1. Table 46. 通道 n 电流寄存器字段说明
        41. 8.6.2.41 通道 1 电压寄存器
        42. 8.6.2.42 通道 2 电压寄存器
        43. 8.6.2.43 通道 3 电压寄存器
        44. 8.6.2.44 通道 4 电压寄存器
          1. Table 47. 通道 n 电压寄存器字段说明
        45. 8.6.2.45 2x 折返选择寄存器
          1. Table 48. 2x 折返选择寄存器字段说明
        46. 8.6.2.46 固件版本寄存器
          1. Table 49. 固件版本寄存器字段说明
        47. 8.6.2.47 I2C 看门狗寄存器
          1. Table 50. I2C 看门狗寄存器字段说明
        48. 8.6.2.48 器件 ID 寄存器
          1. Table 52. 器件 ID 寄存器字段说明
        49. 8.6.2.49 通道 1 检测电阻寄存器
        50. 8.6.2.50 通道 2 检测电阻寄存器
        51. 8.6.2.51 通道 3 检测电阻寄存器
        52. 8.6.2.52 通道 4 检测电阻寄存器
          1. Table 53. 检测电阻寄存器字段说明
        53. 8.6.2.53 通道 1 检测电容寄存器
        54. 8.6.2.54 通道 2 检测电容寄存器
        55. 8.6.2.55 通道 3 检测电容寄存器
        56. 8.6.2.56 通道 4 检测电容寄存器
          1. Table 54. 检测电容寄存器字段说明
        57. 8.6.2.57 通道 1 分配的分级寄存器
        58. 8.6.2.58 通道 2 分配的分级寄存器
        59. 8.6.2.59 通道 3 分配的分级寄存器
        60. 8.6.2.60 通道 4 分配的分级寄存器
          1. Table 55. 通道 n 分配的分级寄存器字段说明
        61. 8.6.2.61 AUTO CLASS 控制寄存器
          1. Table 58. AUTO CLASS 控制寄存器字段说明
        62. 8.6.2.62 通道 1 AUTO CLASS 功率寄存器
        63. 8.6.2.63 通道 2 AUTO CLASS 功率寄存器
        64. 8.6.2.64 通道 3 AUTO CLASS 功率寄存器
        65. 8.6.2.65 通道 4 AUTO CLASS 功率寄存器
          1. Table 59. AUTO CLASS 功率寄存器字段说明
        66. 8.6.2.66 备用折返寄存器
          1. Table 60. 备用折返寄存器字段说明
        67. 8.6.2.67 SRAM 控制寄存器
          1. Table 61. SRAM 控制寄存器字段说明
        68. 8.6.2.68 SRAM 起始地址 (LSB) 寄存器
        69. 8.6.2.69 SRAM 起始地址 (MSB) 寄存器
          1. Table 62. SRAM 起始地址寄存器字段说明
  9. 应用和实现
    1. 9.1 应用信息
      1. 9.1.1 自主操作
      2. 9.1.2 PoE 简介
        1. 9.1.2.1 2 线对与 4 线对功率比较以及新的 IEEE802.3bt 标准
      3. 9.1.3 SRAM 编程
    2. 9.2 典型应用
      1. 9.2.1 设计要求
      2. 9.2.2 详细设计过程
        1. 9.2.2.1 未用通道上的连接
        2. 9.2.2.2 电源引脚旁路电容器
        3. 9.2.2.3 每端口的组件
        4. 9.2.2.4 系统级组件(未在原理图中显示)
      3. 9.2.3 应用曲线
  10. 10电源建议
    1. 10.1 VDD
    2. 10.2 VPWR
  11. 11布局
    1. 11.1 布局指南
      1. 11.1.1 开尔文电流检测电阻器
    2. 11.2 布局示例
      1. 11.2.1 组件安置和布线准则
        1. 11.2.1.1 电源引脚旁路电容器
        2. 11.2.1.2 每端口的组件
  12. 12器件和文档支持
    1. 12.1 文档支持
      1. 12.1.1 相关文档
    2. 12.2 接收文档更新通知
    3. 12.3 支持资源
    4. 12.4 商标
    5. 12.5 静电放电警告
    6. 12.6 Glossary
  13. 13机械、封装和可订购信息

封装选项

机械数据 (封装 | 引脚)
散热焊盘机械数据 (封装 | 引脚)
订购信息

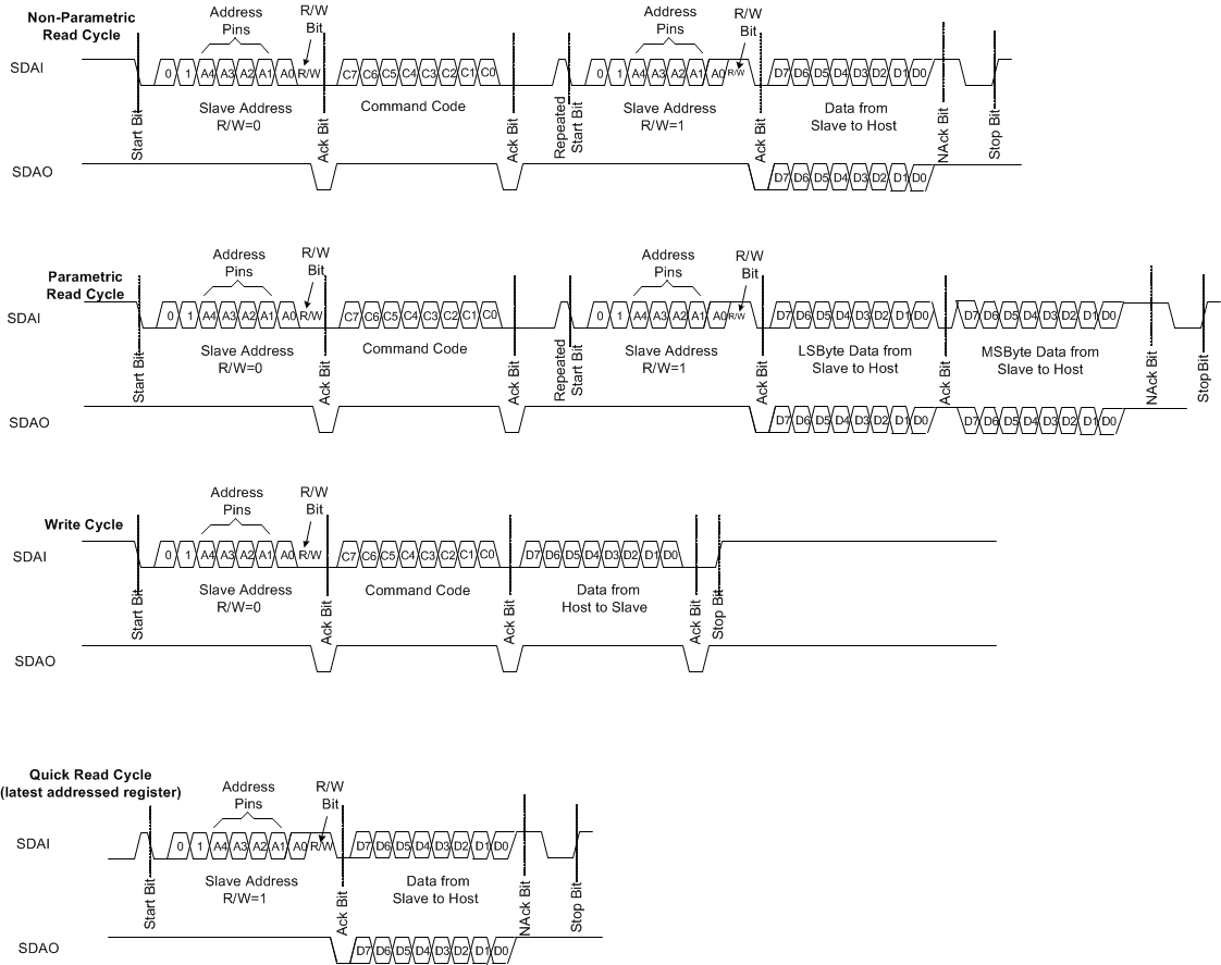
I2C 串行接口

TPS23882 具有 3 线制 I2C 接口,使用 SDAI、SDAO 和 SCL。每次传输包括主器件发送的启动条件,然后是带有 R/W 位的器件地址(7 位),一个寄存器地址字节,再然后是一个或两个数据字节和一个停止条件。接收方在传输每个字节后发送一个确认位。SDAI/SDAO 保持稳定,而 SCL 为高电平,但在启动或停止条件下除外。

Figure 36Figure 37 显示了使用配置 A 或 B 通过 I2C 接口进行的读写操作(有关更多详细信息,请参阅Table 24)。参数读取操作适用于 ADC 转换结果。TPS23882 可 通过 I2C 总线快速访问最新寻址的寄存器。当接收到停止位时,寄存器指针不会自动复位。

还可以同时对许多 TPS23882 器件执行写操作。此广播访问期间的从器件地址为 0x7F,如 引脚状态寄存器 中所示。根据选择的配置(A 或 B),全局写操作的处理方式如下:

  • 配置 A:两个 4 端口器件(1 到 4 和 5 到 8)同时被寻址。
  • 配置 B:整个器件被寻址。
TPS23882 I2C_Config_A_LUSC25.gifFigure 36. I2C 接口读写协议 – 配置 A
TPS23882 I2C_Config_B_LUSC25.gifFigure 37. I2C 接口读写协议 – 配置 B