ZHCSWK3A June   2024  – August 2024 TLV9044-Q1

PRODMIX  

  1.   1
  2. 特性
  3. 应用
  4. 说明
  5. 引脚配置和功能
  6. 规格
    1. 5.1 绝对最大额定值
    2. 5.2 ESD 等级
    3. 5.3 建议运行条件
    4. 5.4 四通道器件的热性能信息
    5. 5.5 电气特性
    6. 5.6 典型特性
  7. 详细说明
    1. 6.1 概述
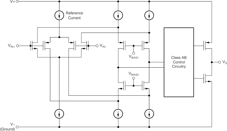
    2. 6.2 功能方框图
    3. 6.3 特性说明
      1. 6.3.1 工作电压
      2. 6.3.2 轨到轨输入
      3. 6.3.3 轨到轨输出
      4. 6.3.4 共模抑制比 (CMRR)
      5. 6.3.5 容性负载和稳定性
      6. 6.3.6 过载恢复
      7. 6.3.7 EMI 抑制
      8. 6.3.8 电过应力
      9. 6.3.9 输入和 ESD 保护
    4. 6.4 器件功能模式
  8. 应用和实施
    1. 7.1 应用信息
    2. 7.2 典型应用
      1. 7.2.1 TLV904x-Q1 低侧电流检测应用
        1. 7.2.1.1 设计要求
        2. 7.2.1.2 详细设计过程
        3. 7.2.1.3 应用曲线
    3. 7.3 电源相关建议
    4. 7.4 布局
      1. 7.4.1 布局指南
      2. 7.4.2 布局示例
  9. 器件和文档支持
    1. 8.1 文档支持
      1. 8.1.1 相关文档
    2. 8.2 接收文档更新通知
    3. 8.3 支持资源
    4.     商标
    5. 8.4 静电放电警告
    6. 8.5 术语表
  10. 修订历史记录
  11. 10机械、封装和可订购信息

封装选项

机械数据 (封装 | 引脚)
散热焊盘机械数据 (封装 | 引脚)
订购信息

功能方框图

TLV9044-Q1