ZHCS175C March   2012  – May 2024 TLV3201 , TLV3202

PRODMIX  

  1.   1
  2. 特性
  3. 应用
  4. 说明
  5. 器件比较表
  6. 引脚配置和功能
    1.     引脚功能:TLV3201
    2.     引脚功能:TLV3202
  7. 规格
    1. 6.1 绝对最大额定值
    2. 6.2 ESD 等级
    3. 6.3 建议运行条件
    4. 6.4 热性能信息
    5. 6.5 电气特性:VCC = 5V
    6. 6.6 开关特性:VCC = 5V
    7. 6.7 电气特性:VCC = 2.7V
    8. 6.8 开关特性:VCC = 2.7V
    9. 6.9 典型特性
  8. 详细说明
    1. 7.1 概述
    2. 7.2 功能方框图
    3. 7.3 特性说明
      1. 7.3.1 工作电压
      2. 7.3.2 输入过压保护
    4. 7.4 器件功能模式
  9. 应用和实施
    1. 8.1 应用信息
      1. 8.1.1 比较器输入
      2. 8.1.2 外部迟滞
        1. 8.1.2.1 具有迟滞功能的反相比较器
        2. 8.1.2.2 具有迟滞功能的同相比较器
      3. 8.1.3 容性负载
    2. 8.2 典型应用
      1. 8.2.1 TLV3201 配置为交流耦合比较器
        1. 8.2.1.1 设计要求
        2. 8.2.1.2 详细设计过程
        3. 8.2.1.3 应用曲线
      2. 8.2.2 TLV3201 和 OPA320 配置为快速响应输出电流监视器
      3. 8.2.3 TLV3201 和 TMP20 配置为精密模拟温度开关
    3. 8.3 电源相关建议
    4. 8.4 布局
      1. 8.4.1 布局指南
      2. 8.4.2 布局示例
  10. 器件和文档支持
    1. 9.1 器件支持
      1. 9.1.1 开发支持
        1. 9.1.1.1 TINA-TI™(免费软件下载)
        2. 9.1.1.2 通用运放 EVM
        3. 9.1.1.3 TI 精密设计
        4. 9.1.1.4 WEBENCH Filter Designer
    2. 9.2 文档支持
      1. 9.2.1 相关文档
    3. 9.3 接收文档更新通知
    4. 9.4 支持资源
    5. 9.5 商标
    6. 9.6 静电放电警告
    7. 9.7 术语表
  11. 10修订历史记录
  12. 11机械、封装和可订购信息

封装选项

机械数据 (封装 | 引脚)
散热焊盘机械数据 (封装 | 引脚)
订购信息

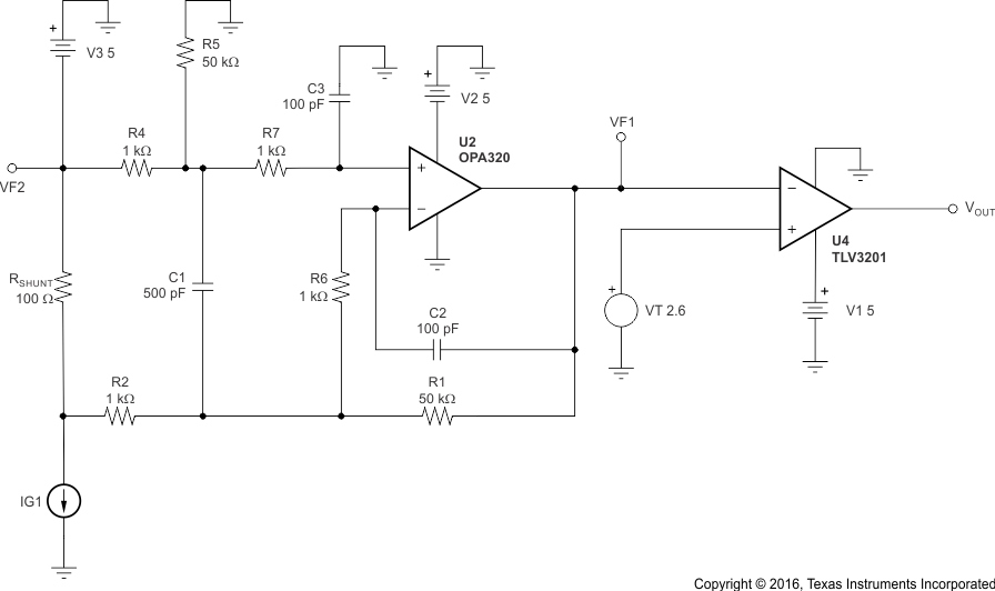
TLV3201 和 OPA320 配置为快速响应输出电流监视器

图 8-8 显示了一个配置为具有 50 增益的差分放大器的单电源电流监视器。之所以为该电路选择 OPA320,是因为它具有 20MHz 的增益带宽,此带宽支持更高速地触发和监视分流电阻器上的电流,从而实现 TLV3201 的快速响应。

TLV3201 TLV3202 TLV3201 和 OPA320 配置为快速响应输出电流监视器图 8-8 TLV3201 和 OPA320 配置为快速响应输出电流监视器