ZHCSJ63 December   2018 TLV1805

PRODUCTION DATA.  

  1. 特性
  2. 应用
  3. 说明
    1.     Device Images
      1.      采用 P 沟道 MOSFET 的过压保护
      2.      采用 P 沟道 MOSFET 的反向电流和过压保护
  4. 修订历史记录
  5. 说明 (续)
  6. Pin Configuration and Functions
    1.     Pin Functions
  7. Specifications
    1. 7.1 Absolute Maximum Ratings
    2. 7.2 ESD Ratings
    3. 7.3 Recommended Operating Conditions
    4. 7.4 Thermal Information
    5. 7.5 Electrical Characteristics
    6. 7.6 Switching Characteristics
    7. 7.7 Typical Characteristics
  8. Detailed Description
    1. 8.1 Overview
    2. 8.2 Functional Block Diagram
    3. 8.3 Feature Description
      1. 8.3.1 Rail to Rail Inputs
      2. 8.3.2 Power On Reset
      3. 8.3.3 High Power Push-Pull Output
      4. 8.3.4 Shutdown Function
      5. 8.3.5 Internal Hysteresis
    4. 8.4 Device Functional Modes
      1. 8.4.1 External Hysteresis
        1. 8.4.1.1 Inverting Comparator With Hysteresis
        2. 8.4.1.2 Noninverting Comparator With Hysteresis
  9. Application and Implementation
    1. 9.1 Application Information
    2. 9.2 Typical Applications
      1. 9.2.1 Design Requirements
      2. 9.2.2 Detailed Design Procedure
      3. 9.2.3 Application Curve
      4. 9.2.4 Reverse Current Protection Using MOSFET and TLV1805
        1. 9.2.4.1 Minimum Reverse Current
        2. 9.2.4.2 N-Channel Reverse Current Protection Circuit
          1. 9.2.4.2.1 N-Channel Oscillator Circuit
      5. 9.2.5 P-Channel Reverse Current Protection Circuit
      6. 9.2.6 P-Channel Reverse Current Protection With Overvotlage Protection
      7. 9.2.7 ORing MOSFET Controller
  10. 10Power Supply Recommendations
  11. 11Layout
    1. 11.1 Layout Guidelines
    2. 11.2 Layout Example
  12. 12器件和文档支持
    1. 12.1 文档支持
      1. 12.1.1 相关文档
    2. 12.2 接收文档更新通知
    3. 12.3 社区资源
    4. 12.4 商标
    5. 12.5 静电放电警告
    6. 12.6 术语表
  13. 13机械、封装和可订购信息

封装选项

机械数据 (封装 | 引脚)
散热焊盘机械数据 (封装 | 引脚)
订购信息

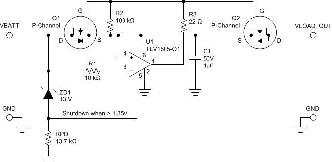
P-Channel Reverse Current Protection With Overvotlage Protection

The SHDN pin can be utilized to add Overvotlage Protection (OVP) by adding a second MOSFET, zener diode and resistor, as shown in Figure 71.

TLV1805 P_Ch_Dual_w_OVP.gifFigure 71. Adding Overvoltage Protection Using SHDN Pin

When the SHDN pin is pulled 1.35 V above V-, the comparator is placed in shutdown. During shutdown, the comparator output goes Hi-Z and R2 pulls the gate and source together to turn off the MOSFET (VGS = 0 V).

RPD pulls the SHDN pin low while the Zener diode is not conducting (< VZ). When ZD1 reaches its breakdown voltage and starts conducting, it will pull RPD up to a voltage calculated to place >1.35 V on the shutdown pin.

The Zener diode ZD1 should be chosen so that the breakdown voltage (VB) is 1.35 V below the desired overvoltage point. The Zener should have low sub-threshold leakage and a sharp knee, such as the low power 1N47xx or BZD series.

The pull-down resistor RPD should be chosen to create 1.35 V at the desired Zener diode current (usually 100uA to 1mA) at the Zener breakdown voltage. Actual resistor value should be verified on the bench due to differences in actual Zener diode threshold voltages.

If a 14.3 V overvotlage trip point (OVP) is desired, the Zener Diode voltage should be 12.95 V. We will choose a 100uA Zener current. The required Zener diode breakdown voltage is determined from:

Equation 9. VB = VOV - 1.35 V = 14 .3V - 1.35 V = 12.95 V
Equation 10. RPD = 1.35 V / 100 µA = 13.5 kΩ (13.7kΩ nearest value)

Resistor RPD may be split into two resistors to create a voltage divider if more precise trip points are needed, or a more convenient zener voltage is desired. Series voltage references can also be used if more accuracy is desired. A second resistor in series with the Zener or reference can extend the breakdown voltage.

The maximum voltage allowed on the Shutdown pin is 5.5V, so make sure the highest VBATT voltage does not exceed 5.5 V.

Note that the above circuit, as shown for simplicity, does not protect against reverse voltage. Reverse clamping diodes would be needed on the -IN, SHDN and Load Output. Also make sure VBATT does not exceed the VGS(MAX) of the MOSFET.