ZHCSJ63 December   2018 TLV1805

PRODUCTION DATA.  

  1. 特性
  2. 应用
  3. 说明
    1.     Device Images
      1.      采用 P 沟道 MOSFET 的过压保护
      2.      采用 P 沟道 MOSFET 的反向电流和过压保护
  4. 修订历史记录
  5. 说明 (续)
  6. Pin Configuration and Functions
    1.     Pin Functions
  7. Specifications
    1. 7.1 Absolute Maximum Ratings
    2. 7.2 ESD Ratings
    3. 7.3 Recommended Operating Conditions
    4. 7.4 Thermal Information
    5. 7.5 Electrical Characteristics
    6. 7.6 Switching Characteristics
    7. 7.7 Typical Characteristics
  8. Detailed Description
    1. 8.1 Overview
    2. 8.2 Functional Block Diagram
    3. 8.3 Feature Description
      1. 8.3.1 Rail to Rail Inputs
      2. 8.3.2 Power On Reset
      3. 8.3.3 High Power Push-Pull Output
      4. 8.3.4 Shutdown Function
      5. 8.3.5 Internal Hysteresis
    4. 8.4 Device Functional Modes
      1. 8.4.1 External Hysteresis
        1. 8.4.1.1 Inverting Comparator With Hysteresis
        2. 8.4.1.2 Noninverting Comparator With Hysteresis
  9. Application and Implementation
    1. 9.1 Application Information
    2. 9.2 Typical Applications
      1. 9.2.1 Design Requirements
      2. 9.2.2 Detailed Design Procedure
      3. 9.2.3 Application Curve
      4. 9.2.4 Reverse Current Protection Using MOSFET and TLV1805
        1. 9.2.4.1 Minimum Reverse Current
        2. 9.2.4.2 N-Channel Reverse Current Protection Circuit
          1. 9.2.4.2.1 N-Channel Oscillator Circuit
      5. 9.2.5 P-Channel Reverse Current Protection Circuit
      6. 9.2.6 P-Channel Reverse Current Protection With Overvotlage Protection
      7. 9.2.7 ORing MOSFET Controller
  10. 10Power Supply Recommendations
  11. 11Layout
    1. 11.1 Layout Guidelines
    2. 11.2 Layout Example
  12. 12器件和文档支持
    1. 12.1 文档支持
      1. 12.1.1 相关文档
    2. 12.2 接收文档更新通知
    3. 12.3 社区资源
    4. 12.4 商标
    5. 12.5 静电放电警告
    6. 12.6 术语表
  13. 13机械、封装和可订购信息

封装选项

机械数据 (封装 | 引脚)
散热焊盘机械数据 (封装 | 引脚)
订购信息

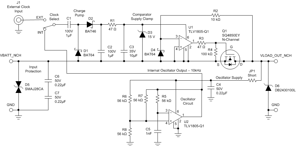
N-Channel Reverse Current Protection Circuit

In order to turn "on" the N-Channel MOSFET, the MOSFET gate must be brought "High" above VBATT. If a higher voltage is not available, a charge pump circuit is required to provide the comparator with a supply voltage above VBATT.

TLV1805 NCH_Bold.gifFigure 69. N-Channel Reverse Current Schematic with Oscillator

C1, D1, D2 & C2 form the charge pump. The AC drive signal is applied through C1 into the charge pump. The result is a voltage across C2 that is approximately equal to the peak-to-peak amplitude of the AC waveform, minus 700mV. If a 12Vpp waveform is applied to the C1 input, 11.3V will be generated across C2. This voltage is on top of the VBATT voltage, so the voltage seen from the D2-C2 junction ground is 23.3V. This provides the needed higher voltage to drive the MOSFET and power the comparator.

An external oscillator source may be used, such as the gate drive output of a switcher, system clock or any avaialbe clock source in the 1kHz to 10MHz range. The charge pump should be fed by a 50 percent duty cycle square wave source of 5Vpp or more. Since the input capacitor of the charge-pump effectively AC-couples the input, the oscillator may be ground referenced.

R1 and D3 form the comparator supply clamp to limit the gate drive to prevent exceeding the VGS(MAX) of the MOSFET during an overvotlage event. R1 must be sized to dissapate any expected overvoltage.

D4 and R2 clamp the input should VBATT drop below VLOAD (as in a supply reversal).

The output diode D6 is used to anchor the output during light or floating loads. At light or no loads, there is a possibility the MOSFET could turn on due to the comparator offset voltage. The diode provides enough of a negative leakage to turn the MOSFET off.