ZHCSYK4C February 1997 – July 2025 TLE2061 , TLE2061A , TLE2061AM , TLE2061BM , TLE2061M , TLE2062 , TLE2062A , TLE2062AM , TLE2062BM , TLE2062M , TLE2064 , TLE2064A , TLE2064AM , TLE2064BM , TLE2064M
PRODUCTION DATA
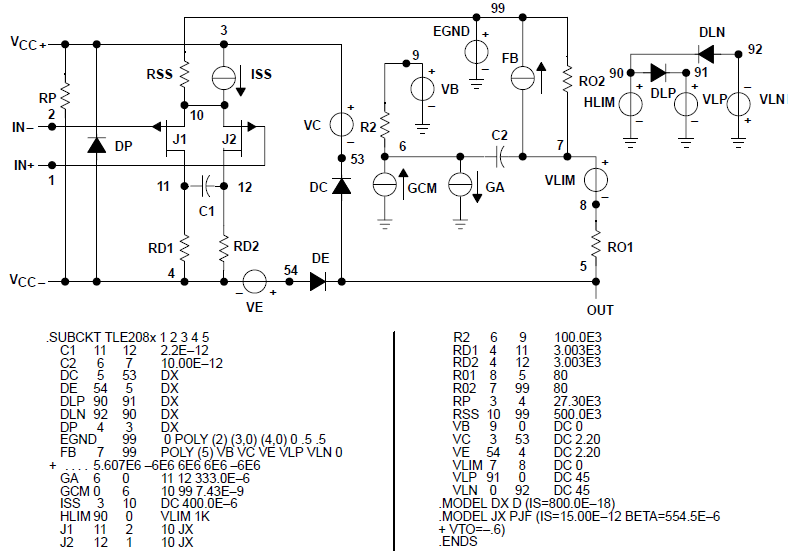
所提供的宏模型信息是使用 PSpiceä Partsä 模型生成的软件所推导得出的。图 7-3中的 Boyle 宏模型和子电路是使用 TA = 25°C 时的 TLE206x 典型电气和工作特性生成的。借助此信息,用户可以生成容差为 20%(在大多数情况下)的下述关键参数的输出仿真:
