ZHCSH19G November   2017  – December 2024 TCAN1043-Q1 , TCAN1043G-Q1 , TCAN1043H-Q1 , TCAN1043HG-Q1

PRODUCTION DATA  

  1.   1
  2. 特性
  3. 应用
  4. 说明
  5. Device Comparison Table
  6. Pin Configuration and Functions
  7. Specifications
    1. 6.1 Absolute Maximum Ratings
    2. 6.2 ESD Ratings
    3. 6.3 ESD Ratings IEC Specification
    4. 6.4 Recommended Operating Conditions
    5. 6.5 Thermal Information
    6. 6.6 Dissipation Ratings
    7. 6.7 Electrical Characteristics
    8. 6.8 Switching Characteristics
    9. 6.9 Typical Characteristics
  8. Parameter Measurement Information
  9. Detailed Description
    1. 8.1 Overview
    2. 8.2 Functional Block Diagram
    3. 8.3 Feature Description
      1. 8.3.1 Internal and External Indicator Flags (nFAULT and RXD)
      2. 8.3.2 Power-Up Flag (PWRON)
      3. 8.3.3 Wake-Up Request Flag (WAKERQ)
      4. 8.3.4 Wake-Up Source Recognition Flag (WAKESR)
      5. 8.3.5 Undervoltage Fault Flags
        1. 8.3.5.1 Undervoltage on VCC Fault
        2. 8.3.5.2 Undervoltage on VIO Fault
        3. 8.3.5.3 Undervoltage on VSUP Fault
      6. 8.3.6 CAN Bus Failure Fault Flag
      7. 8.3.7 Local Faults
        1. 8.3.7.1 TXD Dominant Timeout (TXD DTO)
        2. 8.3.7.2 TXD Shorted to RXD Fault
        3. 8.3.7.3 CAN Bus Dominant Fault
        4. 8.3.7.4 Thermal Shutdown (TSD)
        5. 8.3.7.5 RXD Recessive Fault
        6. 8.3.7.6 Undervoltage Lockout (UVLO)
        7. 8.3.7.7 Unpowered Device
        8. 8.3.7.8 Floating Terminals
        9. 8.3.7.9 CAN Bus Short Circuit Current Limiting
    4. 8.4 Device Functional Modes
      1. 8.4.1 CAN Bus States
      2. 8.4.2 Normal Mode
      3. 8.4.3 Silent Mode
      4. 8.4.4 Standby Mode
      5. 8.4.5 Go-to-Sleep Mode
      6. 8.4.6 Sleep Mode with Remote Wake and Local Wake Up Requests
        1. 8.4.6.1 Remote Wake Request via Wake Up Pattern (WUP)
        2. 8.4.6.2 Local Wake Up (LWU) via WAKE Input Terminal
      7. 8.4.7 Driver and Receiver Function Tables
      8. 8.4.8 Digital Inputs and Outputs
      9. 8.4.9 INH (Inhibit) Output
  10. Application Information Disclaimer
    1. 9.1 Application Information
    2. 9.2 Typical Application
      1. 9.2.1 Design Requirements
        1. 9.2.1.1 Bus Loading, Length and Number of Nodes
      2. 9.2.2 Detailed Design Procedures
        1. 9.2.2.1 CAN Termination
      3. 9.2.3 Application Curves
    3. 9.3 Power Supply Recommendations
    4. 9.4 Layout
      1. 9.4.1 Layout Guidelines
      2. 9.4.2 Layout Example
  11. 10Device and Documentation Support
    1. 10.1 Receiving Notification of Documentation Updates
    2. 10.2 支持资源
    3. 10.3 商标
    4. 10.4 静电放电警告
    5. 10.5 术语表
  12. 11Revision History
  13. 12Mechanical, Packaging, and Orderable Information
    1. 12.1 Mechanical, Packaging, and Orderable Information

封装选项

请参考 PDF 数据表获取器件具体的封装图。

机械数据 (封装 | 引脚)
  • D|14
  • DMT|14
散热焊盘机械数据 (封装 | 引脚)
订购信息

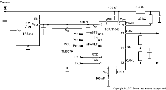
Typical Application

TCAN1043-Q1 TCAN1043H-Q1 TCAN1043HG-Q1 TCAN1043G-Q1 Typical CAN Bus Application Using
                    TCAN1043xx-Q1 With 5V µCFigure 9-1 Typical CAN Bus Application Using TCAN1043xx-Q1 With 5V µC
TCAN1043-Q1 TCAN1043H-Q1 TCAN1043HG-Q1 TCAN1043G-Q1 Typical CAN Bus
                    Application Using TCAN1043xx-Q1 With 3.3V µCFigure 9-2 Typical CAN Bus Application Using TCAN1043xx-Q1 With 3.3V µC