ZHCSYU6 August   2025 OPA4H838-SEP

PRODUCTION DATA  

  1.   1
  2. 1特性
  3. 2应用
  4. 3说明
  5. 4引脚配置和功能
  6. 5规格
    1. 5.1 绝对最大额定值
    2. 5.2 ESD 等级
    3. 5.3 建议运行条件
    4. 5.4 热性能信息
    5. 5.5 电气特性:VS = ±1.25V 至 ±2.75V(VS = 2.5 至 5.5V)
  7. 6详细说明
    1. 6.1 概述
    2. 6.2 功能方框图
    3. 6.3 特性说明
      1. 6.3.1 工作电压
      2. 6.3.2 输入电压和零交越功能
      3. 6.3.3 输入差分电压
      4. 6.3.4 内部偏移校正
      5. 6.3.5 EMI 易感性和输入滤波
    4. 6.4 器件功能模式
  8. 7应用和实施
    1. 7.1 应用信息
    2. 7.2 典型应用
      1. 7.2.1 双向电流检测
        1. 7.2.1.1 设计要求
        2. 7.2.1.2 详细设计过程
        3. 7.2.1.3 应用曲线
      2. 7.2.2 单通道运算放大器桥式放大器
      3. 7.2.3 精密低噪声 DAC 缓冲器
      4. 7.2.4 负载传感器测量
    3. 7.3 电源相关建议
    4. 7.4 布局
      1. 7.4.1 布局指南
      2. 7.4.2 布局示例
  9. 8器件和文档支持
    1. 8.1 器件支持
      1. 8.1.1 开发支持
        1. 8.1.1.1 TINA-TI™ 仿真软件(免费下载)
    2. 8.2 文档支持
      1. 8.2.1 相关文档
    3. 8.3 接收文档更新通知
    4. 8.4 支持资源
    5. 8.5 商标
    6. 8.6 静电放电警告
    7. 8.7 术语表
  10. 9机械、封装和可订购信息

封装选项

机械数据 (封装 | 引脚)
散热焊盘机械数据 (封装 | 引脚)
订购信息

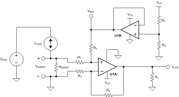
双向电流检测

该单电源、低侧双向电流检测解决方案可以检测 –1A 至 +1A 的负载电流。单端输出范围为 110mV 至 3.19V。由于 OPA4H838-SEP 具有低偏移电压和轨到轨输入和输出,因此该设计采用此器件。其中一个放大器配置为差分放大器,另一个放大器提供参考电压。

图 7-1 展示了该解决方案。

OPA4H838-SEP 双向电流感应原理图图 7-1 双向电流感应原理图