ZHCSHD8C May   1998  – March 2023 OPA2227 , OPA2228 , OPA227 , OPA228 , OPA4227 , OPA4228

PRODUCTION DATA  

  1. 特性
  2. 应用
  3. 说明
  4. 修订历史记录
  5. 引脚配置和功能
  6. 规格
    1. 6.1 绝对最大额定值
    2. 6.2 ESD 等级
    3. 6.3 建议运行条件
    4. 6.4 热性能信息:OPA227、OPA228
    5. 6.5 热性能信息:OPA2227、OPA2228
    6. 6.6 热性能信息:OPA4227、OPA4228
    7. 6.7 电气特性:OPAx227 
    8. 6.8 电气特性:OPAx228 
    9. 6.9 典型特性
  7. 详细说明
    1. 7.1 概述
    2. 7.2 功能方框图
    3. 7.3 特性说明
      1. 7.3.1 失调电压和温漂
      2. 7.3.2 工作电压
      3. 7.3.3 失调电压调整
      4. 7.3.4 输入保护
      5. 7.3.5 输入偏置电流消除
      6. 7.3.6 噪声性能
      7. 7.3.7 基本噪声计算
      8. 7.3.8 EMI 抑制比 (EMIRR)
        1. 7.3.8.1 EMIRR IN+ 测试配置
    4. 7.4 器件功能模式
  8. 应用和实施
    1. 8.1 应用信息
    2. 8.2 典型应用
      1. 8.2.1 在低增益下使用 OPAx228
        1. 8.2.1.1 设计要求
        2. 8.2.1.2 详细设计过程
        3. 8.2.1.3 应用曲线
      2. 8.2.2 三极 20kHz 低通 0.5dB 切比雪夫滤波器
      3. 8.2.3 长波长红外探测器放大器
      4. 8.2.4 高性能同步解调器
      5. 8.2.5 耳机放大器
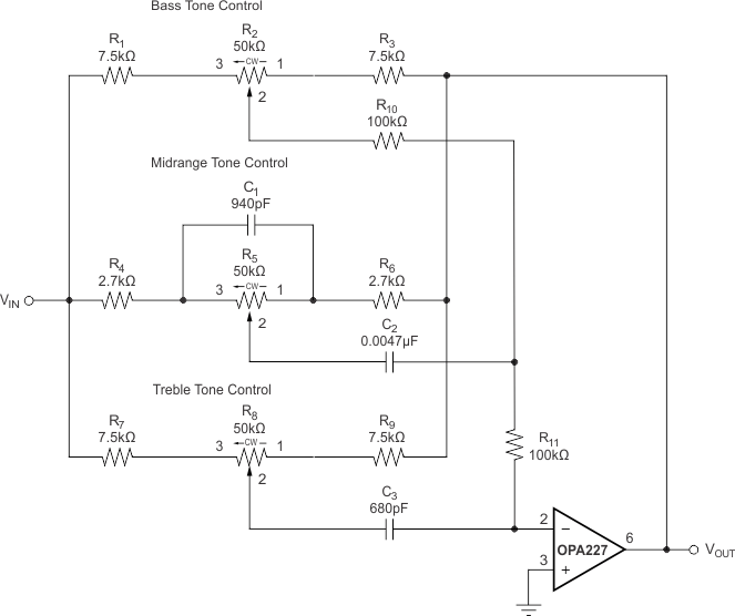
      6. 8.2.6 三频主动音调控制(低音、中音和高音)
    3. 8.3 电源相关建议
    4. 8.4 布局
      1. 8.4.1 布局指南
      2. 8.4.2 布局示例
  9. 器件和文档支持
    1. 9.1 器件支持
      1. 9.1.1 开发支持
        1. 9.1.1.1 TINA-TI™ 仿真软件(免费下载)
        2. 9.1.1.2 TI 参考设计
    2. 9.2 文档支持
      1. 9.2.1 相关文档
    3. 9.3 接收文档更新通知
    4. 9.4 支持资源
    5. 9.5 商标
    6. 9.6 静电放电警告
    7. 9.7 术语表
  10. 10机械、封装和可订购信息

封装选项

机械数据 (封装 | 引脚)
散热焊盘机械数据 (封装 | 引脚)
订购信息

三频主动音调控制(低音、中音和高音)

GUID-FA845843-1F7B-4847-9AD7-A9C86D8F2634-low.gif图 8-12 三频主动音调控制(低音、中音和高音)