ZHCS619A December   2011  – December 2024 OPA1662 , OPA1664

PRODUCTION DATA  

  1.   1
  2. 1特性
  3. 2应用
  4. 3说明
  5. 4引脚配置
  6. 5规格
    1. 5.1 绝对最大额定值
    2. 5.2 ESD 等级
    3. 5.3 建议运行条件
    4. 5.4 热性能信息:OPA1662
    5. 5.5 热性能信息:OPA1664
    6. 5.6 电气特性:VS = ±15V
    7. 5.7 电气特性:VS = 5V
    8. 5.8 典型特性
  7. 6应用和实施
    1. 6.1 应用信息
      1. 6.1.1 工作电压
      2. 6.1.2 输入保护
      3. 6.1.3 噪声性能
      4. 6.1.4 基本噪声计算
      5. 6.1.5 总谐波失真测定
      6. 6.1.6 容性负载
      7. 6.1.7 功率耗散
      8. 6.1.8 电过应力
    2. 6.2 典型应用
  8. 7器件和文档支持
    1. 7.1 接收文档更新通知
    2. 7.2 支持资源
    3. 7.3 商标
    4. 7.4 静电放电警告
    5. 7.5 术语表
  9. 8修订历史记录
  10. 9机械、封装和可订购信息

封装选项

机械数据 (封装 | 引脚)
散热焊盘机械数据 (封装 | 引脚)
订购信息

工作电压

OPA166x 系列运算放大器由 ±1.5V 至 ±18V 电源供电运行,并保持出色性能。OPA166x 系列器件支持的工作电源压差最低为 3V,最高为 36V。不过,有些应用不要求正负输出电压的摆幅相同。对于 OPA166x 系列器件来说,正负供电电源电压不需要相等。例如,将正电源设置为 25V,将负电源设置为 –5V。

但无论何时,共模电压都必须保持在指定范围内。此外,主要参数的额定工作温度范围为 TA = –40°C 至 +85°C。典型特性中显示了随工作电压或温度的变化而显著变化的参数。

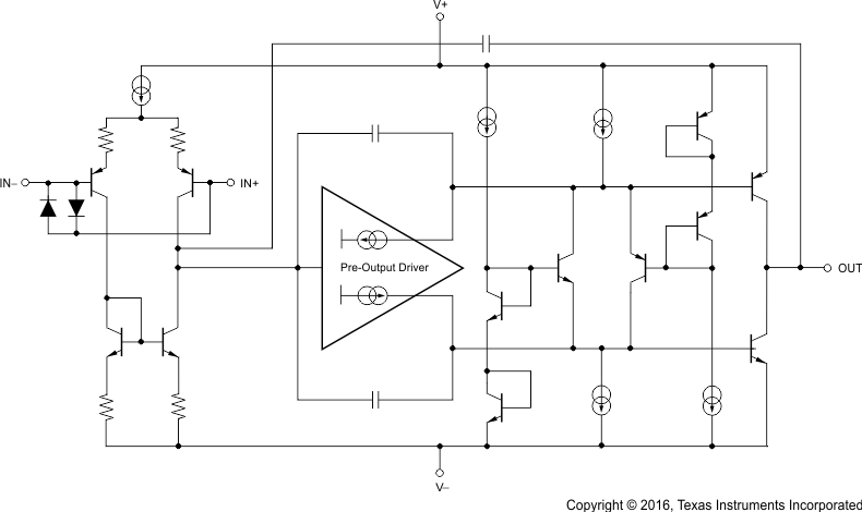
OPA1662 OPA1664 OPA166x 简化原理图图 6-1 OPA166x 简化原理图