ZHCSGJ5 May   2017 LMV931-N-Q1 , LMV932-N-Q1 , LMV934-N-Q1

PRODUCTION DATA.  

  1. 特性
  2. 应用
    1.     Device Images
      1.      高侧电流感应放大器
  3. 说明
  4. 修订历史记录
  5. 引脚配置和功能
    1.     引脚功能:LMV931-N-Q1
    2.     引脚功能:LMV932-N-Q1 和 LMV934-N-Q1
  6. 规格
    1. 6.1  绝对最大额定值
    2. 6.2  ESD 额定值
    3. 6.3  建议运行额定值
    4. 6.4  热性能信息
    5. 6.5  直流电气特征 1.8V
    6. 6.6  交流电气特征 1.8V
    7. 6.7  直流电气特征 2.7V
    8. 6.8  交流电气特征 2.7V
    9. 6.9  电气特征 5V 直流
    10. 6.10 交流电气特征 5V
    11. 6.11 典型特征
  7. 详细 说明
    1. 7.1 概述
    2. 7.2 功能方框图
    3. 7.3 特性 说明
    4. 7.4 器件功能模式
      1. 7.4.1 输入和输出级
      2. 7.4.2 输入偏置电流注意事项
  8. 应用和实施
    1. 8.1 应用信息
    2. 8.2 典型 应用
      1. 8.2.1 高侧电流感应应用
        1. 8.2.1.1 设计要求
          1. 8.2.1.1.1 使用 WEBENCH® 工具创建定制设计
        2. 8.2.1.2 详细设计流程
        3. 8.2.1.3 应用曲线
      2. 8.2.2 半波整流器 应用
        1. 8.2.2.1 设计要求
        2. 8.2.2.2 详细设计流程
        3. 8.2.2.3 应用曲线
      3. 8.2.3 具有轨至轨输入和输出的仪表放大器应用
        1. 8.2.3.1 设计要求
        2. 8.2.3.2 详细设计流程
        3. 8.2.3.3 应用曲线
    3. 8.3 注意事项
  9. 电源建议
  10. 10布局
    1. 10.1 布局指南
    2. 10.2 布局示例
  11. 11器件和文档支持
    1. 11.1 器件支持
      1. 11.1.1 使用 WEBENCH® 工具创建定制设计
      2. 11.1.2 开发支持
    2. 11.2 文档支持
      1. 11.2.1 相关文档
    3. 11.3 相关链接
    4. 11.4 接收文档更新通知
    5. 11.5 社区资源
    6. 11.6 商标
    7. 11.7 静电放电警告
    8. 11.8 术语表
  12. 12机械、封装和可订购信息

封装选项

机械数据 (封装 | 引脚)
散热焊盘机械数据 (封装 | 引脚)
订购信息

输入和输出级

此系列器件的轨至轨输入级可为设计人员提供更多灵活性。LMV93x-Q1-N 采用互补的 PNP 和 NPN 输入级,其中的 PNP 级可感测 V 附近的共模电压,而 NPN 级可感测 V+ 附近的共模电压。从 PNP 级到 NPN 级的转换发生在 V+ 下方 1V 位置。由于两个输入级都有自己的失调电压,因此放大器的失调电压将成为输入共模电压的函数,并且其交叉点位于 V+ 下方 1V 位置。

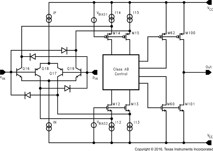
LMV931-N-Q1 LMV932-N-Q1 LMV934-N-Q1 200326a9.gifFigure 29. 简化原理图

如不采取适当的预防措施,这个 VOS 交叉点可能会给直流耦合和交流耦合信号带来问题。包含 VOS 交叉点的大输入信号会导致输出信号失真。避免这种失真的一种方法是让信号远离交叉点。例如,在单位增益缓冲器配置中,当 VS = 5V 时,5V 峰间信号将会包含输入交越失真,而以 1.5V 为中心的 3V 峰间信号则不会包含输入交越失真,因为它避开了交叉点。避免大信号失真的另一种方法是使用增益为 −1 的电路,该电路可避免放大器输入端子处发生任何电压偏移。在该电路中,共模直流电压可设置为远离 VOS 交叉点的电平。对于小信号,VOS 发生的这种转换表现为与输入信号串联并与 VCM 相关的杂散信号,并且可有效地使小信号参数(如增益和共模抑制比)降级。为了解决此问题,必须让小信号避开 VOS 交叉点。除了轨至轨性能外,输出级还可提供足够的输出电流来驱动 600Ω 负载。由于器件具有高电流能力,请注意不要超过 150°C 的最大结温规格。