ZHCSIB5J February   2001  – November 2016 LMV712-N , LMV712-N-Q1

PRODUCTION DATA.  

  1. 特性
  2. 应用
  3. 说明
    1.     Device Images
      1.      功率放大器控制环路
  4. 修订历史记录
  5. 引脚配置和功能
    1.     引脚功能:DSBGA 封装
    2.     引脚功能:WSON 封装
    3.     引脚功能:VSSOP 封装
  6. 规格
    1. 6.1 绝对最大额定值
    2. 6.2 ESD 额定值
    3. 6.3 建议运行条件
    4. 6.4 热性能信息
    5. 6.5 电气特征 – 2.7V
    6. 6.6 电气特征 – 5V
    7. 6.7 典型特征
  7. 详细 说明
    1. 7.1 概述
    2. 7.2 功能框图
    3. 7.3 特性 说明
    4. 7.4 器件功能模式
      1. 7.4.1 关断引脚
      2. 7.4.2 容性负载容差
      3. 7.4.3 闩锁
  8. 应用和实施
    1. 8.1 应用信息
    2. 8.2 典型 应用
      1. 8.2.1 高侧电流感应
        1. 8.2.1.1 设计要求
        2. 8.2.1.2 详细设计流程
        3. 8.2.1.3 应用曲线
      2. 8.2.2 峰值检测器
        1. 8.2.2.1 设计要求
        2. 8.2.2.2 详细设计流程
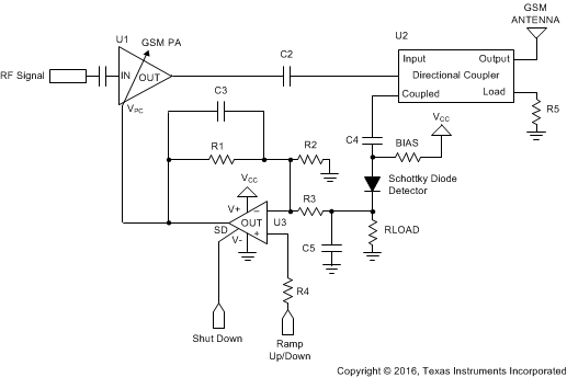
      3. 8.2.3 GSM 功率放大器控制环路
        1. 8.2.3.1 设计要求
        2. 8.2.3.2 详细设计流程
  9. 电源建议
  10. 10布局
    1. 10.1 布局指南
    2. 10.2 布局示例
  11. 11器件和文档支持
    1. 11.1 相关链接
    2. 11.2 接收文档更新通知
    3. 11.3 社区资源
    4. 11.4 商标
    5. 11.5 静电放电警告
    6. 11.6 术语表
  12. 12机械、封装和可订购信息

封装选项

机械数据 (封装 | 引脚)
散热焊盘机械数据 (封装 | 引脚)
订购信息

GSM 功率放大器控制环路

LMV712-N LMV712-N-Q1 10132506.gifFigure 37. GSM 功率放大器控制环路原理图