ZHCSJX4B June   2012  – June 2019 LMR10530

PRODUCTION DATA.  

  1. 特性
  2. 应用
  3. 说明
    1.     Device Images
      1.      典型应用
  4. 修订历史记录
  5. Pin Configuration and Functions
    1.     Pin Descriptions
  6. Specifications
    1. 6.1 Absolute Maximum Ratings
    2. 6.2 Recommended Operating Ratings
    3. 6.3 Electrical Characteristics
    4. 6.4 Typical Characteristics
  7. Detailed Description
    1. 7.1 Overview
    2. 7.2 Functional Block Diagram
    3. 7.3 Feature Description
      1. 7.3.1 Frequency Foldback
      2. 7.3.2 Load Step Response
      3. 7.3.3 Output Overvoltage Protection
      4. 7.3.4 Undervoltage Lockout
      5. 7.3.5 Current Limit
      6. 7.3.6 Soft Start/Shutdown
      7. 7.3.7 Thermal Shutdown
  8. Application and Implementation
    1. 8.1 Application Information
    2. 8.2 Typical Application
      1. 8.2.1 Detailed Design Procedure
        1. 8.2.1.1 Custom Design With WEBENCH® Tools
        2. 8.2.1.2 Inductor Selection
        3. 8.2.1.3 Input Capacitor
        4. 8.2.1.4 Output Capacitor
        5. 8.2.1.5 Catch Diode
        6. 8.2.1.6 Output Voltage
        7. 8.2.1.7 Efficiency Estimation
      2. 8.2.2 Application Curve
      3. 8.2.3 Other System Examples
        1. 8.2.3.1 LMR10530X Design Example 1
        2. 8.2.3.2 LMR10530X Design Example 2
        3. 8.2.3.3 LMR10530Y Design Example 3
        4. 8.2.3.4 LMR10530Y Design Example 4
  9. Layout
    1. 9.1 Layout Considerations
  10. 10器件和文档支持
    1. 10.1 器件支持
      1. 10.1.1 第三方产品免责声明
      2. 10.1.2 开发支持
        1. 10.1.2.1 使用 WEBENCH® 工具创建定制设计
    2. 10.2 接收文档更新通知
    3. 10.3 社区资源
    4. 10.4 商标
    5. 10.5 静电放电警告
    6. 10.6 Glossary
  11. 11机械、封装和可订购信息

封装选项

机械数据 (封装 | 引脚)
散热焊盘机械数据 (封装 | 引脚)
订购信息

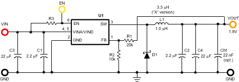
Typical Application

LMR10530 30166395.gifFigure 30. Typical Application Schematic