ZHCSKV1A February   2020  – July 2020 LM76005

PRODUCTION DATA  

  1. 特性
  2. 应用
  3. 说明
  4. Revision History
  5. Pin Configuration and Functions
    1.     Pin Functions
  6. Specifications
    1. 6.1 Absolute Maximum Ratings
    2. 6.2 ESD Ratings
    3. 6.3 Recommended Operating Conditions
    4. 6.4 Thermal Information
    5. 6.5 Electrical Characteristics
    6. 6.6 Timing Characteristics
    7. 6.7 Switching Characteristics
    8. 6.8 System Characteristics
    9. 6.9 Typical Characteristics
  7. Detailed Description
    1. 7.1 Overview
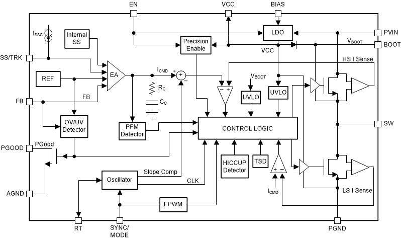
    2. 7.2 Functional Block Diagram
    3. 7.3 Feature Description
      1. 7.3.1  Fixed-Frequency, Peak-Current-Mode Control
      2. 7.3.2  Light Load Operation Modes — PFM and FPWM
      3. 7.3.3  Adjustable Output Voltage
      4. 7.3.4  Enable (EN Pin) and UVLO
      5. 7.3.5  Internal LDO, VCC UVLO, and Bias Input
      6. 7.3.6  Soft Start and Voltage Tracking (SS/TRK)
      7. 7.3.7  Adjustable Switching Frequency (RT) and Frequency Synchronization
      8. 7.3.8  Minimum On-Time, Minimum Off-Time, and Frequency Foldback at Dropout Conditions
      9. 7.3.9  Bootstrap Voltage and VBOOT UVLO (BOOT Pin)
      10. 7.3.10 Power Good and Overvoltage Protection (PGOOD)
      11. 7.3.11 Overcurrent and Short-Circuit Protection
      12. 7.3.12 Thermal Shutdown
    4. 7.4 Device Functional Modes
      1. 7.4.1 Shutdown Mode
      2. 7.4.2 Standby Mode
      3. 7.4.3 Active Mode
      4. 7.4.4 CCM Mode
      5. 7.4.5 DCM Mode
      6. 7.4.6 Light Load Mode
      7. 7.4.7 Foldback Mode
      8. 7.4.8 Forced Pulse-Width-Modulation Mode
  8. Application and Implementation
    1. 8.1 Application Information
    2. 8.2 Typical Applications
      1. 8.2.1 Design Requirements
      2. 8.2.2 Detailed Design Procedure
        1. 8.2.2.1  Custom Design With WEBENCH® Tools
        2. 8.2.2.2  Output Voltage Setpoint
        3. 8.2.2.3  Switching Frequency
        4. 8.2.2.4  Input Capacitors
        5. 8.2.2.5  Inductor Selection
        6. 8.2.2.6  Output Capacitor Selection
        7. 8.2.2.7  Feedforward Capacitor
        8. 8.2.2.8  Bootstrap Capacitors
        9. 8.2.2.9  VCC Capacitors
        10. 8.2.2.10 BIAS Capacitors
        11. 8.2.2.11 Soft-Start Capacitors
        12. 8.2.2.12 Undervoltage Lockout Setpoint
        13. 8.2.2.13 PGOOD
        14. 8.2.2.14 Synchronization
      3. 8.2.3 Application Curves
  9. Power Supply Recommendations
  10. 10Layout
    1. 10.1 Layout Guidelines
      1. 10.1.1 Layout Highlights
      2. 10.1.2 Compact Layout for EMI Reduction
      3. 10.1.3 Ground Plane and Thermal Considerations
      4. 10.1.4 Feedback Resistors
    2. 10.2 Layout Example
  11. 11Device and Documentation Support
    1. 11.1 Device Support
      1. 11.1.1 Development Support
        1. 11.1.1.1 Custom Design With WEBENCH® Tools
    2. 11.2 Receiving Notification of Documentation Updates
    3. 11.3 Support Resources
    4. 11.4 Trademarks
    5. 11.5 Electrostatic Discharge Caution
    6. 11.6 Support Resources
  12. 12Mechanical, Packaging, and Orderable Information

封装选项

机械数据 (封装 | 引脚)
散热焊盘机械数据 (封装 | 引脚)
订购信息

Functional Block Diagram

GUID-5FB15789-F7B8-4A5F-A096-8CCFCF6CF2EF-low.gif