ZHCSLA3A May 2020 – December 2020 LM7481-Q1
PRODUCTION DATA
When the external MOSFETs turn OFF during the conditions such as over voltage cut-off, reverse current blocking, EN/UVLO causing an interruption of the current flow, the input line inductance generates a positive voltage spike on the input and output inductance generates a negative voltage spike on the output. The peak amplitude of voltage spikes (transients) depends on the value of inductance in series to the input or output of the device. These transients can exceed the Absolute Maximum Ratings of the device if steps are not taken to address the issue.
Typical methods for addressing transients include:
The approximate value of input capacitance can be estimated with Equation 8.

where
Some applications may require additional Transient Voltage Suppressor (TVS) to prevent transients from exceeding the Absolute Maximum Ratings of the device. These transients can occur during EMC testing such as automotive ISO7637 pulses.
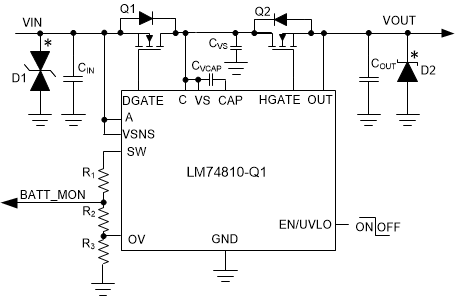
The circuit implementation with optional protection components (a ceramic capacitor, TVS and schottky diode) is shown in Figure 10-1
