ZHCSLO5B December 2020 – December 2021 LM25149
PRODUCTION DATA
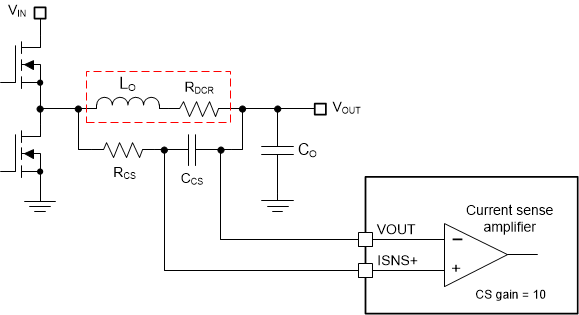
For high-power applications that do not require accurate current-limit protection, inductor DCR current sensing is preferable. This technique provides lossless and continuous monitoring of the inductor current using an RC sense network in parallel with the inductor. Select an inductor with a low DCR tolerance to achieve a typical current limit accuracy within the range of 10% to 15% at room temperature. Components RCS and CCS in Figure 8-5 create a low-pass filter across the inductor to enable differential sensing of the voltage across the inductor DCR.
The voltage drop across the sense capacitor in the s-domain is given by Equation 10. When the RCSCCS time constant is equal to LO/RDCR, the voltage developed across the sense capacitor, CCS, is a replica of the inductor DCR voltage and accurate current sensing is achieved. If the RCSCCS time constant is not equal to the LO/RDCR time constant, there is a sensing error as follows:

Choose the CCS capacitance greater than or equal to 0.1 μF to maintain a low-impedance sensing network, thus reducing the susceptibility of noise pickup from the switch node. Carefully observe Section 11.1 to make sure that noise and DC errors do not corrupt the current sense signals applied between the ISNS+ and VOUT pins.