ZHCSFQ6G November   2016  – May 2024 ISO7720 , ISO7721

PRODUCTION DATA  

  1.   1
  2. 特性
  3. 应用
  4. 说明
  5. 修订历史记录
  6. 引脚配置和功能
  7. 规格
    1. 6.1  绝对最大额定值
    2. 6.2  ESD 额定值
    3. 6.3  建议运行条件
    4. 6.4  热性能信息
    5. 6.5  功率等级
    6. 6.6  绝缘规格
    7. 6.7  安全相关认证
    8. 6.8  安全限值
    9. 6.9  电气特性 - 5V 电源
    10. 6.10 电源电流特性 - 5V 电源
    11. 6.11 电气特性 - 3.3V 电源
    12. 6.12 电源电流特性 - 3.3V 电源
    13. 6.13 电气特性 - 2.5V 电源 
    14. 6.14 电源电流特性 - 2.5V 电源
    15. 6.15 开关特性 - 5V 电源
    16. 6.16 开关特性 - 3.3V 电源
    17. 6.17 开关特性 - 2.5V 电源
    18. 6.18 绝缘特性曲线
    19. 6.19 典型特性
  8. 参数测量信息
  9. 详细说明
    1. 8.1 概述
    2. 8.2 功能方框图
    3. 8.3 特性说明
      1. 8.3.1 电磁兼容性 (EMC) 注意事项
    4. 8.4 器件功能模式
      1. 8.4.1 器件 I/O 原理图
  10. 应用和实施
    1. 9.1 应用信息
    2. 9.2 典型应用
      1. 9.2.1 设计要求
      2. 9.2.2 详细设计过程
      3. 9.2.3 应用曲线
        1. 9.2.3.1 绝缘寿命
  11. 10电源相关建议
  12. 11布局
    1. 11.1 布局指南
      1. 11.1.1 PCB 材料
    2. 11.2 布局示例
  13. 12器件和文档支持
    1. 12.1 器件支持
      1. 12.1.1 开发支持
    2. 12.2 文档支持
      1. 12.2.1 相关文档
    3. 12.3 接收文档更新通知
    4. 12.4 社区资源
    5. 12.5 商标
    6. 12.6 静电放电警告
    7. 12.7 术语表
  14. 13机械、封装和可订购信息

封装选项

请参考 PDF 数据表获取器件具体的封装图。

机械数据 (封装 | 引脚)
  • D|8
  • DWV|8
  • DW|16
散热焊盘机械数据 (封装 | 引脚)
订购信息

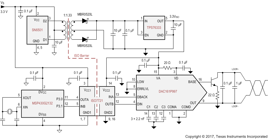
典型应用

ISO7721 器件可与德州仪器 (TI) 的混合信号微控制器、数模转换器、变压器驱动器和稳压器配合使用,以创建隔离式 4mA 至 20mA 电流环路。

ISO7720 ISO7721 隔离式 4mA 至 20mA 电流环路 图 9-1 隔离式 4mA 至 20mA 电流环路