ZHCSFO8C July   2016  – September 2023 INA250-Q1

PRODUCTION DATA  

  1.   1
  2. 特性
  3. 应用
  4. 说明
  5. Revision History
  6. Pin Configuration and Functions
  7. Specifications
    1. 6.1 Absolute Maximum Ratings
    2. 6.2 ESD Ratings
    3. 6.3 Recommended Operating Conditions
    4. 6.4 Thermal Information
    5. 6.5 Electrical Characteristics
    6. 6.6 Typical Characteristics
  8. Detailed Description
    1. 7.1 Overview
    2. 7.2 Functional Block Diagram
    3. 7.3 Feature Description
      1. 7.3.1 Integrated Shunt Resistor
      2. 7.3.2 Short-Circuit Duration
      3. 7.3.3 Temperature Stability
    4. 7.4 Device Functional Modes
      1. 7.4.1 Amplifier Operation
      2. 7.4.2 Input Filtering
        1. 7.4.2.1 Calculating Gain Error Resulting from External Filter Resistance
      3. 7.4.3 Shutting Down the Device
      4. 7.4.4 Using the Device with Common-Mode Transients Above 36 V
  9. Applications and Implementation
    1. 8.1 Application Information
    2. 8.2 Typical Applications
      1. 8.2.1 Current Summing
        1. 8.2.1.1 Design Requirements
        2. 8.2.1.2 Detailed Design Procedure
        3. 8.2.1.3 Application Curve
      2. 8.2.2 Parallel Multiple INA250-Q1 Devices for Higher Current
        1. 8.2.2.1 Design Requirements
        2. 8.2.2.2 Detailed Design Procedure
        3. 8.2.2.3 Application Curve
      3. 8.2.3 Current Differencing
        1. 8.2.3.1 Design Requirements
        2. 8.2.3.2 Detailed Design Procedure
        3. 8.2.3.3 Application Curve
    3. 8.3 Power Supply Recommendations
    4. 8.4 Layout
      1. 8.4.1 Layout Guidelines
      2. 8.4.2 Layout Examples
  10. Device and Documentation Support
    1. 9.1 Documentation Support
      1. 9.1.1 Related Documentation
    2. 9.2 接收文档更新通知
    3. 9.3 支持资源
    4. 9.4 Trademarks
    5. 9.5 静电放电警告
    6. 9.6 术语表
  11. 10Mechanical, Packaging, and Orderable Information

封装选项

机械数据 (封装 | 引脚)
散热焊盘机械数据 (封装 | 引脚)
订购信息

说明

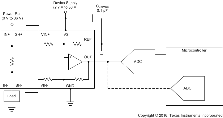
INA250-Q1 是符合汽车级标准的电压输出、电流检测放大器系列,其集成了一个内部精密分流电阻,能够在 0V 至 36V 共模电压范围上实现高精度电流测量,并且与电源电压无关。

INA250-Q1 系列提供四种输出电压级别:200mV/A、500mV/A、800mV/A 和 2V/A。该器件已经过全面测试,在 +125°C 最高温度下的额定连续电流高达 10A。INA250-Q1 器件由 2.7V 至 36V 的单电源供电,最大供电电流为 300µA。INA250-Q1 的所有增益版本均在扩展级运行温度范围(-40°C 至 +125°C)内额定运行,并且采用薄型小外形尺寸 (TSSOP)-16 封装。

器件信息
器件型号 封装(1) 封装尺寸(2)
INA250-Q1 PW(TSSOP,16) 5.00mm x 6.40mm
如需了解所有可用封装,请参阅数据表末尾的可订购产品附录。
封装尺寸(长 × 宽)为标称值,并包括引脚(如适用)。
GUID-FC3D3481-5384-46A2-9448-23224551B85F-low.gif简化原理图