SNLS375C June   1998  – January 2015 DS26C31T

PRODUCTION DATA.  

  1. Features
  2. Applications
  3. Description
  4. Device Logic Diagram
  5. Revision History
  6. Pin Configuration and Functions
  7. Specifications
    1. 7.1 Absolute Maximum Ratings
    2. 7.2 Recommended Operating Conditions
    3. 7.3 DC Electrical Characteristics
    4. 7.4 Switching Characteristics
    5. 7.5 Comparison Table of Switching Characteristics into “LS-Type” Load
    6. 7.6 Typical Characteristics
  8. Parameter Measurement Information
  9. Detailed Description
    1. 9.1 Overview
    2. 9.2 Functional Block Diagram
    3. 9.3 Feature Description
    4. 9.4 Device Functional Modes
  10. 10Application and Implementation
    1. 10.1 Application Information
    2. 10.2 Typical Application
      1. 10.2.1 Design Requirements
      2. 10.2.2 Detailed Design Procedure
      3. 10.2.3 Application Curves
  11. 11Power Supply Recommendations
  12. 12Layout
    1. 12.1 Layout Guidelines
    2. 12.2 Layout Example
  13. 13Device and Documentation Support
    1. 13.1 Related Links
    2. 13.2 Trademarks
    3. 13.3 Electrostatic Discharge Caution
    4. 13.4 Glossary
  14. 14Mechanical, Packaging, and Orderable Information

封装选项

机械数据 (封装 | 引脚)
散热焊盘机械数据 (封装 | 引脚)
订购信息

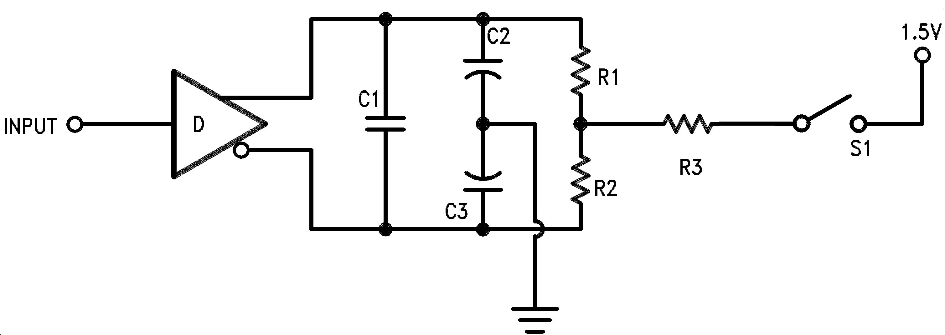
8 Parameter Measurement Information

00857403.png
Note: C1 = C2 = C3 = 40 pF (Including Probe and Jig Capacitance), R1 = R2 = 50Ω, R3 = 500Ω.
Figure 22. AC Test Circuit
00857404.pngFigure 23. Propagation Delays
00857405.pngFigure 24. Enable and Disable Times
00857407.png
Input pulse; f = 1 MHz, 50%; tr ≤ 6 ns, tf ≤ 6 ns
Figure 25. Differential Rise and Fall Times
00857406.pngFigure 26. Load AC Test Circuit for “LS-Type” Load
00857408.pngFigure 27. Enable and Disable Times for “LS-Type” Load