ZHCSFD6G july   2016  – august 2023 DP83822H , DP83822HF , DP83822I , DP83822IF

PRODUCTION DATA  

  1.   1
  2. 特性
  3. 应用
  4. 说明
  5. Revision History
  6. Device Comparison Table
  7. Pin Configuration and Functions
  8. Specifications
    1. 7.1  Absolute Maximum Ratings
    2. 7.2  ESD Ratings
    3. 7.3  Recommended Operating Conditions
    4. 7.4  Thermal Information
    5. 7.5  Electrical Characteristics
    6. 7.6  Timing Requirements, Power-Up Timing
    7. 7.7  Timing Requirements, Power-Up With Unstable XI Clock
    8. 7.8  Timing Requirements, Reset Timing
    9. 7.9  Timing Requirements, Serial Management Timing
    10. 7.10 Timing Requirements, 100 Mbps MII Transmit Timing
    11. 7.11 Timing Requirements, 100 Mbps MII Receive Timing
    12. 7.12 Timing Requirements, 10 Mbps MII Transmit Timing
    13. 7.13 Timing Requirements, 10 Mbps MII Receive Timing
    14. 7.14 Timing Requirements, RMII Transmit Timing
    15. 7.15 Timing Requirements, RMII Receive Timing
    16. 7.16 Timing Requirements, RGMII
    17. 7.17 Normal Link Pulse Timing
    18. 7.18 Auto-Negotiation Fast Link Pulse (FLP) Timing
    19. 7.19 10BASE-Te Jabber Timing
    20. 7.20 100BASE-TX Transmit Latency Timing
    21. 7.21 100BASE-TX Receive Latency Timing
    22. 7.22 Timing Diagrams
    23. 7.23 Typical Characteristics
  9. Detailed Description
    1. 8.1 Overview
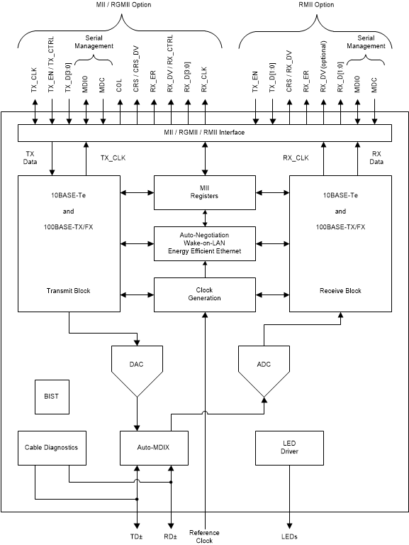
    2. 8.2 Functional Block Diagram
    3. 8.3 Feature Description
      1. 8.3.1 Energy Efficient Ethernet
        1. 8.3.1.1 EEE Overview
        2. 8.3.1.2 EEE Negotiation
      2. 8.3.2 Wake-on-LAN Packet Detection
        1. 8.3.2.1 Magic Packet Structure
        2. 8.3.2.2 Magic Packet Example
        3. 8.3.2.3 Wake-on-LAN Configuration and Status
      3. 8.3.3 Start of Frame Detect for IEEE 1588 Time Stamp
      4. 8.3.4 Clock Output
    4. 8.4 Device Functional Modes
      1. 8.4.1  MAC Interfaces
        1. 8.4.1.1 Media Independent Interface (MII)
        2. 8.4.1.2 Reduced Media Independent Interface (RMII)
        3. 8.4.1.3 Reduced Gigabit Media Independent Interface (RGMII)
      2. 8.4.2  Serial Management Interface
        1. 8.4.2.1 Extended Register Space Access
        2. 8.4.2.2 Write Address Operation
        3. 8.4.2.3 Read Address Operation
        4. 8.4.2.4 Write (No Post Increment) Operation
        5. 8.4.2.5 Read (No Post Increment) Operation
        6. 8.4.2.6 Write (Post Increment) Operation
        7. 8.4.2.7 Read (Post Increment) Operation
        8. 8.4.2.8 Example Write Operation (No Post Increment)
        9. 8.4.2.9 Example Read Operation (No Post Increment)
      3. 8.4.3  100BASE-TX
        1. 8.4.3.1 100BASE-TX Transmitter
          1. 8.4.3.1.1 Code-Group Encoding and Injection
          2. 8.4.3.1.2 Scrambler
          3. 8.4.3.1.3 NRZ to NRZI Encoder
          4. 8.4.3.1.4 Binary to MLT-3 Converter
        2. 8.4.3.2 100BASE-TX Receiver
      4. 8.4.4  100BASE-FX
        1. 8.4.4.1 100BASE-FX Transmit
        2. 8.4.4.2 100BASE-FX Receive
      5. 8.4.5  10BASE-Te
        1. 8.4.5.1 Squelch
        2. 8.4.5.2 Normal Link Pulse Detection and Generation
        3. 8.4.5.3 Jabber
        4. 8.4.5.4 Active Link Polarity Detection and Correction
      6. 8.4.6  Auto-Negotiation (Speed / Duplex Selection)
      7. 8.4.7  Auto-MDIX Resolution
      8. 8.4.8  Loopback Modes
        1. 8.4.8.1 Near-End Loopback
        2. 8.4.8.2 MII Loopback
        3. 8.4.8.3 PCS Loopback
        4. 8.4.8.4 Digital Loopback
        5. 8.4.8.5 Analog Loopback
        6. 8.4.8.6 Far-End (Reverse) Loopback
      9. 8.4.9  BIST Configurations
      10. 8.4.10 Cable Diagnostics
        1. 8.4.10.1 TDR
      11. 8.4.11 Fast Link Down Functionality
    5. 8.5 Programming
      1. 8.5.1 Hardware Bootstrap Configurations
      2. 8.5.2 LED Configuration
      3. 8.5.3 PHY Address Configuration
    6. 8.6 Register Maps
  10. Application and Implementation
    1. 9.1 Application Information
    2. 9.2 Typical Applications
      1. 9.2.1 TPI Network Circuit
        1. 9.2.1.1 Design Requirements
        2. 9.2.1.2 Detailed Design Procedure
        3. 9.2.1.3 Application Curves
      2. 9.2.2 Fiber Network Circuit
        1. 9.2.2.1 Design Requirements
          1. 9.2.2.1.1 Clock Requirements
            1. 9.2.2.1.1.1 Oscillator
            2. 9.2.2.1.1.2 Crystal
        2. 9.2.2.2 Detailed Design Procedure
          1. 9.2.2.2.1 MII Layout Guidelines
          2. 9.2.2.2.2 RMII Layout Guidelines
          3. 9.2.2.2.3 RGMII Layout Guidelines
          4. 9.2.2.2.4 MDI Layout Guidelines
        3. 9.2.2.3 Application Curves
  11. 10Power Supply Recommendations
    1. 10.1 Power Supply Characteristics
  12. 11Layout
    1. 11.1 Layout Guidelines
      1. 11.1.1 Signal Traces
      2. 11.1.2 Return Path
      3. 11.1.3 Transformer Layout
        1. 11.1.3.1 Transformer Recommendations
      4. 11.1.4 Metal Pour
      5. 11.1.5 PCB Layer Stacking
    2. 11.2 Layout Example
  13. 12Device and Documentation Support
    1. 12.1 Related Links
    2. 12.2 接收文档更新通知
    3. 12.3 支持资源
    4. 12.4 Trademarks
    5. 12.5 静电放电警告
    6. 12.6 术语表
  14. 13Mechanical, Packaging, and Orderable Information
    1. 13.1 Package Option Addendum
      1. 13.1.1 Packaging Information
      2. 13.1.2 Tape and Reel Information

封装选项

请参考 PDF 数据表获取器件具体的封装图。

机械数据 (封装 | 引脚)
  • RHB|32
散热焊盘机械数据 (封装 | 引脚)
订购信息

Functional Block Diagram

GUID-CE40196D-E0F8-4997-98BC-450DCF950686-low.gifFigure 8-1 DP83822 Functional Block Diagram