ZHCSHY1 March   2018 CSD86356Q5D

PRODUCTION DATA.  

  1. 1特性
  2. 2应用
  3. 3说明
    1.     俯视图
      1.      Device Images
  4. 4修订历史记录
  5. 5Specifications
    1. 5.1 Absolute Maximum Ratings
    2. 5.2 Recommended Operating Conditions
    3. 5.3 Thermal Information
    4. 5.4 Power Block Performance
    5. 5.5 Electrical Characteristics – Q1 Control FET
    6. 5.6 Electrical Characteristics – Q2 Sync FET
    7. 5.7 Typical Power Block Device Characteristics
    8. 5.8 Typical Power Block MOSFET Characteristics
  6. 6Application and Implementation
    1. 6.1 Application Information
      1. 6.1.1 Equivalent System Performance
        1. 6.1.1.1 Comparison of RDS(ON) vs ZDS(ON)
      2. 6.1.2 Power Loss Curves
      3. 6.1.3 Safe Operating Area (SOA) Curves
      4. 6.1.4 Normalized Curves
    2. 6.2 Typical Application
      1. 6.2.1 Design Example: Calculating Power Loss and SOA
      2. 6.2.2 Operating Conditions
        1. 6.2.2.1 Calculating Power Loss
        2. 6.2.2.2 Calculating SOA Adjustments
  7. 7Layout
    1. 7.1 Recommended Schematic Overview
    2. 7.2 Recommended PCB Design Overview
      1. 7.2.1 Electrical Performance
      2. 7.2.2 Thermal Performance
  8. 8器件和文档支持
    1. 8.1 接收文档更新通知
    2. 8.2 社区资源
    3. 8.3 商标
    4. 8.4 静电放电警告
    5. 8.5 Glossary
  9. 9机械、封装和可订购信息
    1. 9.1 Q5D 封装尺寸
    2. 9.2 引脚配置
    3. 9.3 焊盘图案建议
    4. 9.4 模版建议

封装选项

机械数据 (封装 | 引脚)
散热焊盘机械数据 (封装 | 引脚)
订购信息

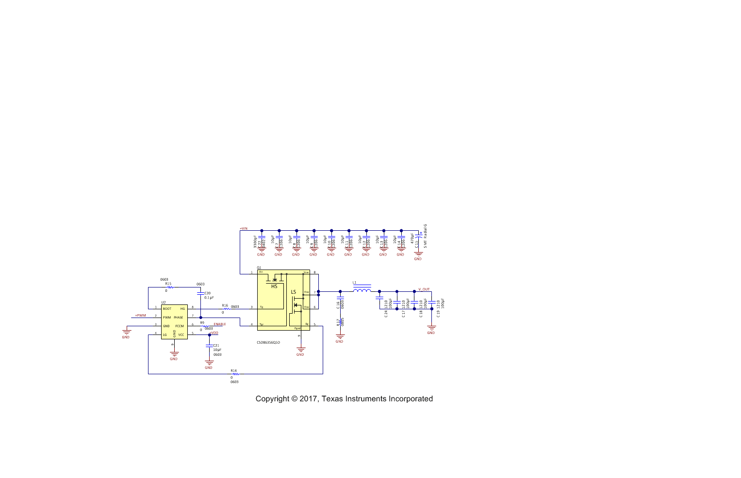
Recommended Schematic Overview

There are several critical components that must be used in conjunction with this power block device. Figure 32 shows a portion of a schematic with the critical components needed for proper operation.

  • C22: Bypass capacitor for VIN to help with ringing reduction (recommend 3.3-nF, 0402, 50-V ceramic capacitor)
  • C20: Bootstrap capacitor
  • C21: Bypass capacitor for VDD
  • C7-C14: Bypass capacitors for VIN (minimum of 40 µF)
  • C15: Electrolytic capacitor for VIN
  • R14, R16: Place holder for gate resistor (optional)
  • R15: Place holder for bootstrap resistor (optional)
  • R17, C16: Place holder for snubber (optional)
CSD86356Q5D Rec_Schem.gifFigure 32. Recommended Schematic