ZHCSTD4B September   2019  – October 2023 BQ75614-Q1

PRODUCTION DATA  

  1.   1
  2. 特性
  3. 应用
  4. 说明
  5. Revision History
  6. 说明(续)
  7. Pin Configuration and Functions
  8. Specifications
    1. 7.1 Absolute Maximum Ratings
    2. 7.2 ESD Ratings
    3. 7.3 Recommended Operating Conditions
    4. 7.4 Thermal Information
    5. 7.5 Electrical Characteristics
    6. 7.6 Timing Requirements
    7. 7.7 Typical Characteristics
  9. Detailed Description
    1. 8.1 Overview
    2. 8.2 Functional Block Diagram
    3. 8.3 Feature Description
      1. 8.3.1 Power Supplies
        1. 8.3.1.1 AVAO_REF and AVDD_REF
        2. 8.3.1.2 LDOIN
        3. 8.3.1.3 AVDD
        4. 8.3.1.4 DVDD
        5. 8.3.1.5 CVDD and NEG5V
        6. 8.3.1.6 TSREF
      2. 8.3.2 Measurement System
        1. 8.3.2.1 Main ADC
          1. 8.3.2.1.1 Cell Voltage Measurements
            1. 8.3.2.1.1.1 Analog Front End
            2. 8.3.2.1.1.2 VC Channel Measurements
            3. 8.3.2.1.1.3 Post-ADC Digital LPF
            4. 8.3.2.1.1.4 SRP and SRN Measurements
          2. 8.3.2.1.2 Temperature Measurements
            1. 8.3.2.1.2.1 DieTemp1 Measurement
            2. 8.3.2.1.2.2 GPIOs and TSREF Measurements
          3. 8.3.2.1.3 Main ADC Operation Control
            1. 8.3.2.1.3.1 Operation Modes and Status
        2. 8.3.2.2 AUX ADC
          1. 8.3.2.2.1 AUX Cell Voltage Measurements
            1. 8.3.2.2.1.1 AUX Analog Front End
            2. 8.3.2.2.1.2 CB and Current Sense Channel Measurements
          2. 8.3.2.2.2 AUX Temperature Measurements
            1. 8.3.2.2.2.1 DieTemp2 Measurement
            2. 8.3.2.2.2.2 AUX GPIO Measurements
          3. 8.3.2.2.3 MISC Measurements
          4. 8.3.2.2.4 AUX ADC Operation Control
        3. 8.3.2.3 Synchronization between MAIN and AUX ADC Measurements
        4. 8.3.2.4 CS ADC
      3. 8.3.3 Cell Balancing
        1. 8.3.3.1 Set Up Cell Balancing
          1. 8.3.3.1.1 Step 1: Determine Balancing Channels
          2. 8.3.3.1.2 Step 2: Select Balancing Control Methods
          3. 8.3.3.1.3 Step 3a: Balancing Thermal Management
          4. 8.3.3.1.4 Step 3b: Option to Stop On Cell Voltage Threshold
          5. 8.3.3.1.5 Step 3c: Option to Stop at Fault
        2. 8.3.3.2 Cell Balancing in SLEEP Mode
        3. 8.3.3.3 Pause and Stop Cell Balancing
          1. 8.3.3.3.1 Cell Balancing Pause
          2. 8.3.3.3.2 Cell Balancing Stop
          3. 8.3.3.3.3 Remaining CB Time
      4. 8.3.4 Integrated Hardware Protectors
        1. 8.3.4.1 OVUV Protectors
          1. 8.3.4.1.1 OVUV Operation Modes
          2. 8.3.4.1.2 OVUV Control and Status
            1. 8.3.4.1.2.1 OVUV Control
            2. 8.3.4.1.2.2 OVUV Status
        2. 8.3.4.2 OTUT Protector
          1. 8.3.4.2.1 OTUT Operation Modes
          2. 8.3.4.2.2 OTUT Control and Status
            1. 8.3.4.2.2.1 OTUT Control
            2. 8.3.4.2.2.2 OTUT Status
      5. 8.3.5 GPIO Configuration
      6. 8.3.6 Communication, OTP, Diagnostic Control
        1. 8.3.6.1 Communication
          1. 8.3.6.1.1 Serial Interface
            1. 8.3.6.1.1.1 UART Physical Layer
              1. 8.3.6.1.1.1.1 UART Transmitter
              2. 8.3.6.1.1.1.2 UART Receiver
              3. 8.3.6.1.1.1.3 COMM CLEAR
            2. 8.3.6.1.1.2 Command and Response Protocol
              1. 8.3.6.1.1.2.1 Transaction Frame Structure
                1. 8.3.6.1.1.2.1.1 Frame Initialization Byte
                2. 8.3.6.1.1.2.1.2 Device Address Byte
                3. 8.3.6.1.1.2.1.3 Register Address Bytes
                4. 8.3.6.1.1.2.1.4 Data Bytes
                5. 8.3.6.1.1.2.1.5 CRC Bytes
                6. 8.3.6.1.1.2.1.6 Calculating Frame CRC Value
                7. 8.3.6.1.1.2.1.7 Verifying Frame CRC
              2. 8.3.6.1.1.2.2 Transaction Frame Examples
                1. 8.3.6.1.1.2.2.1 Single Device Read/Write
          2. 8.3.6.1.2 Communication Timeout
            1. 8.3.6.1.2.1 Short Communication Timeout
            2. 8.3.6.1.2.2 Long Communication Timeout
          3. 8.3.6.1.3 SPI Master
          4. 8.3.6.1.4 SPI Loopback
        2. 8.3.6.2 Fault Handling
          1. 8.3.6.2.1 Fault Status Hierarchy
            1. 8.3.6.2.1.1 Debug Registers
          2. 8.3.6.2.2 Fault Masking and Reset
            1. 8.3.6.2.2.1 Fault Masking
            2. 8.3.6.2.2.2 Fault Reset
          3. 8.3.6.2.3 Fault Signaling
        3. 8.3.6.3 Nonvolatile Memory
          1. 8.3.6.3.1 OTP Page Status
          2. 8.3.6.3.2 OTP Programming
        4. 8.3.6.4 Diagnostic Control/Status
          1. 8.3.6.4.1 Power Supplies Check
            1. 8.3.6.4.1.1 Power Supply Diagnostic Check
            2. 8.3.6.4.1.2 Power Supply BIST
          2. 8.3.6.4.2 Thermal Shutdown and Warning Check
            1. 8.3.6.4.2.1 Thermal Shutdown
            2. 8.3.6.4.2.2 Thermal Warning
          3. 8.3.6.4.3 Oscillators Watchdog
          4. 8.3.6.4.4 OTP Error Check
            1. 8.3.6.4.4.1 OTP CRC Test and Faults
            2. 8.3.6.4.4.2 OTP Margin Read
            3. 8.3.6.4.4.3 Error Check and Correct (ECC) OTP
          5. 8.3.6.4.5 Integrated Hardware Protector Check
            1. 8.3.6.4.5.1 Parity Check
            2. 8.3.6.4.5.2 OVUV and OTUT DAC Check
            3. 8.3.6.4.5.3 OVUV Protector BIST
            4. 8.3.6.4.5.4 OTUT Protector BIST
          6. 8.3.6.4.6 Diagnostic Through ADC Comparison
            1. 8.3.6.4.6.1 Cell Voltage Measurement Check
            2. 8.3.6.4.6.2 Temperature Measurement Check
            3. 8.3.6.4.6.3 Cell Balancing FETs Check
            4. 8.3.6.4.6.4 VC and CB Open Wire Check
    4. 8.4 Device Functional Modes
      1. 8.4.1 Power Modes
        1. 8.4.1.1 SHUTDOWN Mode
          1. 8.4.1.1.1 Exit SHUTDOWN Mode
          2. 8.4.1.1.2 Enter SHUTDOWN Mode
        2. 8.4.1.2 SLEEP Mode
          1. 8.4.1.2.1 Exit SLEEP Mode
          2. 8.4.1.2.2 Enter SLEEP Mode
        3. 8.4.1.3 ACTIVE Mode
          1. 8.4.1.3.1 Exit ACTIVE Mode
          2. 8.4.1.3.2 Enter ACTIVE Mode From SHUTDOWN Mode
          3. 8.4.1.3.3 Enter ACTIVE Mode From SLEEP Mode
      2. 8.4.2 Device Reset
      3. 8.4.3 Ping
        1. 8.4.3.1 Ping
    5. 8.5 Register Maps
      1. 8.5.1 OTP Shadow Register Summary
      2. 8.5.2 Read/Write Register Summary
      3. 8.5.3 Read-Only Register Summary
      4. 8.5.4 Register Field Descriptions
        1. 8.5.4.1  Device Addressing Setup
          1. 8.5.4.1.1 DIR0_ADDR_OTP
          2. 8.5.4.1.2 DIR1_ADDR_OTP
          3. 8.5.4.1.3 CUST_MISC1 through CUST_MISC8
          4. 8.5.4.1.4 DIR0_ADDR
          5. 8.5.4.1.5 DIR1_ADDR
        2. 8.5.4.2  Device ID and Scratch Pad
          1. 8.5.4.2.1 PARTID
          2. 8.5.4.2.2 DEV_REVID
          3. 8.5.4.2.3 DIE_ID1 through DIE_ID9
        3. 8.5.4.3  General Configuration and Control
          1. 8.5.4.3.1  DEV_CONF
          2. 8.5.4.3.2  ACTIVE_CELL
          3. 8.5.4.3.3  PWR_TRANSIT_CONF
          4. 8.5.4.3.4  COMM_TIMEOUT_CONF
          5. 8.5.4.3.5  TX_HOLD_OFF
          6. 8.5.4.3.6  COMM_CTRL
          7. 8.5.4.3.7  CONTROL1
          8. 8.5.4.3.8  CONTROL2
          9. 8.5.4.3.9  CUST_CRC_HI
          10. 8.5.4.3.10 CUST_CRC_LO
          11. 8.5.4.3.11 CUST_CRC_RSLT_HI
          12. 8.5.4.3.12 CUST_CRC_RSLT_LO
        4. 8.5.4.4  Operation Status
          1. 8.5.4.4.1 DIAG_STAT
          2. 8.5.4.4.2 ADC_STAT1
          3. 8.5.4.4.3 ADC_STAT2
          4. 8.5.4.4.4 GPIO_STAT
          5. 8.5.4.4.5 BAL_STAT
          6. 8.5.4.4.6 DEV_STAT
        5. 8.5.4.5  ADC Configuration and Control
          1. 8.5.4.5.1  ADC_CONF1
          2. 8.5.4.5.2  ADC_CONF2
          3. 8.5.4.5.3  MAIN_ADC_CAL1
          4. 8.5.4.5.4  MAIN_ADC_CAL2
          5. 8.5.4.5.5  AUX_ADC_CAL1
          6. 8.5.4.5.6  AUX_ADC_CAL2
          7. 8.5.4.5.7  CS_ADC_CAL1
          8. 8.5.4.5.8  CS_ADC_CAL2
          9. 8.5.4.5.9  ADC_CTRL1
          10. 8.5.4.5.10 ADC_CTRL2
          11. 8.5.4.5.11 ADC_CTRL3
        6. 8.5.4.6  ADC Measurement Results
          1. 8.5.4.6.1  VCELL16_HI/LO
          2. 8.5.4.6.2  VCELL15_HI/LO
          3. 8.5.4.6.3  VCELL14_HI/LO
          4. 8.5.4.6.4  VCELL13_HI/LO
          5. 8.5.4.6.5  VCELL12_HI/LO
          6. 8.5.4.6.6  VCELL11_HI/LO
          7. 8.5.4.6.7  VCELL10_HI/LO
          8. 8.5.4.6.8  VCELL9_HI/LO
          9. 8.5.4.6.9  VCELL8_HI/LO
          10. 8.5.4.6.10 VCELL7_HI/LO
          11. 8.5.4.6.11 VCELL6_HI/LO
          12. 8.5.4.6.12 VCELL5_HI/LO
          13. 8.5.4.6.13 VCELL4_HI/LO
          14. 8.5.4.6.14 VCELL3_HI/LO
          15. 8.5.4.6.15 VCELL2_HI/LO
          16. 8.5.4.6.16 VCELL1_HI/LO
          17. 8.5.4.6.17 MAIN_CURRENT_HI/LO
          18. 8.5.4.6.18 CURRENT_HI/MID/LO
          19. 8.5.4.6.19 TSREF_HI/LO
          20. 8.5.4.6.20 GPIO1_HI/LO
          21. 8.5.4.6.21 GPIO2_HI/LO
          22. 8.5.4.6.22 GPIO3_HI/LO
          23. 8.5.4.6.23 GPIO4_HI/LO
          24. 8.5.4.6.24 GPIO5_HI/LO
          25. 8.5.4.6.25 GPIO6_HI/LO
          26. 8.5.4.6.26 GPIO7_HI/LO
          27. 8.5.4.6.27 GPIO8_HI/LO
          28. 8.5.4.6.28 DIETEMP1_HI/LO
          29. 8.5.4.6.29 DIETEMP2_HI/LO
          30. 8.5.4.6.30 AUX_CELL_HI/LO
          31. 8.5.4.6.31 AUX_GPIO_HI/LO
          32. 8.5.4.6.32 AUX_BAT_HI/LO
          33. 8.5.4.6.33 AUX_REFL_HI/LO
          34. 8.5.4.6.34 AUX_VBG2_HI/LO
          35. 8.5.4.6.35 AUX_AVAO_REF_HI/LO
          36. 8.5.4.6.36 AUX_AVDD_REF_HI/LO
          37. 8.5.4.6.37 AUX_OV_DAC_HI/LO
          38. 8.5.4.6.38 AUX_UV_DAC_HI/LO
          39. 8.5.4.6.39 AUX_OT_OTCB_DAC_HI/LO
          40. 8.5.4.6.40 AUX_UT_DAC_HI/LO
          41. 8.5.4.6.41 AUX_VCBDONE_DAC_HI/LO
          42. 8.5.4.6.42 AUX_VCM_HI/LO
          43. 8.5.4.6.43 REFOVDAC_HI/LO
          44. 8.5.4.6.44 DIAG_MAIN_HI/LO
          45. 8.5.4.6.45 DIAG_AUX_HI/LO
        7. 8.5.4.7  Balancing Configuration, Control and Status
          1. 8.5.4.7.1 CB_CELL16_CTRL through CB_CELL1_CTRL
          2. 8.5.4.7.2 VCB_DONE_THRESH
          3. 8.5.4.7.3 OTCB_THRESH
          4. 8.5.4.7.4 BAL_CTRL1
          5. 8.5.4.7.5 BAL_CTRL2
          6. 8.5.4.7.6 BAL_CTRL3
          7. 8.5.4.7.7 CB_COMPLETE1
          8. 8.5.4.7.8 CB_COMPLETE2
          9. 8.5.4.7.9 BAL_TIME
        8. 8.5.4.8  Protector Configuration and Control
          1. 8.5.4.8.1 OV_THRESH
          2. 8.5.4.8.2 UV_THRESH
          3. 8.5.4.8.3 UV_DISABLE1
          4. 8.5.4.8.4 UV_DISABLE2
          5. 8.5.4.8.5 OTUT_THRESH
          6. 8.5.4.8.6 OVUV_CTRL
          7. 8.5.4.8.7 OTUT_CTRL
        9. 8.5.4.9  GPIO Configuration
          1. 8.5.4.9.1 GPIO_CONF1
          2. 8.5.4.9.2 GPIO_CONF2
          3. 8.5.4.9.3 GPIO_CONF3
          4. 8.5.4.9.4 GPIO_CONF4
        10. 8.5.4.10 SPI Master
          1. 8.5.4.10.1 SPI_CONF
          2. 8.5.4.10.2 SPI_EXE
          3. 8.5.4.10.3 SPI_TX3, SPI_TX2, and SPI_TX1
          4. 8.5.4.10.4 SPI_RX3, SPI_RX2, and SPI_RX1
        11. 8.5.4.11 Diagnostic Control
          1. 8.5.4.11.1  DIAG_OTP_CTRL
          2. 8.5.4.11.2  DIAG_COMM_CTRL
          3. 8.5.4.11.3  DIAG_PWR_CTRL
          4. 8.5.4.11.4  DIAG_CBFET_CTRL1
          5. 8.5.4.11.5  DIAG_CBFET_CTRL2
          6. 8.5.4.11.6  DIAG_COMP_CTRL1
          7. 8.5.4.11.7  DIAG_COMP_CTRL2
          8. 8.5.4.11.8  DIAG_COMP_CTRL3
          9. 8.5.4.11.9  DIAG_COMP_CTRL4
          10. 8.5.4.11.10 DIAG_PROT_CTRL
        12. 8.5.4.12 Fault Configuration and Reset
          1. 8.5.4.12.1 FAULT_MSK1
          2. 8.5.4.12.2 FAULT_MSK2
          3. 8.5.4.12.3 FAULT_RST1
          4. 8.5.4.12.4 FAULT_RST2
        13. 8.5.4.13 Fault Status
          1. 8.5.4.13.1  FAULT_SUMMARY
          2. 8.5.4.13.2  FAULT_COMM1
          3. 8.5.4.13.3  FAULT_OTP
          4. 8.5.4.13.4  FAULT_SYS
          5. 8.5.4.13.5  FAULT_PROT1
          6. 8.5.4.13.6  FAULT_PROT2
          7. 8.5.4.13.7  FAULT_OV1
          8. 8.5.4.13.8  FAULT_OV2
          9. 8.5.4.13.9  FAULT_UV1
          10. 8.5.4.13.10 FAULT_UV2
          11. 8.5.4.13.11 FAULT_OT
          12. 8.5.4.13.12 FAULT_UT
          13. 8.5.4.13.13 FAULT_COMP_GPIO
          14. 8.5.4.13.14 FAULT_COMP_VCCB1
          15. 8.5.4.13.15 FAULT_COMP_VCCB2
          16. 8.5.4.13.16 FAULT_COMP_VCOW1
          17. 8.5.4.13.17 FAULT_COMP_VCOW2
          18. 8.5.4.13.18 FAULT_COMP_CBOW1
          19. 8.5.4.13.19 FAULT_COMP_CBOW2
          20. 8.5.4.13.20 FAULT_COMP_CBFET1
          21. 8.5.4.13.21 FAULT_COMP_CBFET2
          22. 8.5.4.13.22 FAULT_COMP_MISC
          23. 8.5.4.13.23 FAULT_PWR1
          24. 8.5.4.13.24 FAULT_PWR2
          25. 8.5.4.13.25 FAULT_PWR3
        14. 8.5.4.14 Debug Control and Status
          1. 8.5.4.14.1 DEBUG_UART_RC
          2. 8.5.4.14.2 DEBUG_UART_RR_TR
          3. 8.5.4.14.3 DEBUG_UART_DISCARD
          4. 8.5.4.14.4 DEBUG_UART_VALID_HI/LO
          5. 8.5.4.14.5 DEBUG_OTP_SEC_BLK
          6. 8.5.4.14.6 DEBUG_OTP_DED_BLK
        15. 8.5.4.15 OTP Programming Control and Status
          1. 8.5.4.15.1 OTP_PROG_UNLOCK1A through OTP_PROG_UNLOCK1D
          2. 8.5.4.15.2 OTP_PROG_UNLOCK2A through OTP_PROG_UNLOCK2D
          3. 8.5.4.15.3 OTP_PROG_CTRL
          4. 8.5.4.15.4 OTP_ECC_TEST
          5. 8.5.4.15.5 OTP_ECC_DATAIN1 through OTP_ECC_DATAIN9
          6. 8.5.4.15.6 OTP_ECC_DATAOUT1 through OTP_ECC_DATAOUT9
          7. 8.5.4.15.7 OTP_PROG_STAT
          8. 8.5.4.15.8 OTP_CUST1_STAT
          9. 8.5.4.15.9 OTP_CUST2_STAT
  10. Application and Implementation
    1. 9.1 Application Information
    2. 9.2 Typical Applications
      1. 9.2.1 Application Circuit
        1. 9.2.1.1 Design Requirements
        2. 9.2.1.2 Detailed Design Procedure
          1. 9.2.1.2.1 Cell Sensing and Balancing Inputs
          2. 9.2.1.2.2 Synchronize Voltage and Current Measurements
          3. 9.2.1.2.3 BAT and External NPN
          4. 9.2.1.2.4 Power Supplies, Reference Input
          5. 9.2.1.2.5 GPIO For Thermistor Inputs
          6. 9.2.1.2.6 Internal Balancing Current
          7. 9.2.1.2.7 UART, NFAULT
          8. 9.2.1.2.8 Current Sense Input
        3. 9.2.1.3 Application Curve
  11. 10Power Supply Recommendations
  12. 11Layout
    1. 11.1 Layout Guidelines
      1. 11.1.1 Ground Planes
      2. 11.1.2 Bypass Capacitors for Power Supplies and Reference
      3. 11.1.3 Cell Voltage Sensing
    2. 11.2 Layout Example
  13. 12Device and Documentation Support
    1. 12.1 Device Support
      1. 12.1.1 第三方产品免责声明
    2. 12.2 接收文档更新通知
    3. 12.3 支持资源
    4. 12.4 Trademarks
    5. 12.5 静电放电警告
    6. 12.6 术语表
  14. 13Mechanical, Packaging, and Orderable Information

封装选项

机械数据 (封装 | 引脚)
散热焊盘机械数据 (封装 | 引脚)
订购信息
Cell Voltage Measurement Check

Cell voltage measurement path comparison:

The cell voltage measurement check is performed by comparing the prefiltered measurement result from Main ADC versus measurement result from AUX ADC. To read the compared value measured by Main ADC and AUX ADC, MCU has to set up this diagnostic check to lock on a single channel using [AUX_CELL_SEL] setting and the start this diagnostic check. In this configuration, the compared values from Main ADC and AUX ADC are reported to DIAG_MAIN_HI/LO registers and DIAG_AUX_HI/LO registers respectively.

Both Main and AUX ADC has the same front end filters. This diagnostic time is mostly spend on waiting for the AAF on the AUX ADC path to settle. The [AUX_SETTLE] setting allows the MCU to make trade-off between diagnostic time and noise filter level. Additionally, when AUX ADC starts, by default, AUXCELL slot always align to the Main ADC Cell1 slot. The [AUX_CELL_ALIGN] setting allows MCU to change this alignment to Main ADC Cell8 slot, resulting with less sampling time delta between Main and AUX ADC on the higher channels.

The device does not do on-chip measurement check for SRP/SRN signal.

GUID-E2676AE1-8B43-40C0-A61B-13DF0B9C0D91-low.gif Figure 8-31 Cell Voltage Measurement Diagnostic

Before starting the cell voltage measurement comparison, host ensures:

  • The desired AUXCELL channels to be tested are configured in the ADC_CTRL2[AUX_CELL_SEL4:0] setting and AUX ADC is enabled and in continuous mode.
  • Allow AUX ADC to run through all AUXCELL channels for the device to compensate for common mode error before starting this diagnostic check.
  • Main ADC must be enabled and is in continuous mode.
  • Select the (VCELL – AUXCELL) comparison threshold through DIAG_COMP_CTRL1[VCCB_THR4:0] setting.
  • Select the desired settling time for the AUX CELL channel through ADC_CONF1[AUX_SETTLE1:0].

To start the cell voltage measurement comparison:

  1. Set DIAG_COMP_CTRL3[COMP_ADC_SEL2:0] = cell voltage measurement check (that is, 0b001) and set [COMP_ADC_GO] = 1.
  2. For each channel enabled by [AUX_CELL_SEL4:0], the device will compare abs[(VCELL – AUXCELL)] < [VCCB_THR4:0].
  3. Wait for the comparison to be accomplished, roughly [(number of channel) * (AUXCELL settling time + one round robin cycle time)].
  4. The cell voltage measurement comparison is completed when ADC_STAT2[DRDY_VCCB] = 1.

Host checks the FAULT_COMP_VCCB1 and FAULT_COMP_VCCB2 registers for the comparison result.

ADC comparison abort conditions:

The device will not start the cell voltage measurement comparison under the invalid conditions listed below. When the comparison is aborted, the FAULT_COMP_MISC[COMP_ADC_ABORT] = 1, [DRDY_AUX_CEL] = 1, [DRDY_VCCB] = 1, and FAULT_COMP_VCCB1/2 registers = 0xFF. If [AUX_CELL_SEL4:0] is set to locked at a single channel, the AUX_CELL_HI/LO registers will be reset to default value 0x8000 if the comparison run is aborted.

Invalid conditions or settings which will prevent the start of the cell voltage measurement comparison:

  • Invalid [AUX_CELL_SEL] setting: results in no AUX ADC measurement on the selected channel. The AUX_CELL_HI/LO registers are kept in default value.
  • Channel higher than the NUM_CELL configuration is selected.
  • Main or AUX ADCs are off or not set in continuous mode.

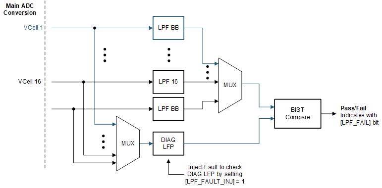
Post-ADC digital LPF check:

The digital LPF is checked continuous whenever the Main ADC is running. A duplicate diagnostic LPF is implemented to check against each LPF for each VC channel. The check is performed with one LPF at a time.

Example, to test LPF1 for cell channel 1, the input (that is, ADC measurement result from cell 1) is fed to the LPF1 and the diagnostic LPF for a period of time. The output of the LPF1 and the diagnostic LPF are compared against each other. Several outputs from LPF1 and diagnostic LPF will be compared to ensure the operation of the LFP1 before moving to check the next LFP. If any of the LPFs fail the diagnostic check, FAULT_COMP_MISC[LPF_FAIL] = 1.

When the LPF for each active cell channels is tested once, ADC_STAT2[DRDY_LPF] = 1. This diagnostic check of the LPFs will continuously run in the background as long as the Main ADC is running.

GUID-20210609-CA0I-F0ZC-ZTCN-CGDSDNC7PLLF-low.gif Figure 8-32 Post-ADC LPF Diagnostic (Blue Path as Example of Checking LPF1)

Furthermore, the device also implements a check to verify the functionality of the diagnostic LPF itself. By setting DIAG_COMP_CTRL4[LPF_FAULT_INJ] = 1 and restarting the Main ADC, the device will inject a fault into the diagnostic LPF, forcing a failure during the LPF diagnostic check which then sets the [LPF_FAIL] = 1. When the test is completed, simply set the [LPF_FAULT_INJ] = 0.