ZHCSD75D March   2014  – January 2018

PRODUCTION DATA.  

  1. 特性
  2. 应用
  3. 说明
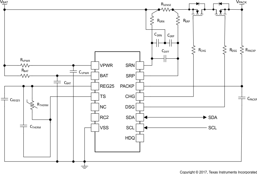
    1.     简化原理图
  4. 修订历史记录
  5. Pin Configuration and Functions
    1.     Pin Functions
  6. Specifications
    1. 6.1  Absolute Maximum Ratings
    2. 6.2  ESD Ratings
    3. 6.3  Recommended Operating Conditions
    4. 6.4  Thermal Information
    5. 6.5  Power-On Reset
    6. 6.6  2.5-V LDO Regulator
    7. 6.7  Charger Attachment and Removal Detection
    8. 6.8  CHG and DSG FET Drive
    9. 6.9  Overvoltage Protection (OVP)
    10. 6.10 Undervoltage Protection (UVP)
    11. 6.11 Overcurrent in Discharge (OCD)
    12. 6.12 Overcurrent in Charge (OCC)
    13. 6.13 Short-Circuit in Discharge (SCD)
    14. 6.14 Low Voltage Charging
    15. 6.15 Internal Temperature Sensor Characteristics
    16. 6.16 High-Frequency Oscillator
    17. 6.17 Low-Frequency Oscillator
    18. 6.18 Integrating ADC (Coulomb Counter) Characteristics
    19. 6.19 ADC (Temperature and Cell Voltage) Characteristics
    20. 6.20 Data Flash Memory Characteristics
    21. 6.21 Timing Requirements
    22. 6.22 Typical Characteristics
  7. Detailed Description
    1. 7.1 Overview
    2. 7.2 Functional Block Diagram
    3. 7.3 Feature Description
      1. 7.3.1 Configuration
      2. 7.3.2 Fuel Gauging
      3. 7.3.3 Power Modes
        1. 7.3.3.1 NORMAL Mode
        2. 7.3.3.2 SLEEP Mode
        3. 7.3.3.3 FULLSLEEP Mode
      4. 7.3.4 Li-Ion Battery Protector Description
        1. 7.3.4.1 High-Side NFET Charge and Discharge FET Drive
        2. 7.3.4.2 Protector Configuration
    4. 7.4 Device Functional Modes
      1. 7.4.1 Operating Modes
        1. 7.4.1.1 NORMAL Mode
        2. 7.4.1.2 OVERVOLTAGE Mode
        3. 7.4.1.3 UNDERVOLTAGE Mode
        4. 7.4.1.4 OVERCURRENT IN CHARGE Mode
        5. 7.4.1.5 OVERCURRENT IN DISCHARGE and SHORT-CIRCUIT IN DISCHARGE Mode
        6. 7.4.1.6 SHUTDOWN WAIT Mode
          1. 7.4.1.6.1 ANALOG SHUTDOWN State
        7. 7.4.1.7 LOW VOLTAGE CHARGING State
      2. 7.4.2 Firmware Control of Protector
      3. 7.4.3 OVERTEMPERATURE FAULT Mode
      4. 7.4.4 Wake-Up Comparator
    5. 7.5 Battery Parameter Measurements
      1. 7.5.1 Charge and Discharge Counting
      2. 7.5.2 Voltage
      3. 7.5.3 Current
      4. 7.5.4 Auto-Calibration
      5. 7.5.5 Temperature
    6. 7.6 Communications
      1. 7.6.1 HDQ Single-Pin Serial Interface
      2. 7.6.2 I2C Interface
        1. 7.6.2.1 I2C Time Out
        2. 7.6.2.2 I2C Command Waiting Time
    7. 7.7 Standard Data Commands
      1. 7.7.1 Control(): 0x00 and 0x01
    8. 7.8 Extended Data Commands
  8. Application and Implementation
    1. 8.1 Application Information
    2. 8.2 Typical Applications
      1. 8.2.1 Pack-Side, Single-Cell Li-Ion Fuel Gauge and Protector
      2. 8.2.2 Design Requirements
      3. 8.2.3 Detailed Design Procedure
        1. 8.2.3.1  BAT Voltage Sense Input
        2. 8.2.3.2  SRP and SRN Current Sense Inputs
        3. 8.2.3.3  Sense Resistor Selection
        4. 8.2.3.4  TS Temperature Sense Input
        5. 8.2.3.5  Thermistor Selection
        6. 8.2.3.6  VPWR Power Supply Input Filtering
        7. 8.2.3.7  REG25 LDO Output Filtering
        8. 8.2.3.8  Communication Interface Lines
        9. 8.2.3.9  PACKP Voltage Sense Input
        10. 8.2.3.10 CHG and DSG Charge Pump Voltage Outputs
        11. 8.2.3.11 NFET Selection
        12. 8.2.3.12 Additional ESD Protection Components
      4. 8.2.4 Application Curves
  9. Power Supply Recommendation
    1. 9.1 Power Supply Decoupling
  10. 10Layout
    1. 10.1 Layout Guidelines
      1. 10.1.1 Li-Ion Cell Connections
      2. 10.1.2 Sense Resistor Connections
      3. 10.1.3 Thermistor Connections
      4. 10.1.4 FET Connections
      5. 10.1.5 ESD Component Connections
      6. 10.1.6 High Current and Low Current Path Separation
    2. 10.2 Layout Example
  11. 11器件和文档支持
    1. 11.1 文档支持
      1. 11.1.1 相关文档
    2. 11.2 接收文档更新通知
    3. 11.3 社区资源
    4. 11.4 商标
    5. 11.5 静电放电警告
    6. 11.6 Glossary
  12. 12机械、封装和可订购信息

封装选项

机械数据 (封装 | 引脚)
散热焊盘机械数据 (封装 | 引脚)
订购信息

说明

德州仪器 (TI) bq27742-G1 器件是一款电量监测计,适用于单节锂离子电池组。此电量计使用已获专利的 Impedance Track™技术,可预测剩余电池电量和系统运行的速率、温度和老化补偿并且具有最高精度。此器件还含有一个完全集成的高侧保护器,无需单独的锂离子保护电路即可对是否存在过压、欠压、充电过流、放电过流和放电短路条件进行全套高精度故障检测。硬件保护功能提供了内置数据闪存可编程功能,方便针对不同的终端设备需求重新配置现有器件。

这款电量监测计可提供剩余电池电量 (mAh)、充电状态 (%)、续航时间(分钟)、电池电压 (mV)、电流 (mA) 和温度 (°C) 等信息,以及整个电池使用寿命期间记录的重要参数。此器件还支持中断主机,指示检测到各种重要的故障条件并汇报给系统。

DSBGA 是 15 焊球封装 (2.78mm × 1.96mm),非常适合空间受限的 应用。

器件信息(1)

器件型号 封装 封装尺寸(标称值)
BQ27742YZFR-G1 YZF (15) 2.78mm x 1.96mm
BQ27742YZFT-G1
  1. 如需了解所有可用封装,请参阅数据表末尾的可订购产品附录。

简化原理图

bq27742-G1 Simple_Sch_Scale.gif