ZHCSCJ9B February   2013  – May 2015

PRODUCTION DATA.  

  1. 特性
  2. 应用范围
  3. 说明
  4. 修订历史记录
  5. 说明 (续)
  6. Pin Configuration and Functions
  7. Specifications
    1. 7.1 Absolute Maximum Ratings
    2. 7.2 ESD Ratings
    3. 7.3 Recommended Operating Conditions
    4. 7.4 Thermal Information
    5. 7.5 Electrical Characteristics
    6. 7.6 Typical Performance Characteristics
  8. Detailed Description
    1. 8.1 Overview
    2. 8.2 Functional Block Diagrams
    3. 8.3 Feature Description
      1. 8.3.1  Input Voltage Protection
        1. 8.3.1.1 Input Overvoltage Protection
        2. 8.3.1.2 Bad Adaptor Detection/Rejection
        3. 8.3.1.3 Sleep Mode
        4. 8.3.1.4 Input Voltage Based DPM (Special Charger Voltage Threshold)
      2. 8.3.2  Battery Protection
        1. 8.3.2.1 Output Overvoltage Protection
        2. 8.3.2.2 Battery Short Protection
        3. 8.3.2.3 Battery Detection in HOST Mode
      3. 8.3.3  DEFAULT Mode
      4. 8.3.4  USB Friendly Power Up
      5. 8.3.5  Input Current Limiting at Power Up
      6. 8.3.6  Factory Mode
      7. 8.3.7  Spread Spectrum Mode
      8. 8.3.8  PWM Controller in Charge Mode
      9. 8.3.9  Battery Charging Process
      10. 8.3.10 Thermal Regulation and Protection
      11. 8.3.11 Charge Status Output, STAT Pin
      12. 8.3.12 Control Bits in Charge Mode
        1. 8.3.12.1 CE Bit (Charge Mode)
        2. 8.3.12.2 RESET Bit
        3. 8.3.12.3 OPA_MODE Bit
      13. 8.3.13 Control Pins in Charge Mode
        1. 8.3.13.1 CD Pin (Charge Disable)
      14. 8.3.14 Boost Mode Operation
        1. 8.3.14.1 PWM Controller in Boost Mode
        2. 8.3.14.2 Boost Start Up
        3. 8.3.14.3 PFM Mode at Light Load
        4. 8.3.14.4 Protection in Boost Mode
          1. 8.3.14.4.1 Output Overvoltage Protection
          2. 8.3.14.4.2 Output Overload Protection
          3. 8.3.14.4.3 Battery Overvoltage Protection
        5. 8.3.14.5 STAT Pin in Boost Mode
      15. 8.3.15 High Impedance (Hi-Z) Mode
      16. 8.3.16 Serial Interface Description
        1. 8.3.16.1 F/S Mode Protocol
        2. 8.3.16.2 HS Mode Protocol
        3. 8.3.16.3 I2C Update Sequence
        4. 8.3.16.4 Slave Address Byte
        5. 8.3.16.5 Register Address Byte
    4. 8.4 Device Functional Modes
      1. 8.4.1 Charge Mode Operation
        1. 8.4.1.1 Charge Profile
    5. 8.5 Register Maps
  9. Application and Implementation
    1. 9.1 Application Information
    2. 9.2 Typical Application
      1. 9.2.1 Design Requirements
      2. 9.2.2 Detailed Design Procedure
        1. 9.2.2.1 Charge Current Sensing Resistor Selection Guidelines
        2. 9.2.2.2 Output Inductor and Capacitance Selection Guidelines
      3. 9.2.3 Application Curves
  10. 10Power Supply Recommendations
    1. 10.1 System Load After Sensing Resistor
  11. 11Layout
    1. 11.1 Layout Guidelines
    2. 11.2 Layout Example
  12. 12器件和文档支持
    1. 12.1 器件支持
      1. 12.1.1 Third-Party Products Disclaimer
    2. 12.2 文档支持
      1. 12.2.1 相关文档
    3. 12.3 商标
    4. 12.4 静电放电警告
    5. 12.5 Glossary
  13. 13机械、封装和可订购信息
    1. 13.1 封装概要
      1. 13.1.1 芯片尺寸级封装尺寸

封装选项

机械数据 (封装 | 引脚)
散热焊盘机械数据 (封装 | 引脚)
订购信息

Detailed Description

Overview

For a current-restricted power source, such as a USB host or hub, a high-efficiency converter is critical to fully use the input power capacity for quickly charging the battery. Due to the high efficiency for a wide range of input voltages and battery voltages, the switch mode charger is a good choice for high speed charging with less power loss and better thermal management than a linear charger.

The bq24157S includes highly integrated synchronous switch-mode chargers, featuring integrated FETs and small external components, targeted at extremely space-limited portable applications powered by 1-cell Li-Ion or Li-polymer battery pack. Furthermore, the device has bidirectional operation to achieve boost function for USB-OTG support.

The bq24157S has three operation modes: charge mode, boost mode, and high impedance mode. In charge mode, the IC supports a precision Li-ion or Li-polymer charging system for single-cell applications. In boost mode, the IC boosts the battery voltage to VBUS for powering attached OTG devices. In high impedance mode, the IC stops charging or boosting and operates in a mode with very-low current from VBUS or battery, to effectively reduce the power consumption when the portable device is in standby mode. Through I2C communication with a host (referred to as HOST mode), the IC achieves smooth transition among the different operation modes. During DEFAULT operation, the charger will still charge the battery but uses each register's default values.

Table 1. Device Features

Features bq24157S
VOVP (V) 6.5
D4 pin definition OTG
ICHARGE(MAX) at POR in DEFAULT mode with R(SNS) = 68 mΩ and OTG = High 550 mA
ICHARGE(MAX) in HOST mode with R(SNS) = 68 mΩ and safety limit register increased from default (A) 1.5
Output regulation voltage at POR (V) 3.54
Boost function Yes
Input current limit in DEFAULT mode 100 mA (OTG = Low);
500 mA (OTG = High)
Battery detection at power up No
I2C address 6AH
PN1 (bit4 of 03H) 1
PN0 (bit3 of 03H) 0
Safety timer and WD timer Disabled
100-ms power-up delay Yes
Spread Spectrum Yes
Factory test mode Yes

Functional Block Diagrams

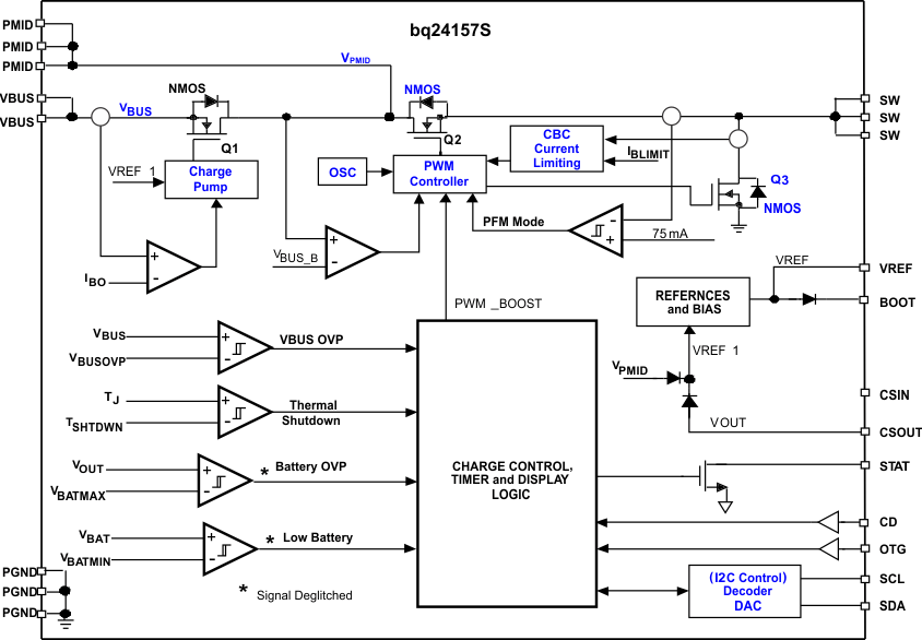
bq24157S fbd_charge_lusb76.gif Figure 17. Function Block Diagram of bq24157S in Charge Mode
bq24157S fbd_boost_lusb76.gif Figure 18. Function Block Diagram of bq24157S in Boost Mode
bq24157S opr_flo_lusb76.gif Figure 19. Operational Flow Chart of bq24157S in Charge Mode

Feature Description

Input Voltage Protection

Input Overvoltage Protection

The IC provides built-in input overvoltage protection to protect the device and other components against damage if the input voltage (voltage from VBUS to PGND) goes too high. When an input overvoltage condition is detected, the IC turns off the PWM converter, sets fault status bits, and sends out a fault pulse from the STAT pin. Once VBUS drops below the input overvoltage exit threshold, the fault is cleared and the charge process resumes.

Bad Adaptor Detection/Rejection

Although not shown in Figure 20, at power-on-reset (POR) of VBUS, the IC performs the bad adaptor detection by applying a current sink to VBUS. If the VBUS is higher than VIN(MIN) for 30 ms, the adaptor is good and the charge process begins. If the VBUS drops below VIN(MIN), a bad adaptor is detected. Then, the IC disables the current sink, sends a send fault pulse in FAULT pin, and sets the bad adaptor flag (B2 – B0 = 011 for register 00H). After a delay of TINT, the IC repeats the adaptor detection process, as shown in Figure 20 and Figure 21.

bq24157S adap_det_lusa27.gif Figure 20. Bad Adaptor Detection Circuit
bq24157S adap_flo_lusa27.gif Figure 21. Bad Adaptor Detection Scheme Flow Chart

Sleep Mode

The IC enters the low-power sleep mode if the VBUS pin voltage falls below the sleep-mode entry threshold, VCSOUT + VSLP, and VBUS is higher than the bad adaptor detection threshold, VIN(MIN). This feature prevents draining the battery during the absence of VBUS. During sleep mode, both the reverse blocking switch Q1 and PWM are turned off.

Input Voltage Based DPM (Special Charger Voltage Threshold)

During the charging process, if the input power source is not able to support the programmed or default charging current, the VBUS voltage will decrease. After the VBUS drops to VIN_DPM (default 4.52 V), the charge current begins to taper down to prevent any further drop of VBUS. When the IC enters this mode, the charge current is lower than the set value and the special charger bit is set (B4 in register 05H). This feature makes the IC compatible with adapters having different current capabilities.

Battery Protection

Output Overvoltage Protection

The IC provides a built-in overvoltage protection to protect the device and other components against damage if the battery voltage goes too high, as when the battery is suddenly removed. When an overvoltage condition is detected, the IC turns off the PWM converter, sets fault status bits, and sends out a fault pulse from the STAT pin. When V(CSOUT) drops to the battery overvoltage exit threshold, the fault is cleared and the charge process resumes.

Battery Short Protection

During the normal charging process, if the battery voltage is lower than the short-circuit threshold, VSHORT, the charger operates in short circuit mode with a lower charge rate of ISHORT.

Battery Detection in HOST Mode

For applications with removable battery packs, the IC provides a battery absent detection scheme to reliably detect insertion or removal of battery packs.

During the normal charging process with HOST control and termination enabled, when the voltage at the CSOUT pin is above the battery recharge threshold, VOREG – VRCH, and the termination charge current is detected, the IC turns off the PWM charge and enables a discharge current, IDETECT, for a period of tDETECT, (262-ms typical), then checks the battery voltage. If the battery voltage is still above the recharge threshold after tDETECT, the battery is present. On the other hand, if the battery voltage is below the battery recharge threshold, the battery is absent. Under this condition, the charge parameters (such as input current limit) are reset to the default values and charge resumes after a delay of tINT. This function ensures that the charge parameters are reset whenever the battery is replaced.

DEFAULT Mode

After the battery and input bus voltages are removed from the IC and replaced, the bq24157S enters DEFAULT mode until I2C communication begins.

USB Friendly Power Up

Prior to POR, if the host continues to write the TMR_RST bit to 1, to stay in HOST mode, then at POR, the charger enters normal charge mode (using the desired control bits). If not in HOST mode at POR, the charge will operate with default bit values, until the host updates the control registers.

The default control bits set the charging current and regulation voltage low as a safety feature to avoid violating USB specifications and overcharging any of the Li-Ion chemistries, while the host has lost communication.  The input current limiting is described in the following sections.

Input Current Limiting at Power Up

The input current sensing circuit and control loop are integrated into the IC. When operating in DEFAULT mode, the OTG pin logic level sets the input current limit to 100 mA for a logic low and 500 mA for a logic high. In HOST mode, the input current limit is set by the programmed control bits in register 01H.

Factory Mode

The factory mode can be enabled only when the battery is removed. This can be done through an I2C register 05 bit 6 (see Table 9). The purpose of the mode is to operate the phone in a GSM phone call with no-battery connected and do a calibration of the system. Setting the factory mode bit enables the following changes:

  • 20X ICHG amp is disabled – that is, output current limit is disabled
  • Cycle-by-cycle HS current limit threshold is doubled (current typical is 2.4 A, shifts to 4.8 A)
  • CCM mode is always enabled (because the current could go from 0 to full GSM pulse)

Spread Spectrum Mode

The purpose of the spread spectrum clock modulation is to reduce EMI. In the spread spectrum mode, the switching frequency is not fixed to 3 MHz. It is instead shifted by ±10% from the fixed 3-MHz switching frequency. The shift is happening in eight steps, four steps in the upper range and four steps in the lower range every 170 µs. By modulating the clock frequency, the energy of the switching converter’s EMI is distributed over a wider range of frequencies thereby lowering the magnitude of EMI at 3 MHz ±10% as well as harmonic frequencies.

PWM Controller in Charge Mode

The IC provides an integrated, fixed 3-MHz frequency voltage-mode controller to regulate charge current or voltage. This type of controller is used to improve line transient response, thereby, simplifying the compensation network used for both continuous and discontinuous current conduction operation. The voltage and current loops are internally compensated using a Type-III compensation scheme that provides enough phase margin for stable operation, allowing the use of small ceramic capacitors with a low ESR. The device operates between 0% to 99.5% duty cycles.

The IC has back-to-back common-drain N-channel FETs at the high side and one N-channel FET at the low side. The input N-FET (Q1) prevents battery discharge when VBUS is lower than VCSOUT. The second high-side N-FET (Q2) is the switching control switch. A charge pump circuit is used to provide gate drive for Q1, while a bootstrap circuit with an external bootstrap capacitor is used to supply the gate drive voltage for Q2.

Cycle-by-cycle current limit is sensed through the FETs Q2 and Q3. The threshold for Q2 is set to a nominal 2.4-A peak current. The low-side FET (Q3) also has a current limit that decides if the PWM controller will operate in synchronous or non-synchronous mode. This threshold is set to 100 mA and it turns off the low-side N-channel FET (Q3) before the current reverses, preventing the battery from discharging. Synchronous operation is used when the current of the low-side FET is greater than 100 mA to minimize power losses.

Battery Charging Process

At the beginning of precharge, while battery voltage is below the V(SHORT) threshold, the IC applies a short-circuit current, I(SHORT), to the battery. When the battery voltage is above VSHORT and below VOREG, the charge current ramps up to fast charge current, IOCHARGE, or a charge current that corresponds to the input current of IIN_LIMIT. The slew rate for fast charge current is controlled to minimize the current and voltage overshoot during transient. Both the input current limit, IIN_LIMIT, and fast charge current, IOCHARGE, can be set by the host. When the battery voltage reaches the regulation voltage, VOREG, the charge current is tapered down, as shown in Figure 27. The voltage regulation feedback occurs by monitoring the battery-pack voltage between the CSOUT and PGND pins. In HOST mode, the regulation voltage is adjustable (3.5 to 4.44 V) and is programmed through I2C interface. In DEFAULT mode, the regulation voltage is fixed at 3.54 V.

The IC monitors the charging current during the voltage regulation phase. If termination is enabled, during the normal charging process with HOST control, after the voltage at the CSOUT pin is above the battery recharge threshold, VOREG – VRCH for the 32-ms (typical) deglitch period, and the termination charge current ITERM is detected, the IC turns off the PWM charge and enables a discharge current, IDETECT, for a period of tDETECT (262-ms typical), then checks the battery voltage. If the battery voltage is still above the recharge threshold after tDETECT, the battery charging is complete. The battery detection routine is used to ensure termination did not occur because the battery was removed. After 40 ms (typical) for synchronization purposes of the EOC state and the counter, the status bit and pin are updated to indicate charging has completed. The termination current level is programmable. To disable the charge current termination, the host can set the charge termination bit (TE) of charge control register to 0, refer to I2C Update Sequence for details.

A new charge cycle is initiated when one of the following conditions is detected:

  • The battery voltage falls below the V(OREG) – V(RCH) threshold.
  • VBUS POR, if battery voltage is below the V(LOWV) threshold.
  • CE bit toggle or RESET bit is set (host controlled)

Thermal Regulation and Protection

To prevent overheating of the chip during the charging process, the IC monitors the junction temperature, TJ, of the die and begins to taper down the charge current after TJ reaches the thermal regulation threshold, TCF. The charge current is reduced to 0 when the junction temperature increases approximately 10°C above TCF. In any state, if TJ exceeds TSHTDWN, the IC suspends charging. In thermal shutdown mode, PWM is turned off and all timers are frozen. Charging resumes when TJ falls below TSHTDWN by approximately 10°C.

Charge Status Output, STAT Pin

The STAT pin is used to indicate operation conditions. STAT is pulled low during charging when EN_STAT bit in control register (00H) is set to 1. Under other conditions, STAT pin behaves as a high impedance (open-drain) output. Under fault conditions, a 128-µs pulse will be sent out to notify the host. The status of STAT pin at different operation conditions is summarized in Table 2. The STAT pin can be used to drive an LED or communicate to the host processor.

Table 2. STAT Pin Summary

Charge State Stat
Charge in progress and EN_STAT = 1 Low
Other normal conditions Open-drain
Charge mode faults: Timer fault, sleep mode, VBUS or battery overvoltage, poor input source, VBUS UVLO, no battery, thermal shutdown 128-μs pulse, then open-drain
Boost mode faults: Timer fault, over load, VBUS or battery overvoltage, low battery voltage, thermal shutdown 128-μs pulse, then open-drain

Control Bits in Charge Mode

CE Bit (Charge Mode)

The CE bit in the control register is used to disable or enable the charge process. A low logic level (0) on this bit enables the charge and a high logic level (1) disables the charge.

RESET Bit

The RESET bit in the Battery Termination/Fast Charge Current register is used to reset all the charge parameters. Writing 1 to the RESET bit will reset all the charge parameters to default values except the safety limit register, and RESET bit is automatically cleared to 0 when the charge parameters are reset. It is designed for charge parameter reset before charge starts and TI does not recommended to set the RESET bit while charging or boosting are in progress.

OPA_MODE Bit

OPA_MODE is the operation mode control bit. When OPA_MODE = 0, the IC operates as a charger; if HZ_MODE is set to 0, refer to Table 3 for details. When OPA_MODE = 1 and HZ_MODE = 0, the IC operates in boost mode.

Table 3. Operation Mode Summary

OPA_MODE HZ_MODE Operation Mode
0 0 Charge (no fault)
Charge configure (fault, Vbus > UVLO)
High impedance (Vbus < UVLO)
1 0 Boost (no faults)
Any fault go to charge configure mode
X 1 High impedance

Control Pins in Charge Mode

CD Pin (Charge Disable)

The CD pin is used to disable the charging process. When the CD pin is low, charge is enabled. When the CD pin is high, charge is disabled and the charger enters high impedance (Hi-Z) mode.

Boost Mode Operation

In HOST mode, when OTG pin is high (and OTG_EN bit is high thereby enabling OTG functionality) or the operation mode bit (OPA_MODE) is set to 1, the device operates in boost mode and delivers the power to VBUS from the battery. In normal boost mode, the device converts the battery voltage to VBUS-B (about 5.05 V) and delivers a current as much as IBO (about 375 mA for bq24157S) to support other USB OTG devices connected to the USB connector.

PWM Controller in Boost Mode

Similar to charge mode operation, in boost mode, the IC provides an integrated, fixed 3-MHz frequency voltage-mode controller to regulate output voltage at PMID pin (VPMID). The voltage control loop is internally compensated using a Type-III compensation scheme that provides enough phase margin for stable operation with a wide load range and battery voltage range.

In boost mode, the input N-FET (Q1) prevents battery discharge when VBUS pin is over loaded. Cycle-by-cycle current limit is sensed through the internal sense FET for Q3. The cycle-by-cycle current limit threshold for Q3 is set to a nominal 1.0-A peak current. Synchronous operation is used in PWM mode to minimize power losses.

Boost Start Up

To prevent the inductor saturation and limit the inrush current, a soft-start control is applied during the boost start up.

PFM Mode at Light Load

In boost mode, under light load conditions, the IC operates in pulse skipping mode (PFM mode) to reduce the power loss and improve the converter efficiency. During boosting, the PWM converter is turned off when the inductor current is less than 75 mA, and the PWM is turned back on only when the voltage at PMID pin drops to about 99.5% of the rated output voltage. A unique pre-set circuit is used to make the smooth transition between PWM and PFM mode.

Protection in Boost Mode

Output Overvoltage Protection

The IC provides built-in overvoltage protection to protect the device and other components against damage if the VBUS voltage goes too high. When an overvoltage condition is detected, the IC turns off the PWM converter, resets OPA_MODE bit to 0, sets fault status bits, and sends out a fault pulse from the STAT pin. When VBUS drops to the normal level, the boost starts after host sets OPA_MODE to 1 or OTG pin stays in active status.

Output Overload Protection

The IC provides built-in overload protection to prevent the device and battery from damage when VBUS is overloaded. After the overload condition is detected, Q1 operates in linear mode to limit the output current. If the overload condition lasts for more than 30 ms, the overload fault is detected. When an overload condition is detected, the IC turns off the PWM converter, resets OPA_MODE bit to 0, sets fault status bits, and sends out fault pulse in STAT pin. The boost will not start until the host clears the fault register.

Battery Overvoltage Protection

During boosting, when the battery voltage is above the battery overvoltage threshold, VBATMAX, or below the minimum battery voltage threshold, VBATMIN, the IC turns off the PWM converter, resets OPA_MODE bit to 0, sets fault status bits, and sends out fault pulse in STAT pin. After the battery voltage goes above VBATMIN, the boost will start after the host sets OPA_MODE to 1 or OTG pin stays in active status.

STAT Pin in Boost Mode

During normal boosting operation, the STAT pin behaves as a high impedance (open-drain) output. Under fault conditions, a 128-μs pulse is sent out to notify the host.

High Impedance (Hi-Z) Mode

In Hi-Z mode, the charger stops charging and enters a low quiescent current state to conserve power. Taking the CD pin high causes the charger to enter Hi-Z mode. When in DEFAULT mode and the CD pin is low, the charger automatically enters Hi-Z mode if either:

  • VBUS > UVLO and a battery with VBAT > VLOWV is inserted, or
  • VBUS falls below UVLO.

When in HOST mode and the CD is low, the charger can be placed into Hi-Z mode if the HZ-MODE control bit is set to 1 and OTG pin is not in active status.

To exit Hi-Z mode, the CD pin must be low, VBUS must be higher than UVLO, and the HOST must write a 0 to the HZ-MODE control bit.

Serial Interface Description

I2C is a 2-wire serial interface developed by Philips Semiconductor (see I2C-Bus Specification, Version 2.1, January 2000). The bus consists of a data line (SDA) and a clock line (SCL) with pullup structures. When the bus is idle, both SDA and SCL lines are pulled high. All the I2C compatible devices connect to the I2C bus through open drain I/O pins, SDA and SCL. A master device, usually a microcontroller or a digital signal processor, controls the bus. The master is responsible for generating the SCL signal and device addresses. The master also generates specific conditions that indicate the START and STOP of data transfer. A slave device receives and/or transmits data on the bus under control of the master device.

The IC works as a slave and is compatible with the following data transfer modes, as defined in the I2C-Bus Specification: standard mode (100 kbps), fast mode (400 kbps), and high-speed mode (up to 3.4 Mbps in write mode). The interface adds flexibility to the battery charge solution, enabling most functions to be programmed to new values depending on the instantaneous application requirements. Register contents remain intact as long as supply voltage remains above 2.2 V (typical). I2C is asynchronous, which means that it runs off of SCL. The device has no noise or glitch filtering on SCL, so SCL input needs to be clean. Therefore, TI recommends that SDA changes while SCL is low.

The data transfer protocol for standard and fast modes is the same; therefore, they are referred to as F/S-mode in this document. The protocol for high-speed mode is different from the F/S-mode, and it is referred to as HS-mode. The bq24157S device supports 7-bit addressing only. The device 7-bit address is defined as 1101010 (6AH).

F/S Mode Protocol

The master initiates data transfer by generating a start condition. The start condition is when a high-to-low transition occurs on the SDA line while SCL is high, as shown in Figure 22. All I2C-compatible devices should recognize a start condition.

bq24157S str_sto_lus824.gif Figure 22. Start and Stop Condition

The master then generates the SCL pulses, and transmits the 8-bit address and the Read or Write direction bit R/W on the SDA line. During all transmissions, the master ensures that data is valid. A valid data condition requires the SDA line to be stable during the entire high period of the clock pulse (see Figure 23). All devices recognize the address sent by the master and compare it to their internal fixed addresses. Only the slave device with a matching address generates an acknowledge (see Figure 23) by pulling the SDA line low during the entire high period of the ninth SCL cycle. Upon detecting this acknowledge, the master knows that communication link with a slave has been established.

bq24157S srl_inf_lus824.gif Figure 23. Bit Transfer on the Serial Interface

The master generates further SCL cycles to either transmit data to the slave (R/W bit 1) or receive data from the slave (R/W bit 0). In either case, the receiver needs to acknowledge the data sent by the transmitter. So an acknowledge signal can either be generated by the master or by the slave, depending on which one is the receiver. The 9-bit valid data sequences consisting of 8-bit data and 1-bit acknowledge can continue as long as necessary. To signal the end of the data transfer, the master generates a STOP condition by pulling the SDA line from low to high while the SCL line is high (see Figure 25). This releases the bus and stops the communication link with the addressed slave. All I2C compatible devices must recognize the stop condition. Upon the receipt of a stop condition, all devices know that the bus is released, and they wait for a start condition followed by a matching address. If a transaction is terminated prematurely, the master needs to send a STOP condition to prevent the slave I2C logic from getting stuck in a bad state. Attempting to read data from register addresses not listed in this section will result in FFh being read out.

bq24157S i2c_bus_lus824.gif Figure 24. Acknowledge on the I2C Bus
bq24157S bus_proto_lusa27.gif Figure 25. Bus Protocol

HS Mode Protocol

When the bus is idle, both SDA and SCL lines are pulled high by the pullup devices.

The master generates a START condition followed by a valid serial byte containing HS master code 00001XXX. This transmission is made in F/S-mode at no more than 400 Kbps. No device is allowed to acknowledge the HS master code, but all devices must recognize it and switch their internal setting to support 3.4-Mbps operation.

The master then generates a repeated START condition (a repeated START condition has the same timing as the start condition). After this repeated START condition, the protocol is the same as F/S-mode, except that transmission speeds up to 3.4 Mbps are allowed. A STOP condition ends the HS-mode and switches all the internal settings of the slave devices to support the F/S-mode. Instead of using a STOP condition, repeated START conditions should be used to secure the bus in HS-mode. If a transaction is terminated prematurely, the master needs to send a STOP condition to prevent the slave I2C logic from getting stuck in a bad state.

Attempting to read data from register addresses not listed in this section results in FFh being read out.

I2C Update Sequence

The IC requires a start condition, a valid I2C address, a register address byte, and a data byte for a single update. After the receipt of each byte, the IC acknowledges by pulling the SDA line low during the high period of a single clock pulse. A valid I2C address selects the IC. The IC performs an update on the falling edge of the acknowledge signal that follows the LSB byte.

For the first update, the IC requires a START condition, a valid I2C address, a register address byte, and a data byte. For all consecutive updates, the IC needs a register address byte and a data byte. When a STOP condition is received, the IC releases the I2C bus and awaits new start conditions.

bq24157S register_lusa27.gif Figure 26. Data Transfer Format In F/S Mode And HS Mode

Slave Address Byte

The slave address byte is the first byte received following the START condition from the master device.

MSB LSB
X 1 1 0 1 0 1 1

Register Address Byte

Following the successful acknowledgment of the slave address, the bus master will send a byte to the IC, which contains the address of the register to be accessed. The IC contains five 8-bit registers accessible through a bidirectional I2C-bus interface. Among them, four internal registers have read and write access; and one has only read access.

MSB LSB
0 0 0 0 0 D2 D1 D0

Device Functional Modes

Charge Mode Operation

Charge Profile

When a good battery with voltage below the recharge threshold has been inserted and a good adapter is attached, the bq24157S enters charge mode. In charge mode, the IC has five control loops to regulate input voltage, input current, charge current, charge voltage, and device junction temperature. During the charging process, all five loops are enabled and the one that is dominant takes control. The IC supports a precision Li-ion or Li-polymer charging system for single-cell applications. Figure 27 (a) indicates a typical charge profile without input current regulation loop. It is the traditional CC/CV charge curve, while Figure 27 (b) shows a typical charge profile when input current limiting loop is dominant during the constant current mode. In this case, the charge current is higher than the input current, so the charge process is faster than the linear chargers. The input voltage threshold for DPM loop, input current limits, charge current, termination current, and charge voltage are all programmable using I2C interface.

bq24157S typ_chg_pro_lus931.gif Figure 27. Typical Charging Profile:
(a) Without Input Current Limit
(b) With Input Current Limit

Register Maps

Table 4. Status/Control Register (Read or Write)
Memory Location: 00, Reset State: x1xx 0xxx

BIT NAME Read or Write FUNCTION
B7 (MSB) TMR_RST/OTG Read or Write Write: TMR_RST function, write 1 to reset the safety timer (auto clear)
Read: OTG pin status
0 – OTG pin at low level
1 – OTG pin at high level
B6 EN_STAT Read or Write 0 – Disable STAT pin function
1 – Enable STAT pin function (default 1)
B5 STAT2 Read only 00 – Ready
01 – Charge in progress
10 – Charge done
11 – Fault
B4 STAT1 Read only
B3 BOOST Read only 1 – Boost mode, 0 – Not in boost mode
B2 FAULT_3 Read only Charge mode:
000 – Normal
001 – VBUS OVP
010 – Sleep mode
011 – Bad Adaptor or VBUS < VUVLO
100 – Output OVP
101 – Thermal shutdown
110 – Timer fault
111 – No battery
Boost mode:
000 – Normal
001 – VBUS OVP
010 – Overload
011 – Battery voltage is too low
100 – Battery OVP
101 – Thermal shutdown
110 – Timer fault
111 – N/A
B1 FAULT_2 Read only
B0 (LSB) FAULT_1 Read only

Table 5. Control Register (Read or Write)
Memory Location: 01, Reset State: 0011 0000

BIT NAME Read or Write FUNCTION
B7 (MSB) Iin_Limit_2 Read or Write 00 – USB host with 100-mA current limit
01 – USB host with 500-mA current limit
10 – USB host/charger with 800-mA current limit
11 – No input current limit
B6 Iin_Limit_1 Read or Write
B5 V(LOWV_2) (1) Read or Write Weak battery voltage threshold: 200-mV step (default 1)
B4 V(LOWV_1) (1) Read or Write Weak battery voltage threshold: 100-mV step (default 1)
B3 TE Read or Write 1 – Enable charge current termination
0 – Disable charge current termination (default 0)
B2 CE Read or Write 1 – Charger is disabled
0 – Charger enabled (default 0)
B1 HZ_MODE Read or Write 1 – High impedance mode
0 – Not high impedance mode (default 0)
B0 (LSB) OPA_MODE Read or Write 1 – Boost mode
0 – Charger mode (default 0)
The range of the weak battery voltage threshold (V(LOWV)) is 3.4 to 3.7 V with an offset of 3.4 V and steps of 100 mV (default 3.7 V, using bits B4 to B5).

Table 6. Control/Battery Voltage Register (Read or Write)
Memory Location: 02, Reset State: 0000 1010(1)

BIT NAME Read or Write FUNCTION
B7 (MSB) VO(REG5) Read or Write Battery Regulation Voltage: 640-mV step (default 0)
B6 VO(REG4) Read or Write Battery Regulation Voltage: 320-mV step (default 0)
B5 VO(REG3) Read or Write Battery Regulation Voltage: 160-mV step (default 0)
B4 VO(REG2) Read or Write Battery Regulation Voltage: 80-mV step (default 0)
B3 VO(REG1) Read or Write Battery Regulation Voltage: 40-mV step (default 1)
B2 VO(REG0) Read or Write Battery Regulation Voltage: 20-mV step (default 0)
B1 OTG_PL Read or Write 1 – OTG boost enable with high level
0 – OTG boost enable with low level (default 1); not applicable to OTG pin control of current limit at POR in DEFAULT mode
B0 (LSB) OTG_EN Read or Write 1 – Enable OTG Pin in HOST mode
0 – Disable OTG pin in HOST mode (default 0), not applicable to OTG pin control of current limit at POR in DEFAULT mode
Charge voltage range is 3.5 to 4.44 V with the offset of 3.5 V and steps of 20 mV (default 3.54 V), using bits B2 to B7.

Table 7. Vender/Part/Revision Register (Read only)
Memory Location: 03, Reset State: 0101 000x

BIT NAME Read or Write FUNCTION
B7 (MSB) Vender2 Read only Vender Code: bit 2 (default 0)
B6 Vender1 Read only Vender Code: bit 1 (default 1)
B5 Vender0 Read only Vender Code: bit 0 (default 0)
B4 PN1 Read only For I2C Address 6AH:
01–N/A
10–bq24157S
11–N/A
B3 PN0 Read only
B2 Revision2 Read only 011: Revision 1.0;
001: Revision 1.1;
100 – 111: Future Revisions
B1 Revision1 Read only
B0 (LSB) Revision0 Read only

Table 8. Battery Termination/Fast Charge Current Register (Read or Write)
Memory Location: 04, Reset State: 0000 0001(3)

BIT NAME Read or Write FUNCTION
B7 (MSB) Reset Read or Write Write:
1 – Charger in reset modes
0 – No effect, Read: always get 0
B6 VI(CHRG3) (1) Read or Write Charge current sense voltage: 27.2-mV step
B5 VI(CHRG2) (1) Read or Write Charge current sense voltage: 13.6-mV step
B4 VI(CHRG1) (1) Read or Write Charge current sense voltage: 6.8-mV step
B3 VI(CHRG0) (1) Read or Write N/A
B2 VI(TERM2) (2) Read or Write Termination current sense voltage: 13.6-mV step (default 0)
B1 VI(TERM1) (2) Read or Write Termination current sense voltage: 6.8-mV step (default 0)
B0 (LSB) VI(TERM0) (2) Read or Write Termination current sense voltage: 3.4-mV step (default 1)
See Table 13
See Table 12
Charge current sense voltage offset is 37.4 mV and default charge current is 550 mA, if 68-mΩ sensing resistor is used and
LOW_CHG = 0.

Table 9. Special Charger Voltage/Enable Pin Status Register
Memory Location: 05, Reset state: 000X X100(1) (2)

BIT NAME Read or Write FUNCTION
B7 (MSB) NA Read or Write NA
B6 FAC_MODE Read or Write 0 – Disables factory test mode
1 – Enables the factory test mode
B5 LOW_CHG Read or Write 0 – Normal charge current sense voltage at 04H,
1 – Low charge current sense voltage of 22.1 mV (default 0)
B4 DPM_STATUS Read only 0 – DPM mode is not active,
1 – DPM mode is active
B3 CD_STATUS Read only 0 – CD pin at LOW level,
1 – CD pin at HIGH level
B2 VSREG2 Read or Write Special charger voltage: 320mV step (default 1)
B1 VSREG1 Read or Write Special charger voltage: 160mV step (default 0)
B0 (LSB) VSREG0 Read or Write Special charger voltage: 80mV step (default 0)
Special charger voltage offset is 4.2 V and default special charger voltage is 4.52 V.
Default charge current will be 550 mA, if 68-mΩ sensing resistor is used, since default LOW_CHG = 0.

Table 10. Safety Limit Register (Read or Write, Write Only One Time After Reset)
Memory Location: 06, Reset State: 01000000

BIT NAME Read or Write FUNCTION
B7 (MSB) VMCHRG3 (1) Read or Write Maximum charge current sense voltage: 54.4-mV step (default 0) (2)
B6 VMCHRG2 (1) Read or Write Maximum charge current sense voltage: 27.2-mV step (default 1)
B5 VMCHRG1 (1) Read or Write Maximum charge current sense voltage: 13.6-mV step (default 0)
B4 VMCHRG0 (1) Read or Write Maximum charge current sense voltage: 6.8-mV step (default 0)
B3 VMREG3 Read or Write Maximum battery regulation voltage: 160-mV step (default 0)
B2 VMREG2 Read or Write Maximum battery regulation voltage: 80-mV step (default 0)
B1 VMREG1 Read or Write Maximum battery regulation voltage: 40-mV step (default 0)
B0 (LSB) VMREG0 Read or Write Maximum battery regulation voltage: 20-mV step (default 0)
Refer to Table 13

    SPACE

  • Maximum charge current sense voltage offset is 37.4 mV (550 mA), default at 64.6 mV (950 mA) and the maximum charge current option is 1.55 A (105.4 mV), if 55-mΩ sensing resistor is used.
  • Maximum battery regulation voltage offset is 4.2 V (default at 4.2 V) and maximum battery regulation voltage option is 4.44 V.
  • Memory location 06H resets only when V(CSOUT) drops below either 1) V(SHORT) threshold (typical 2.05 V) if VBUS>V(UVLO) or 2) the digital reset threshold (typ 2.4V) if VBUS<V(UVLO). After reset, the maximum values for battery regulation voltage and charge current can be programmed until any writing to other register locks the safety limits. Programmed values exclude higher values from memory locations 02 (battery regulation voltage), and from memory location 04 (fast charge current).
  • If host accesses (write command) to some other register before safety limit register, the safety default values are used.