SBFS042 June   2020 AFE3010

PRODUCTION DATA.  

  1. Features
  2. Applications
  3. Description
    1.     Device Images
      1.      GFCI Application
  4. Revision History
  5. Pin Configuration and Functions
    1.     Pin Functions
  6. Specifications
    1. 6.1 Absolute Maximum Ratings
    2. 6.2 ESD Ratings
    3. 6.3 Recommended Operating Conditions
    4. 6.4 Thermal Information
    5. 6.5 Electrical Characteristics
    6. 6.6 Typical Characteristics
  7. Detailed Description
    1. 7.1 Overview
    2. 7.2 Functional Block Diagram
    3. 7.3 Feature Description
      1. 7.3.1 Powering The AFE3010
      2. 7.3.2 Sensing Amplifier
      3. 7.3.3 Noise Filter
      4. 7.3.4 ALARM (LED) Driver
      5. 7.3.5 Phase Detection
      6. 7.3.6 SCR Control
      7. 7.3.7 Self-Test Function
        1. 7.3.7.1 Periodic Self-Test
        2. 7.3.7.2 Continuous Self-Test
    4. 7.4 Device Functional Modes
      1. 7.4.1 Pin Configuration
      2. 7.4.2 ALARM Modes to Drive LED
  8. Application and Implementation
    1. 8.1 Application Information
      1. 8.1.1 Manual Self-Test Using PTT Pin
        1. 8.1.1.1 Successful Self-Test
        2. 8.1.1.2 Unsuccessful Self-Test
      2. 8.1.2 ALARM and RESET Function With SW_OPEN
        1. 8.1.2.1 No Self-Test Fail Event
        2. 8.1.2.2 Self-Test Fail Event
    2. 8.2 Typical Application
      1. 8.2.1 Design Requirements
      2. 8.2.2 Detailed Design Procedure
      3. 8.2.3 Application Curves
    3. 8.3 What to Do and What Not to Do
  9. Power Supply Recommendations
  10. 10Layout
    1. 10.1 Layout Guidelines
    2. 10.2 Layout Example
  11. 11Device and Documentation Support
    1. 11.1 Receiving Notification of Documentation Updates
    2. 11.2 Support Resources
    3. 11.3 Trademarks
    4. 11.4 Electrostatic Discharge Caution
    5. 11.5 Glossary
  12. 12Mechanical, Packaging, and Orderable Information

封装选项

机械数据 (封装 | 引脚)
散热焊盘机械数据 (封装 | 引脚)
订购信息

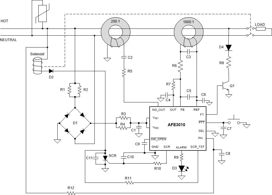
Typical Application

AFE3010 afe3010-120VAC-application-schematic.gifFigure 15. Typical GFCI Application Schematic With AFE3010