SBFS042 June   2020 AFE3010

PRODUCTION DATA.  

  1. Features
  2. Applications
  3. Description
    1.     Device Images
      1.      GFCI Application
  4. Revision History
  5. Pin Configuration and Functions
    1.     Pin Functions
  6. Specifications
    1. 6.1 Absolute Maximum Ratings
    2. 6.2 ESD Ratings
    3. 6.3 Recommended Operating Conditions
    4. 6.4 Thermal Information
    5. 6.5 Electrical Characteristics
    6. 6.6 Typical Characteristics
  7. Detailed Description
    1. 7.1 Overview
    2. 7.2 Functional Block Diagram
    3. 7.3 Feature Description
      1. 7.3.1 Powering The AFE3010
      2. 7.3.2 Sensing Amplifier
      3. 7.3.3 Noise Filter
      4. 7.3.4 ALARM (LED) Driver
      5. 7.3.5 Phase Detection
      6. 7.3.6 SCR Control
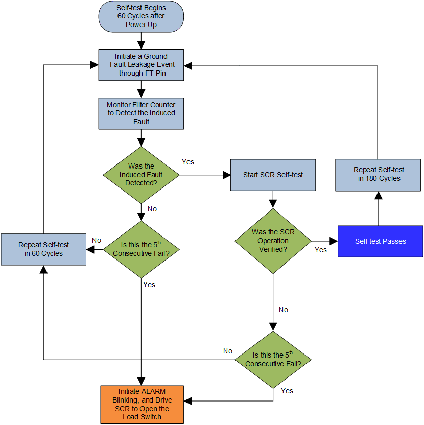
      7. 7.3.7 Self-Test Function
        1. 7.3.7.1 Periodic Self-Test
        2. 7.3.7.2 Continuous Self-Test
    4. 7.4 Device Functional Modes
      1. 7.4.1 Pin Configuration
      2. 7.4.2 ALARM Modes to Drive LED
  8. Application and Implementation
    1. 8.1 Application Information
      1. 8.1.1 Manual Self-Test Using PTT Pin
        1. 8.1.1.1 Successful Self-Test
        2. 8.1.1.2 Unsuccessful Self-Test
      2. 8.1.2 ALARM and RESET Function With SW_OPEN
        1. 8.1.2.1 No Self-Test Fail Event
        2. 8.1.2.2 Self-Test Fail Event
    2. 8.2 Typical Application
      1. 8.2.1 Design Requirements
      2. 8.2.2 Detailed Design Procedure
      3. 8.2.3 Application Curves
    3. 8.3 What to Do and What Not to Do
  9. Power Supply Recommendations
  10. 10Layout
    1. 10.1 Layout Guidelines
    2. 10.2 Layout Example
  11. 11Device and Documentation Support
    1. 11.1 Receiving Notification of Documentation Updates
    2. 11.2 Support Resources
    3. 11.3 Trademarks
    4. 11.4 Electrostatic Discharge Caution
    5. 11.5 Glossary
  12. 12Mechanical, Packaging, and Orderable Information

封装选项

机械数据 (封装 | 引脚)
散热焊盘机械数据 (封装 | 引脚)
订购信息

Continuous Self-Test

The AFE3010 performs the following continuous mode self-tests. If any of these tests fail, the device does not wait to perform another self-test. Rather, the AFE3010 immediately fires the SCR and sets the ALARM blinking as 1-s intervals (for 60-Hz systems).

  1. Open Solenoid Test: The AFE3010 checks for transition of AC line signal at the PH and SCR_TST pins. If the device does not detect a transition of the line signal at PH or SCR_TST pins for approximately 100 ms, then the device reads a self-test fail.
  2. Diode Bridge Test: if a diode is shorted in the diode bridge rectifier, the device is able to detect the variation in supply current from the diode bridge. This detection is considered a self-test fail, and the AFE3010 fires the SCR and sets the ALARM blinking at 1-s intervals (for 60-Hz systems).
  3. Amplifier Short/ Open: The device monitors for sustained fault current conditions, even after the fault current has been detected and SCR has fired. The primary purpose of this self-test is to detect a single-point failure with the amplifier signal pins and associated components. If a failure is detected, the device fires SCR one more time and LED starts blinking. In the event the load switch doesn't open after SCR is fired, this self-test recognizes a failure and starts the LED blinking.

AFE3010 MCS3010-self-test-sequence.gifFigure 10. AFE3010 Self-test Sequence