ZHCSE48B September   2015  – January 2019 ADC31JB68

PRODUCTION DATA.  

  1. 特性
    1. 18 英寸、5 密耳输出端的传输眼图。5Gb/s、带优化型去加重功能的 FR4 微带迹线
  2. 应用
  3. 说明
    1.     –1dBFS、450MHz 输入时的频谱
  4. 修订历史记录
  5. Pin Configuration and Functions
    1.     Pin Functions
  6. Specifications
    1. 6.1 Absolute Maximum Ratings
    2. 6.2 ESD Ratings
    3. 6.3 Recommended Operating Conditions
    4. 6.4 Thermal Information
    5. 6.5 Electrical Characteristics: Converter Performance
    6. 6.6 Electrical Characteristics: Power Supply
    7. 6.7 Electrical Characteristics: Interface
    8. 6.8 Timing Requirements
    9. 6.9 Typical Characteristics
  7. Parameter Measurement Information
    1. 7.1 Interface Circuits
  8. Detailed Description
    1. 8.1 Overview
    2. 8.2 Functional Block Diagram
    3. 8.3 Feature Description
      1. 8.3.1  Analog Inputs and Input Buffer
      2. 8.3.2  Amplitude and Phase Imbalance Correction
      3. 8.3.3  Over-Range Detection
      4. 8.3.4  Input Clock Divider
      5. 8.3.5  SYSREF Detection Gate
      6. 8.3.6  Serial Differential Output Drivers
        1. 8.3.6.1 De-Emphasis Equalization
        2. 8.3.6.2 Serial Lane Inversion
      7. 8.3.7  ADC Core Calibration
      8. 8.3.8  Data Format
      9. 8.3.9  JESD204B Supported Features
      10. 8.3.10 JESD204B Interface
      11. 8.3.11 Transport Layer Configuration
        1. 8.3.11.1 Lane Configuration
        2. 8.3.11.2 Frame Format
        3. 8.3.11.3 ILA Information
      12. 8.3.12 Test Pattern Sequences
      13. 8.3.13 JESD204B Link Initialization
        1. 8.3.13.1 Frame Alignment
        2. 8.3.13.2 Code Group Synchronization
      14. 8.3.14 SPI
    4. 8.4 Device Functional Modes
      1. 8.4.1 Power-Down and Sleep Modes
    5. 8.5 Register Map
      1. 8.5.1 Register Descriptions
        1. 8.5.1.1  CONFIG_A (address = 0x0000) [reset = 0x3C]
          1. Table 6. CONFIG_A
        2. 8.5.1.2  DEVICE CONFIG (address = 0x0002) [reset = 0x00]
          1. Table 7. DEVICE CONFIG
        3. 8.5.1.3  CHIP_TYPE (address = 0x0003 ) [reset = 0x03]
          1. Table 8. CHIP_TYPE
        4. 8.5.1.4  CHIP_ID (address = 0x0005, 0x0004) [reset = 0x00, 0x1B]
          1. Table 9. CHIP_ID
        5. 8.5.1.5  CHIP_VERSION (address =0x0006) [reset = 0x00]
          1. Table 10. CHIP_VERSION
        6. 8.5.1.6  VENDOR_ID (address = 0x000D, 0x000C) [reset = 0x04, 0x51]
          1. Table 11. VENDOR_ID
        7. 8.5.1.7  SPI_CFG (address = 0x0010 ) [reset = 0x01]
          1. Table 12. SPI_CFG
        8. 8.5.1.8  OM1 (Operational Mode 1) (address = 0x0012) [reset = 0xC1]
          1. Table 13. OM1 (Operational Mode 1)
        9. 8.5.1.9  OM2 (Operational Mode 2) (address = 0x0013) [reset = 0x20]
          1. Table 14. OM2 (Operational Mode 2)
        10. 8.5.1.10 IMB_ADJ (Imbalance Adjust) (address = 0x0014) [reset = 0x00]
          1. Table 15. IMB_ADJ (Imbalance Adjust)
        11. 8.5.1.11 OVR_EN (Over-Range Enable) (address = 0x003A) [reset = 0x00]
          1. Table 16. OVR_EN (Over-Range Enable)
        12. 8.5.1.12 OVR_HOLD (Over-Range Hold) (address = 0x003B) [reset = 0x00]
          1. Table 17. OVR_HOLD (Over-Range Hold)
        13. 8.5.1.13 OVR_TH (Over-Range Threshold) (address = 0x003C) [reset = 0x00]
          1. Table 18. OVR_TH (Over-Range Threshold)
        14. 8.5.1.14 DC_MODE (DC Offset Correction Mode) (address = 0x003D) [reset = 0x00]
          1. Table 19. DC_MODE (DC Offset Correction Mode)
        15. 8.5.1.15 SER_CFG (Serial Lane Transmitter Configuration) (address = 0x0047) [reset = 0x00]
          1. Table 20. SER_CFG (Serial Lane Transmitter Configuration)
        16. 8.5.1.16 JESD_CTRL1 (JESD Configuration Control 1) (address = 0x0060) [reset = 0x7F]
          1. Table 21. JESD_CTRL1 (JESD Configuration Control 1)
        17. 8.5.1.17 JESD_CTRL2 (JESD Configuration Control 2) (address = 0x0061) [reset = 0x00]
          1. Table 22. JESD_CTRL2 (JESD Configuration Control 2)
        18. 8.5.1.18 JESD_RSTEP (JESD Ramp Pattern Step) (address = 0x0063, 0x0062) [reset = 0x00, 0x01]
          1. Table 23. JESD_RSTEP (JESD Ramp Pattern Step)
        19. 8.5.1.19 SER_INV (Serial Lane Inversion Control) (address = 0x0064) [reset = 0x00]
          1. Table 24. SER_INV (Serial Lane Inversion Control)
        20. 8.5.1.20 JESD_STATUS (JESD Link Status) (address = 0x006C) [reset = N/A]
          1. Table 25. JESD_STATUS (JESD Link Status)
  9. Application and Implementation
    1. 9.1 Application Information
      1. 9.1.1 Optimizing Converter Performance
        1. 9.1.1.1 Internal Noise Sources
        2. 9.1.1.2 External Noise Sources
      2. 9.1.2 Analog Input Considerations
        1. 9.1.2.1 Differential Analog Inputs and Full Scale Range
        2. 9.1.2.2 Analog Input Network Model
        3. 9.1.2.3 Input Bandwidth
        4. 9.1.2.4 Driving the Analog Input
        5. 9.1.2.5 Clipping and Over-Range
      3. 9.1.3 CLKIN, SYSREF, and SYNCb Input Considerations
        1. 9.1.3.1 Driving the CLKIN+ and CLKIN– Input
        2. 9.1.3.2 Driving the SYSREF Input
        3. 9.1.3.3 SYSREF Signaling
        4. 9.1.3.4 SYSREF Timing
        5. 9.1.3.5 Effectively Using the Detection Gate Feature
        6. 9.1.3.6 Driving the SYNCb Input
      4. 9.1.4 Output Serial Interface Considerations
        1. 9.1.4.1 Output Serial-Lane Interface
        2. 9.1.4.2 Voltage Swing and De-Emphasis Optimization
        3. 9.1.4.3 Minimizing EMI
      5. 9.1.5 JESD204B System Considerations
        1. 9.1.5.1 Frame and LMFC Clock Alignment Procedure
        2. 9.1.5.2 Link Interruption
        3. 9.1.5.3 Clock Configuration Examples
      6. 9.1.6 SPI
    2. 9.2 Typical Application
      1. 9.2.1 Design Requirements
      2. 9.2.2 Design Procedure
      3. 9.2.3 Application Curve
  10. 10Power Supply Recommendations
    1. 10.1 Power Supply Design
    2. 10.2 Decoupling
  11. 11Layout
    1. 11.1 Layout Guidelines
    2. 11.2 Layout Example
  12. 12器件和文档支持
    1. 12.1 相关文档 
    2. 12.2 接收文档更新通知
    3. 12.3 社区资源
    4. 12.4 商标
    5. 12.5 静电放电警告
    6. 12.6 术语表
  13. 13机械、封装和可订购信息

封装选项

机械数据 (封装 | 引脚)
散热焊盘机械数据 (封装 | 引脚)
订购信息

Analog Input Network Model

Matching the impedance of the driving circuit to the input impedance of the ADC can be important for a flat gain response through the network across frequency. In very broadband applications or lowpass applications, the ADC driving network must have very low impedance with a small termination resistor at the ADC input to maximize the bandwidth and minimize the bandwidth limitation posed by the capacitive load of the ADC input. In bandpass applications, a designer may either design the anti-aliasing filter to match to the complex impedance of the ADC input at the desired intermediate frequency, or consider the resistive part of the ADC input to be part of the resistive termination of the filter and the capacitive part of the ADC input to be part of the filter itself. The capacitive load of the ADC input can be absorbed into most LC bandpass filter designs with a final shunt LC tank stage.

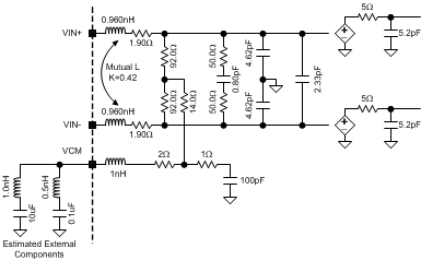
The analog input circuit of the ADC31JB68 device is a buffered input with an internal differential termination. Compared to an ADC with a switched-capacitor input sampling network that has a time-varying input impedance, the ADC31JB68 device provides a time-constant input impedance that simplifies the interface design joining the ADC and ADC driver. A simplified passive model of the ADC input network is shown in Figure 61 that includes the termination resistance, input capacitance, parasitic bond-wire inductance, and routing parastics.

ADC31JB68 Input_Model.gifFigure 61. Simplified Analog Input Network Circuit Model

A more accurate load model is described by the measured differential SDD11 (100-Ω) parameter model. A plot of the differential impedance derived from the model is shown on the Smith chart of Figure 62.

ADC31JB68 Sdd11_TRM_Measured2.jpgFigure 62. Differential 1-Port S-Parameter Measurement of the ADC Input (Sdd11, Z0=100 Ω)