ZHCUCN2 December   2024 TPS923650 , TPS923651

PRODUCTION DATA  

  1.   1
  2.   说明
  3.   特性
  4.   应用
  5.   5
  6. 1评估模块概述
    1. 1.1 引言
    2. 1.2 套件内容
    3. 1.3 规格
    4. 1.4 器件信息
    5. 1.5 通用 TI 高压评估用户安全指南
  7. 2硬件
    1. 2.1 设备要求
    2. 2.2 设置
    3. 2.3 电源连接
    4. 2.4 测试点
  8. 3实现结果
    1. 3.1 评估设置
    2. 3.2 性能数据和结果
  9. 4硬件设计文件
    1. 4.1 原理图
      1. 4.1.1 LED037(WSON 封装)和 LED038(HVSSOP 封装)的原理图
      2. 4.1.2 LED039(SOT583 封装)的原理图
    2. 4.2 PCB 布局
      1. 4.2.1 LED037(WSON 封装)的 PCB 布局
      2. 4.2.2 LED038(HVSSOP 封装)的 PCB 布局
      3. 4.2.3 LED039(SOT583 封装)的 PCB 布局
    3. 4.3 物料清单 (BOM)
  10. 5合规信息
    1. 5.1 合规性和认证
  11. 6其他信息
    1. 6.1 商标
  12. 7相关文档

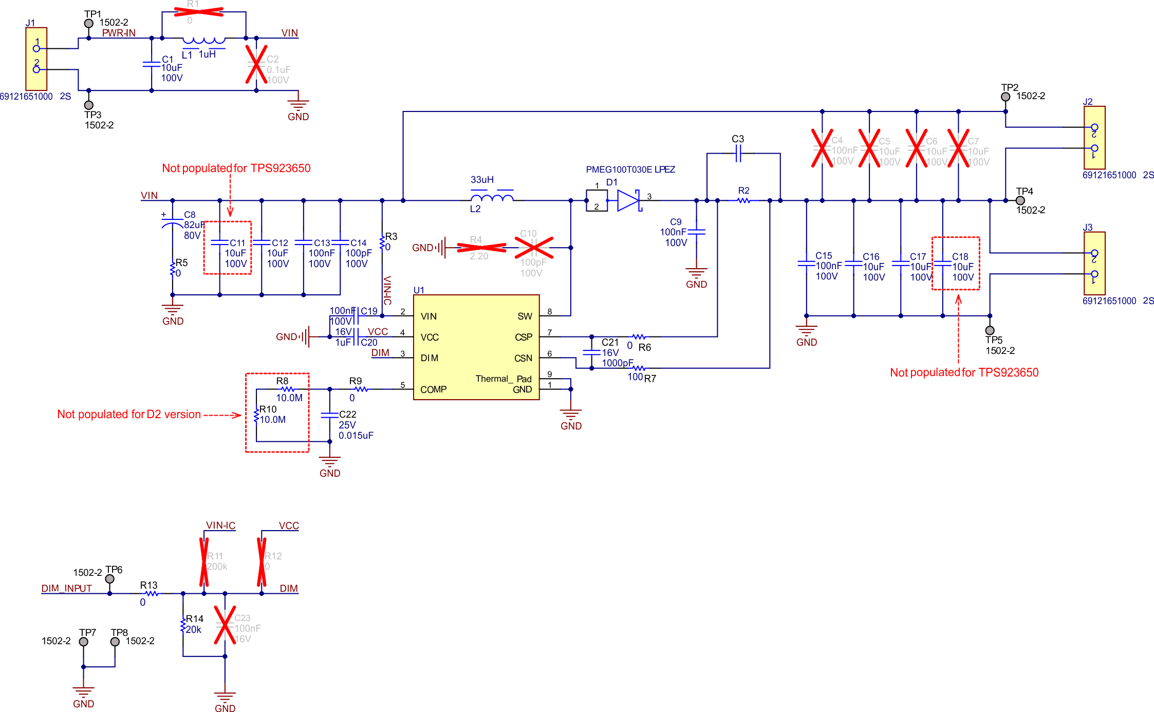
LED037(WSON 封装)和 LED038(HVSSOP 封装)的原理图

LED037(WSON 封装)和 LED038(HVSSOP 封装)的原理图如下所示。

TPS923650 TPS923651 LED037、LED038 的原理图图 4-1 LED037、LED038 的原理图