ZHCUBM2 December   2023

 

  1.   1
  2.   说明
  3.   资源
  4.   特性
  5.   应用
  6.   6
  7. 1系统说明
    1. 1.1 术语
    2. 1.2 关键系统规格
  8. 2系统概述
    1. 2.1 方框图
    2. 2.2 设计注意事项
    3. 2.3 重点产品
      1. 2.3.1 TMS320F2800137
      2. 2.3.2 MSPM0G1507
      3. 2.3.3 TMP6131
      4. 2.3.4 UCC28881
      5. 2.3.5 TPS54202
      6. 2.3.6 TLV9062
      7. 2.3.7 TLV74033
    4. 2.4 系统设计原理
      1. 2.4.1 硬件设计
        1. 2.4.1.1 模块化设计
        2. 2.4.1.2 高压降压辅助电源
        3. 2.4.1.3 直流链路电压检测
        4. 2.4.1.4 电机相电压检测
        5. 2.4.1.5 电机相电流检测
        6. 2.4.1.6 外部过流保护
        7. 2.4.1.7 TMS320F2800F137 的内部过流保护
      2. 2.4.2 三相 PMSM 驱动器
        1. 2.4.2.1 PM 同步电机的场定向控制
          1. 2.4.2.1.1 空间矢量定义和投影
            1. 2.4.2.1.1.1 ( a ,   b ) ⇒ ( α , β ) Clarke 变换
            2. 2.4.2.1.1.2 α , β ⇒ ( d ,   q ) Park 变换
          2. 2.4.2.1.2 交流电机 FOC 基本配置方案
          3. 2.4.2.1.3 转子磁通位置
        2. 2.4.2.2 PM 同步电机的无传感器控制
          1. 2.4.2.2.1 具有锁相环的增强型滑模观测器
            1. 2.4.2.2.1.1 IPMSM 的数学模型和 FOC 结构
            2. 2.4.2.2.1.2 IPMSM 的 ESMO 设计
            3. 2.4.2.2.1.3 使用 PLL 的转子位置和转速估算
        3. 2.4.2.3 弱磁 (FW) 和每安培最大扭矩 (MTPA) 控制
        4. 2.4.2.4 电机驱动器的硬件必要条件
          1. 2.4.2.4.1 电机电流反馈
            1. 2.4.2.4.1.1 三分流器电流检测
            2. 2.4.2.4.1.2 单分流器电流检测
          2. 2.4.2.4.2 电机电压反馈
  9. 3硬件、软件、测试要求和测试结果
    1. 3.1 入门硬件
      1. 3.1.1 硬件板概述
      2. 3.1.2 测试条件
      3. 3.1.3 电路板验证所需的测试设备
    2. 3.2 入门 GUI
      1. 3.2.1 测试设置
      2. 3.2.2 GUI 软件概述
      3. 3.2.3 设置串行端口
      4. 3.2.4 电机识别
      5. 3.2.5 旋转电机
      6. 3.2.6 电机故障状态
      7. 3.2.7 调整控制参数
      8. 3.2.8 虚拟示波器
    3. 3.3 C2000 固件入门
      1. 3.3.1 下载并安装电路板测试所需的软件
      2. 3.3.2 在 CCS 内打开工程
      3. 3.3.3 工程结构
      4. 3.3.4 测试步骤
        1. 3.3.4.1 构建级别 1:CPU 和电路板设置
          1. 3.3.4.1.1 启动 CCS 并打开工程
          2. 3.3.4.1.2 构建和加载工程
          3. 3.3.4.1.3 设置调试环境窗口
          4. 3.3.4.1.4 运行代码
        2. 3.3.4.2 构建级别 2:带 ADC 反馈的开环检查
          1. 3.3.4.2.1 启动 CCS 并打开工程
          2. 3.3.4.2.2 构建和加载工程
          3. 3.3.4.2.3 设置调试环境窗口
          4. 3.3.4.2.4 运行代码
        3. 3.3.4.3 构建级别 3:闭合电流环路检查
          1. 3.3.4.3.1 启动 CCS 并打开工程
          2. 3.3.4.3.2 构建和加载工程
          3. 3.3.4.3.3 设置调试环境窗口
          4. 3.3.4.3.4 运行代码
        4. 3.3.4.4 版本级别 4:完整电机驱动控制
          1. 3.3.4.4.1 启动 CCS 并打开工程
          2. 3.3.4.4.2 构建和加载工程
          3. 3.3.4.4.3 设置调试环境窗口
          4. 3.3.4.4.4 运行代码
          5. 3.3.4.4.5 调整电机驱动 FOC 参数
          6. 3.3.4.4.6 调整弱磁和 MTPA 控制参数
          7. 3.3.4.4.7 调整电流检测参数
    4. 3.4 测试结果
      1. 3.4.1 负载和热力测试
      2. 3.4.2 通过外部比较器进行过流保护
      3. 3.4.3 通过内部 CMPSS 进行过流保护
    5. 3.5 将固件迁移至新的硬件板
      1. 3.5.1 配置 PWM、CMPSS 和 ADC 模块
      2. 3.5.2 设置硬件板参数
      3. 3.5.3 配置故障保护参数
      4. 3.5.4 设置电机电气参数
    6. 3.6 MSPM0 固件入门
  10. 4设计和文档支持
    1. 4.1 设计文件
      1. 4.1.1 原理图
      2. 4.1.2 物料清单
      3. 4.1.3 PCB 布局建议
      4. 4.1.4 Altium 工程
      5. 4.1.5 Gerber 文件
    2. 4.2 软件文件
    3. 4.3 文档支持
    4. 4.4 支持资源
    5. 4.5 商标
  11. 5作者简介
单分流器电流检测

单分流器电流检测技术测量直流链路总线电流,并在了解功率 FET 开关状态的情况下重建电机的三相电流。使用单一直流链路分流器的 PMSM 无传感器 FOC 应用手册中详细介绍了单分流器技术。

在该参考板上,通过移除两个分流器并短接电源模块的 U/V/W 接地连接来实现单分流器电流检测技术,如图 2-32 所示。

  1. 在主板上,移除电流采样电阻 R81 和 R82,只保留电流采样电阻 R80 来检测直流链路电流。
  2. 在 TMS320F2800137 子板上,移除 C86 以增加单分流器采样的 U2A 带宽。
  3. 在 MSPM0G1507 子板上,移除 C29 以增加单分流器采样的带宽。
  4. 使用粗导线将 NU、NV 和 NW 引脚连接在一起。
GUID-20231103-SS0I-PL2V-XS31-3FZXNGQF4X3M-low.svgGUID-20231103-SS0I-MTFV-6WRK-JZGV85MVPHDR-low.svg图 2-32 TMS320F2800137 的单分流器电流检测电路

图 2-33 展示了 MSPM0G1507 子板的单分流器电流检测电路。

GUID-20231103-SS0I-TNGJ-WQGD-MWFKHWG7KHTD-low.svg图 2-33 MSPM0G1507 单分流器电流检测电路

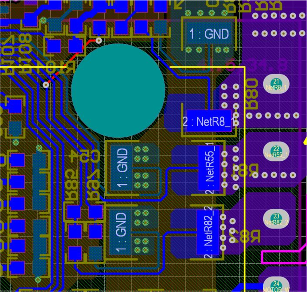
默认情况下,该电路板具有三个分流电阻器,图 2-34 展示了分流电阻器的布局。要使用单分流电阻器运行,请移除 R81 和 R82,同时保留 R80,将 NU、NV 和 NW(R80、R81 和 R82 的引脚 2)焊接在一起,则所有三相电流仅流经 R80。

GUID-20231030-SS0I-BWZD-LXT4-JTZF3DBKCMRF-low.png图 2-34 分流电阻器布局

直流链路电流是单向信号,因此可以将直流电流偏移设置为最小值或最大值,以提高直流链路电流的 ADC 采样范围,如图 2-35 所示。在 TMS320F2800137 子板上,将 R7 从 10kΩ 更改为 1kΩ/1%,使基准电压具有 0.3V 失调电压,以进行直流电流检测。

GUID-20231103-SS0I-NZ5S-3FHP-WGZ5CS2NNZGP-low.svg图 2-35 TMS320F2800137 子板单个分流器的直流偏移基准

该电流采样电路的传递函数和单分流器的计算与三分流器相同。

对于 MSPM0 子板,单分流器电流检测的偏移量也可以通过将 R31 从 20kΩ 降到 2kΩ 而降低到 0.3V,如图 2-33 所示。