ZHCUBC7 September   2023 TPSM365R15

 

  1.   1
  2.   摘要
  3.   商标
  4. 1引言
  5. 2设置过程
  6. 3测试设置
  7. 4原理图
  8. 5TPSM365R15EVM 和 TPSM365R15FEVM 评估
  9. 6布局
  10. 7物料清单
  11. 8参考资料

原理图

客户可以选择实现与电源稳压器输入串联的 π 型滤波器,以便衰减产生的差分噪声并满足噪声排放法规的要求。滤波器交叉频率针对 1MHz 的开关频率而设计,可显著衰减开关频率并减少相应的谐波。提供了阻尼电容器 (C5),用于抑制高 Q π 型滤波器。有关滤波器阻尼的更多信息,请参阅节 8

GUID-20230310-SS0I-HQG5-NW1M-CCBBWQJNVKTH-low.png图 4-1 原理图 - 合规性测试滤波器

在降压原理图中,TPSM365R15EVM 和 TPSM365R15FEVM 之间的区别在于 REFDES=U1 器件的器件型号,引脚定义 RT(可调频率)或 Mode/Sync(模式选择或同步)不同。提供了额外的反馈电阻器以对不同的可能输出电压进行编程,并且提供了占位符以实现额外的输出电容,从而实现稳定性或满足输出瞬态规格。

GUID-20230310-SS0I-SVR8-QRNM-R4QSFQ4WF9J2-low.png图 4-2 原理图 (TPSM365R15EVM) – TPSM365R15
GUID-20230310-SS0I-FQMM-LM1M-03WXHV8PDBP3-low.png图 4-3 原理图 (TPSM365R15EVM) – 配置跳线和评估测试点

提供的禁用、频率选择和输出电压选择跳线可辅助评估。此外,还提供了用于评估产品特性和稳定性的测试点。

可以通过填充 R11 将 TPSM365R15RDNR 配置为固定 3.3V 输出。移除 R10,以确保针对固定 3.3V 输出进行准确的 IQ 测量。

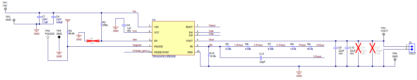
GUID-20230310-SS0I-B0NS-8XNH-BFQMKZ9CHJKW-low.png图 4-4 原理图 (TPSM365R15FEVM) – TPSM365R15F
GUID-20230310-SS0I-5QN0-LNJM-MFLX6FSJTPN9-low.png图 4-5 原理图 (TPSM365R15FEVM) – 配置跳线和评估测试点

提供的禁用、模式选择或同步以及输出电压选择跳线可辅助评估。此外,还提供了用于评估产品特性和稳定性的测试点。

可以通过填充 R11 将 TPSM365R15FRDNR 配置为固定 5V 输出。移除 R10,以确保针对固定 5V 输出进行准确的 IQ 测量。