ZHCUB36 June   2023 LMR51610

 

  1.   1
  2.    LMR51610EVM 用户指南
  3.   商标
  4. 1引言
  5. 2设置
    1. 2.1 输入和输出连接器说明
    2. 2.2 可调节输出电压
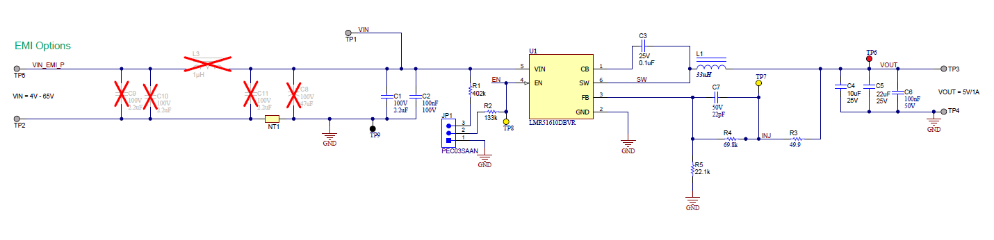
  6. 3 LMR51610EVM 原理图
  7. 4电路板布局
  8. 5物料清单

LMR51610EVM 原理图

GUID-20230510-SS0I-F8XF-V1ZD-WCVMWMNGH0PG-low.png图 3-1 LMR51610EVM 原理图