ZHCUA55 January   2022 TPS629203

 

  1.   摘要
  2.   商标
  3. 1引言
  4. 2性能规格
  5. 3EVM 配置和修改
    1. 3.1 输入和输出电容器
    2. 3.2 可配置的使能阈值电压
    3. 3.3 MODE/S-CONF 设置
    4. 3.4 电源正常
    5. 3.5 电源正常状态上拉电压
    6. 3.6 前馈电容器选件
    7. 3.7 输出电压设置
    8. 3.8 环路响应测量
  6. 4EVM 测试设置
    1. 4.1 输入和输出连接器
    2. 4.2 跳线配置
      1. 4.2.1 JP1 使能
      2. 4.2.2 JP2 MODE/S-CONF
      3. 4.2.3 JP3 电源正常
      4. 4.2.4 JP4 PG 上拉电压
  7. 5测试结果
  8. 6电路板布局
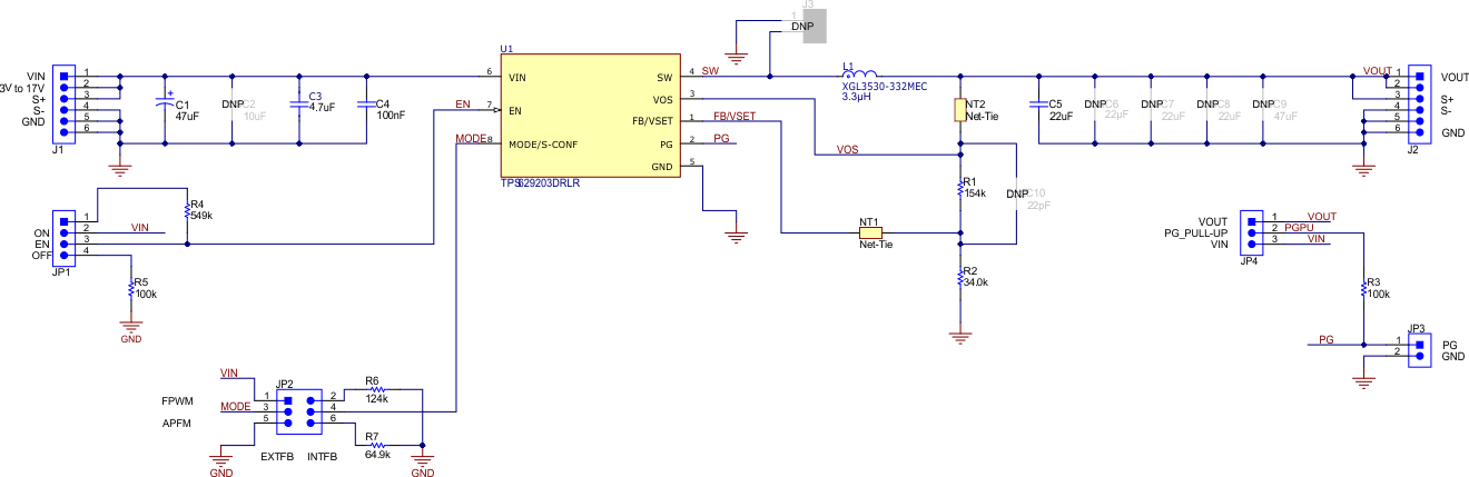
  9. 7原理图和物料清单
    1. 7.1 原理图
    2. 7.2 物料清单
  10. 8参考文献

原理图

GUID-1D8C9CE0-28A8-4ECB-9023-157FD90B9849-low.gif图 7-1 TPS629203EVM 原理图